Wiring factory fog lights installation

Tiny
SUYYETH POU
  • MEMBER
  • 2005 TOYOTA HIGHLANDER
  • 2.4L
  • 4 CYL
  • 2WD
  • AUTOMATIC
  • 180,000 MILES
Hello, I just bought OEM fog lights. I observe that my car has factory OEM connector herewith. Just plug in fog light and turn the light switch on unfortunately no light came on. How do I add additional component or something else? Thanks.
Tuesday, July 31st, 2018 AT 12:50 AM

10 Replies

Tiny
STEVE W.
  • MECHANIC
  • 15,682 POSTS
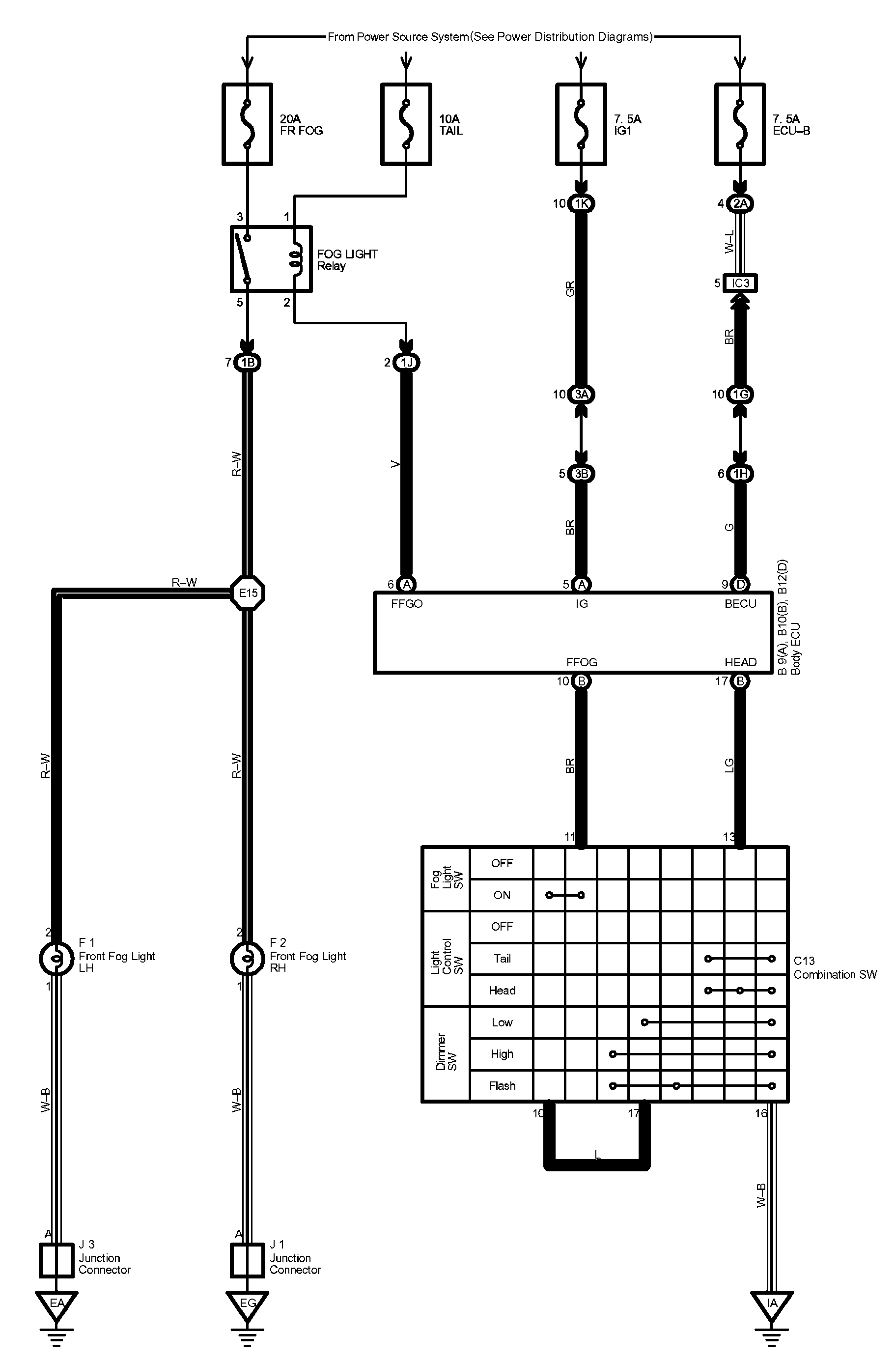
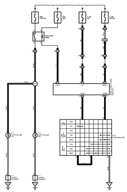
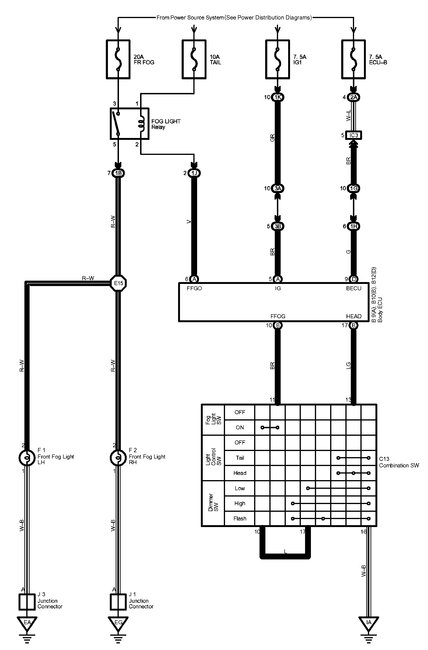
Did you also add the fog lamp relay and fuse to the distribution center? Also, because the body control module controls them you may need a dealer to activate them as a working option.
Was this
answer
helpful?
Yes
No
+2
Tuesday, July 31st, 2018 AT 7:04 AM
Tiny
SUYYETH POU
  • MEMBER
  • 12 POSTS
I do not know where is relay and fuse location. Can you show me the real picture how to activate them step by step? Thanks
Was this
answer
helpful?
Yes
No
+2
Tuesday, July 31st, 2018 AT 7:19 AM
Tiny
STEVE W.
  • MECHANIC
  • 15,682 POSTS
The fuse and relay will both be in the fuse box. In this case the fog lamp relay (Toyota part # 9008087010) is located on the rear of the fuse panel behind the dash on the drivers side. It is the middle relay, you will not have one if it did not come with fog lights. The front right fog fuse will be in the lower left corner of the same fuse box. It is a 20 amp fuse.

Hopefully if you install the relay and the fuse the lights will work. If you install them and turn on the lights and have the headlights on low beam with the key on and they do not come on you will need to have a dealer access the Body Control Module with a scan tool so they can enable the fog lamp option.
Was this
answer
helpful?
Yes
No
+3
Tuesday, July 31st, 2018 AT 3:55 PM
Tiny
SUYYETH POU
  • MEMBER
  • 12 POSTS
Thanks sir for your directions. I followed it and the lights not working. However, I purchase Toyota turn signal with fog lights switch and then it works.
Was this
answer
helpful?
Yes
No
+2
Wednesday, August 1st, 2018 AT 8:51 PM
Tiny
STEVE W.
  • MECHANIC
  • 15,682 POSTS
Congratulations, I am shocked they did not have it locked out in the programming.
You are welcome for the information. Thank you for using 2CarPros. Com Please return anytime with your automotive questions. We are here to help.
Was this
answer
helpful?
Yes
No
Wednesday, August 1st, 2018 AT 10:47 PM
Tiny
SUYYETH POU
  • MEMBER
  • 12 POSTS
I have another question about Daytime Running Light (DRL). Does 2005 Toyota Highlander four cylinders base have DRL or not? Where can I find DRL fuse or relay on this model? I know Limited option has DRL. Thanks.
Was this
answer
helpful?
Yes
No
Thursday, August 2nd, 2018 AT 7:28 PM
Tiny
DANNY L
  • MECHANIC
  • 5,648 POSTS
Hello, I am Danny.

If the vehicle is so equipped it would be located in the under hood relay box (picture attached). There are three Daytime Running Light relays there. Hope this helps and thanks for using 2CarPros.
Danny-
Was this
answer
helpful?
Yes
No
Thursday, August 2nd, 2018 AT 7:43 PM
Tiny
STEVE W.
  • MECHANIC
  • 15,682 POSTS
As Danny says the relays will be under the hood, but I do not believe there were on the base model, unless it was sold in a country where they were required.
Was this
answer
helpful?
Yes
No
Thursday, August 2nd, 2018 AT 7:58 PM
Tiny
SUYYETH POU
  • MEMBER
  • 12 POSTS
I purchased it as shown in this picture. Fog light switch working properly. Is there any else to activate DRL function as my car not came with it? Thanks
Was this
answer
helpful?
Yes
No
+1
Wednesday, August 8th, 2018 AT 12:35 AM
Tiny
STEVE W.
  • MECHANIC
  • 15,682 POSTS
Far more than just the switch. If you really want them you would probably be better off finding one of the add-on kits.
The OEM option requires replacement of the entire front wiring harness as well as adding wires to the BCM harness and programming the BCM so it knows when the DRLs are on.
You might be able to use the DRL switch to control the add-on kit though. It would depend on how it works.
Was this
answer
helpful?
Yes
No
Wednesday, August 8th, 2018 AT 1:48 AM

Please login or register to post a reply.