Monday, October 16th, 2023 AT 11:29 AM
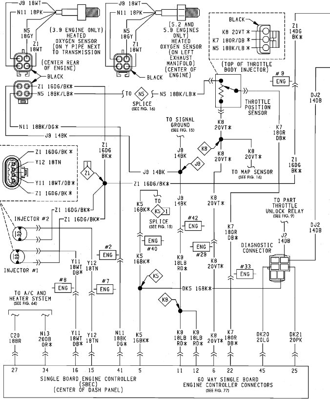
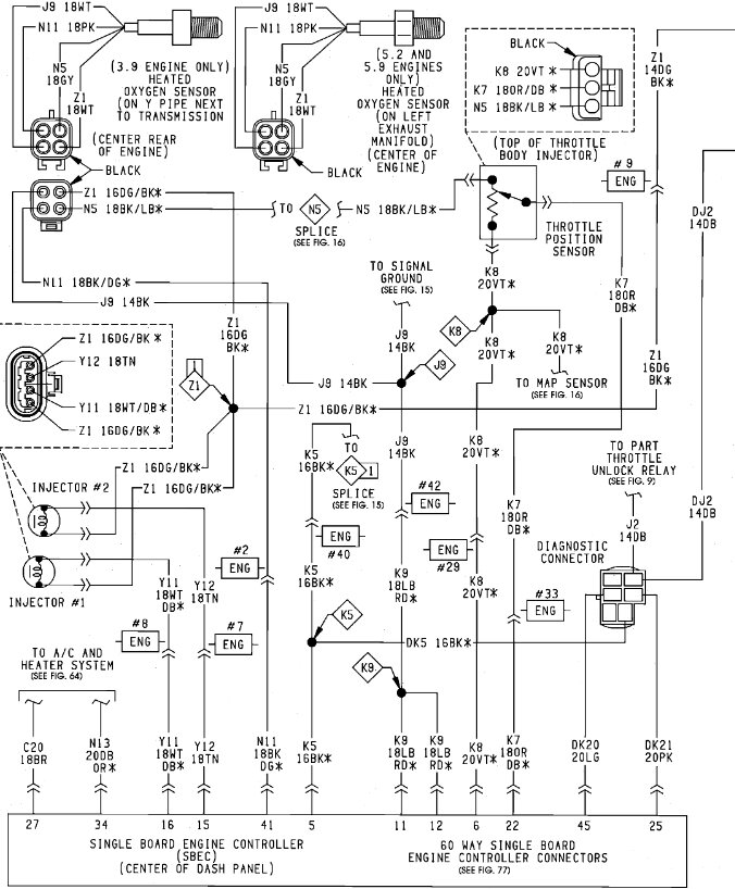
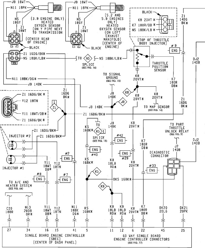
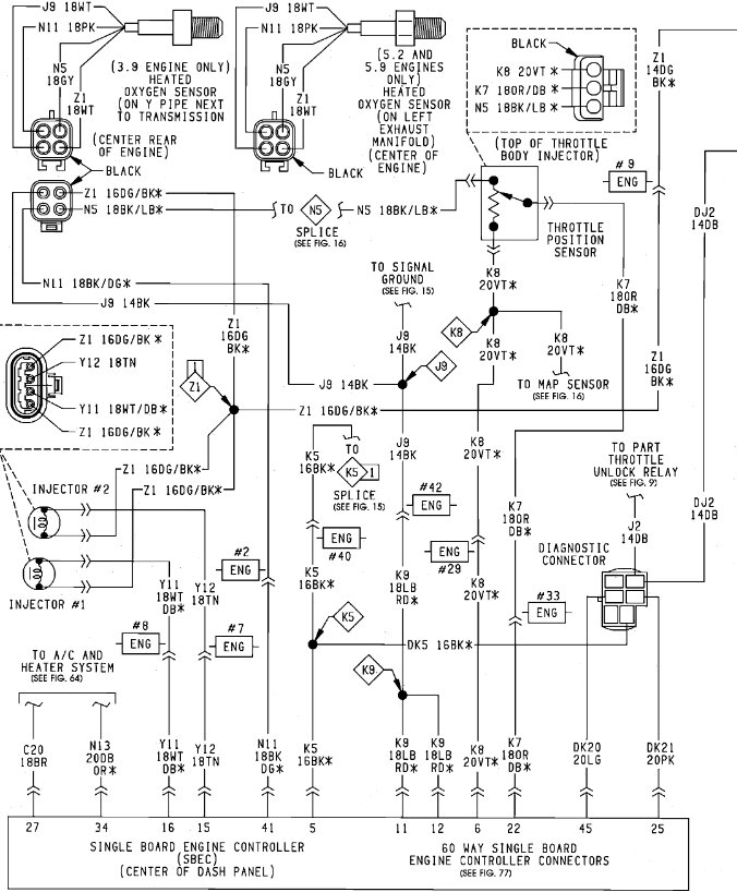
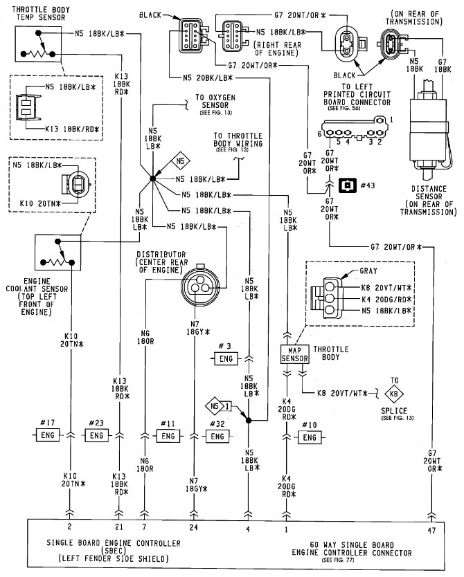
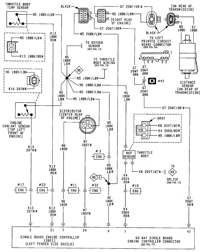
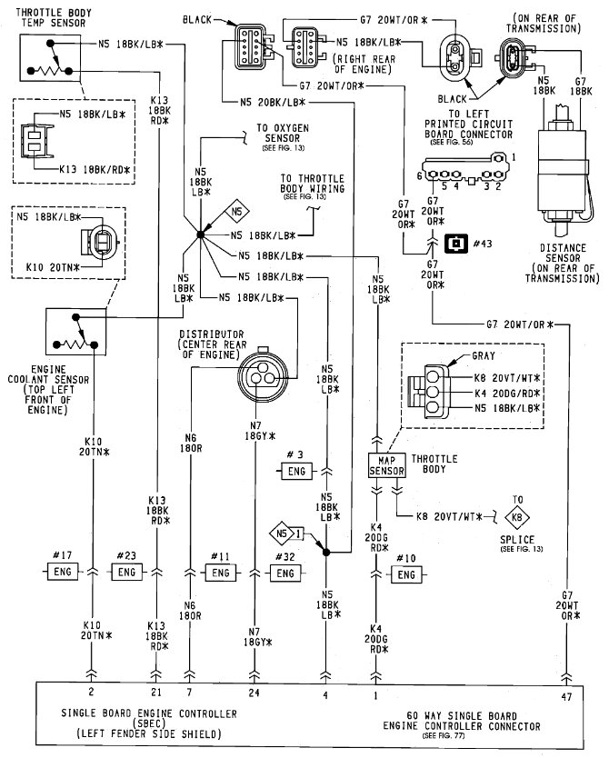
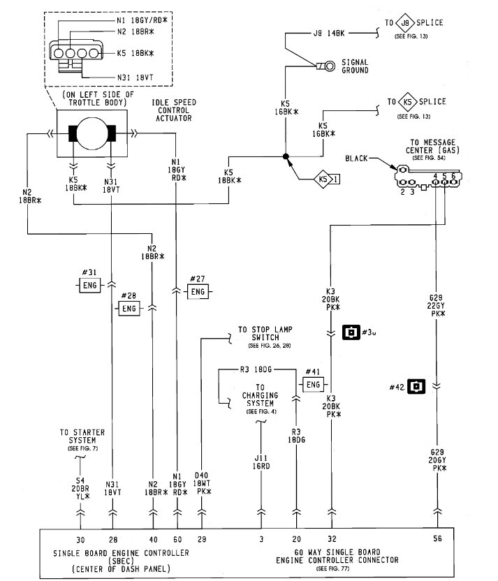
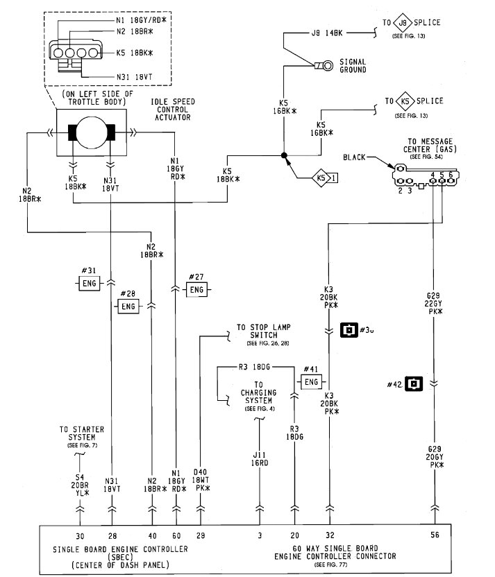
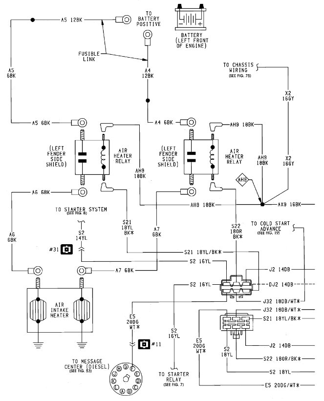
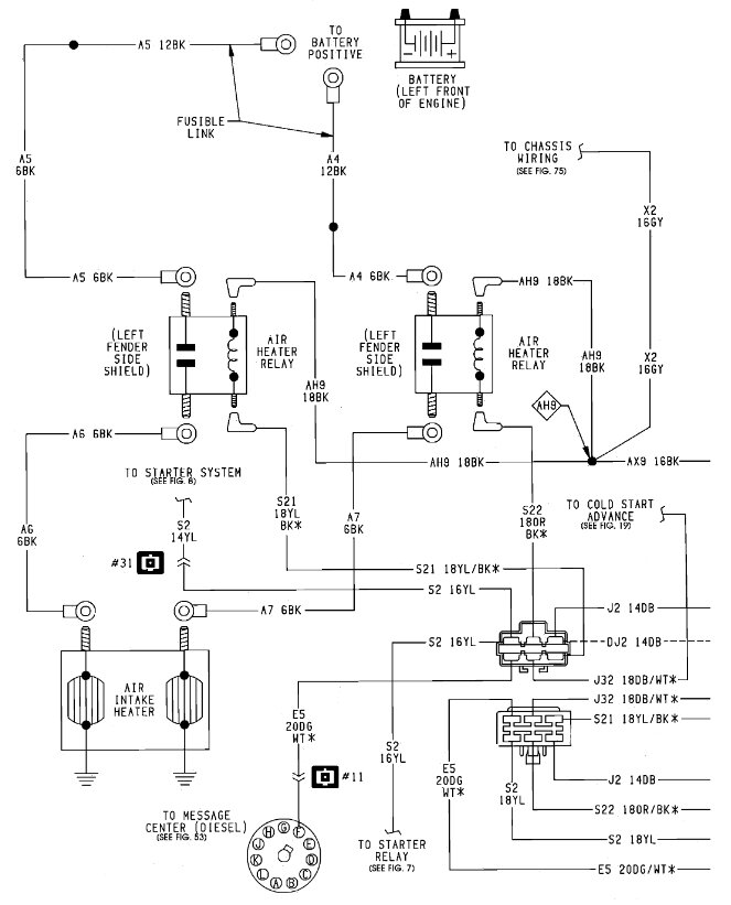
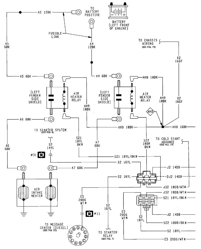
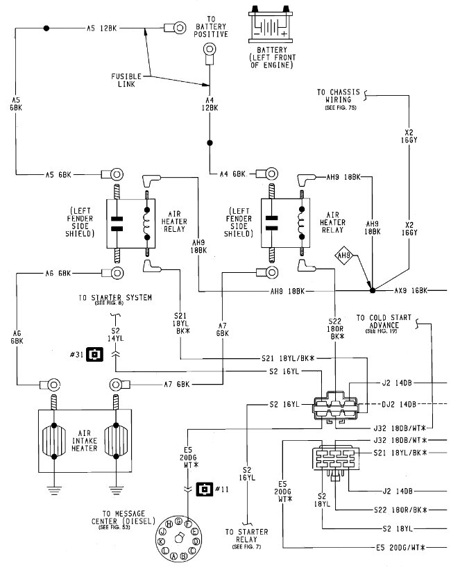
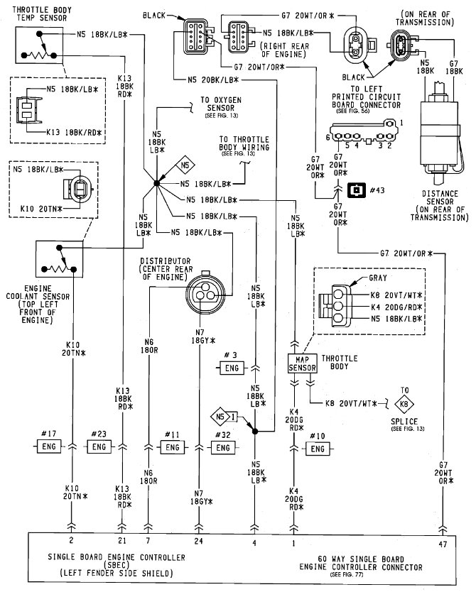
Hello, I am restoring the truck listed above W250 and I am looking for engine bay wiring diagrams and specific wire colors diagrams because I need to repair the wiring harness in multiple locations. Any pictures and PDF downloads would be very helpful.







