Sunday, October 16th, 2022 AT 10:40 AM
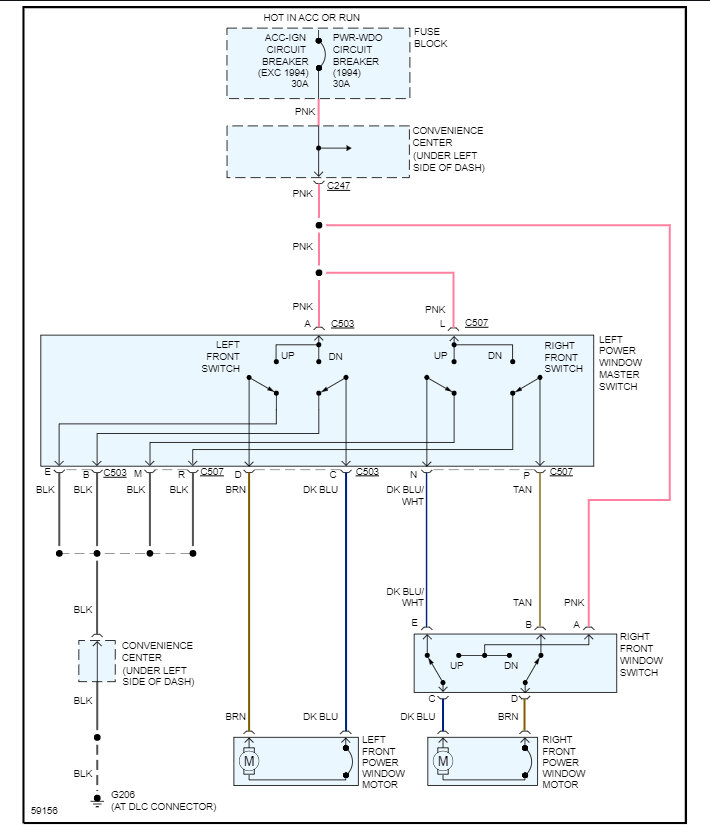
We had to replace the two windows and after we replaced the windows, we don't know which color wires hook up to where on the switches. The switches have three posts on one side and two on the other side. Any pictures or details would help me so much. Thank you in advance for any help. I have tried the Chilton and Haynes manuals, but they show everything except what I need.


