Wiring and not starting

Tiny
JONESBA27
  • MEMBER
  • 1998 DODGE RAM
  • 5.9L
  • V8
  • 2WD
  • AUTOMATIC
  • 234,000 MILES
Wires that are red green and black and it won't start.
Tuesday, July 30th, 2019 AT 11:25 PM

1 Reply

Tiny
JACOBANDNICKOLAS
  • MECHANIC
  • 110,192 POSTS
Welcome to 2CarPros.

Can you describe what is happening with the wires you mentioned? Also, is the starter engaging or does nothing happen?

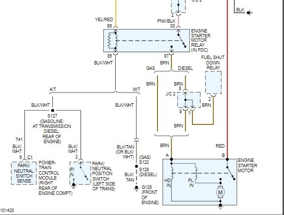
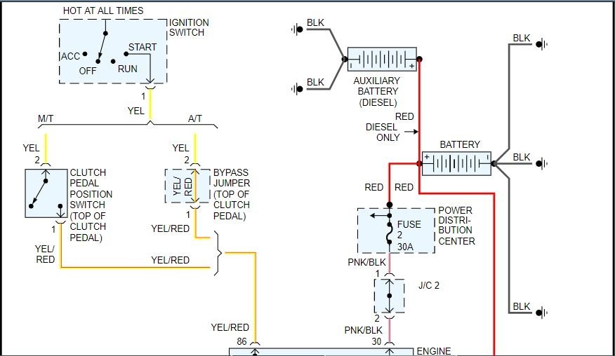
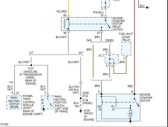
I attached 2 pictures. They show the entire starting system (starter circuit). I had to break it into two pictures to make it readable, but I did overlap it so you can follow it. Let me know if the wires you are referring to are shown in the schematic. Also, I need to know what is happening with the wires you mentioned.

If the starter is in question, here is a link that shows how to test a starter:

https://www.2carpros.com/articles/starter-not-working-repair

Here is a link related to a crank/no start condition:

https://www.2carpros.com/articles/car-cranks-but-wont-start

Let me know if any of this helps or if you have other questions.

Take care,
Joe
Was this
answer
helpful?
Yes
No
Wednesday, July 31st, 2019 AT 6:43 AM

Please login or register to post a reply.