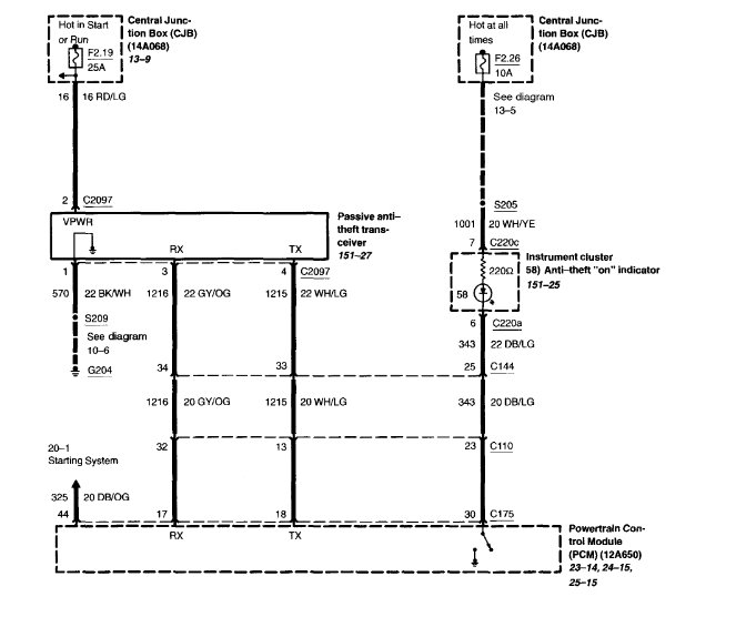
I had to get a new PATS ring for the cylinder (key). I am missing wires at the plug going to the I think anti-theft box.
I reset the PATS, but no fuel pump guess on.
I reset the PATS, but no fuel pump guess on.
Aug 27, 2022 at 7:46 PM



