Sunday, April 12th, 2015 AT 11:58 AM
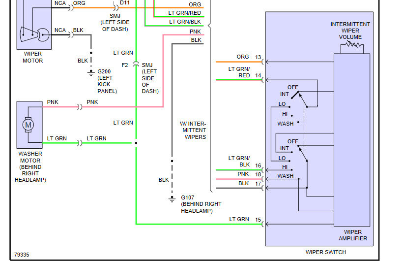
The windshield wiper motor went out on this car a week ago. It made an awful noise and the wipers moved very unevenly across the windshield. It quit all together the second time I went to check it - likely blown fuse or something. I tried to gentle work the wipers but they would not move at all. I pull the motor and checked the linkage. Linkage was fine. I replaced the motor, but I do not know where the fuse is for the wipers, or it their is a relay that could impact the wipers. Nissan is very bad about making information available to fix this stuff. I can figure it out, but if I knew which fuses and relays controlled the thing, it would make life easier. Can you identify fuses and relays that control power to the wiper motor? It has no power right now.







