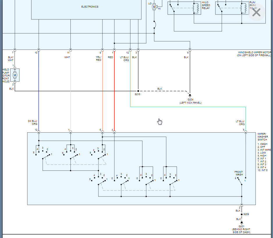
Changed windshield wiper motor. Seemed fixed for a minute. Changed windshield wiper column switch, worked for a minute then no, washer fluid worked even when car was off, drained my battery. Checked what wiring I could see. No corrosion present.
Please help.
Thursday, May 13th, 2021 AT 11:43 AM


