Windshield wipers stopped working?

Tiny
MLAROE
  • MEMBER
  • 2005 VOLVO V70
  • 2.4L
  • 5 CYL
  • 2WD
  • AUTOMATIC
  • 97,000 MILES
Replaced the motor, and nothing. Went to a shop and it worked, got home and stopped working.
Friday, November 18th, 2022 AT 9:29 AM

17 Replies

Tiny
JACOBANDNICKOLAS
  • MECHANIC
  • 110,194 POSTS
When you took it to the shop, did they do anything to make them work, or did they just decide to work on their own? I

If it was on its own, it sounds like a loose connection or faulty ground. Try this. Turn the key to the run position and the wipers on low, not delay. Wiggle the wiring at the motor to see if they start working.

Try this and let me know the results.

Take care,

Joe
Was this
answer
helpful?
Yes
No
Friday, November 18th, 2022 AT 10:57 PM
Tiny
MLAROE
  • MEMBER
  • 9 POSTS
Hi Joe, no when it was at the shop, they just turned on the window wipers and it worked. The funny thing is they tried it several times but when I got it home it didn't work. I did what you said, and nothing worked. I think you're probably right about the ground the problem is I can't seem to follow the wires from the wiper motor.
Was this
answer
helpful?
Yes
No
Thursday, December 8th, 2022 AT 6:44 PM
Tiny
JACOBANDNICKOLAS
  • MECHANIC
  • 110,194 POSTS
Hi,

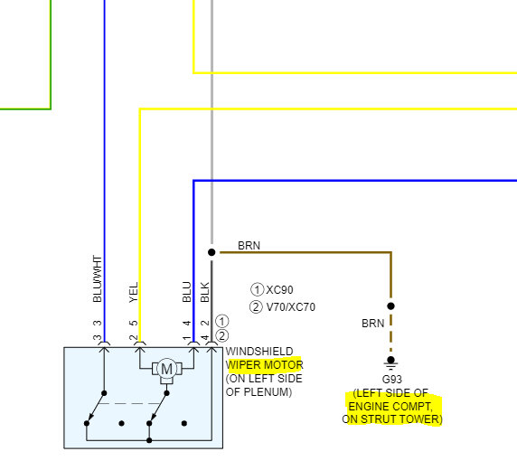
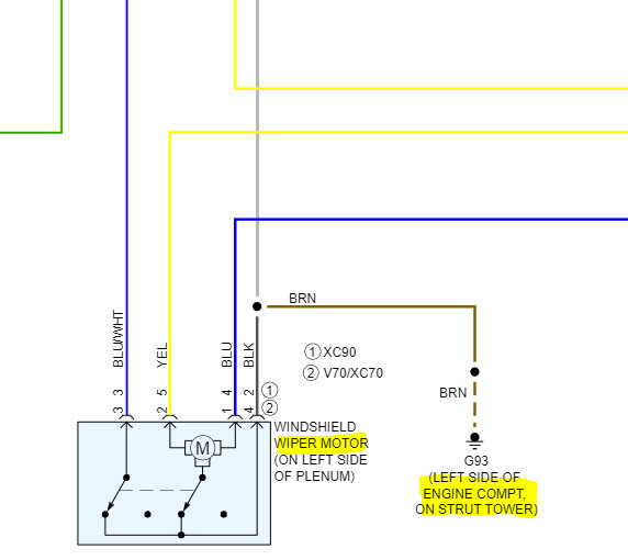
The ground wire will be brown. Its grounding point is the left front strut tower. See pics 1 and 2

Try to splice a new ground wire in place at the wiper connector and as a test, ground it to the negative battery cable to see if things work properly at that point.

Let me know.

Joe
Was this
answer
helpful?
Yes
No
Thursday, December 8th, 2022 AT 7:36 PM
Tiny
MLAROE
  • MEMBER
  • 9 POSTS
Hi Joe, I could not find the ground to the strut, but I made sure the ground was tested and is good. I am thinking it's the switch. Any other ideas?
Was this
answer
helpful?
Yes
No
Tuesday, December 27th, 2022 AT 10:17 AM
Tiny
JACOBANDNICKOLAS
  • MECHANIC
  • 110,194 POSTS
Hi,

Before we replace anything, let's try one more thing. Disconnect the wiper motor. At the connector, there will be a blue wire and a yellow wire. With the key and wipers on low or high, check if either of those wires has power.

Let me know.

Joe
Was this
answer
helpful?
Yes
No
Tuesday, December 27th, 2022 AT 5:44 PM
Tiny
MLAROE
  • MEMBER
  • 9 POSTS
Happy New Year Joe.
The blue and white has power. The yellow and blue nothing. Made sure the 25-amp fuse is good.
Was this
answer
helpful?
Yes
No
Sunday, January 1st, 2023 AT 1:47 PM
Tiny
JACOBANDNICKOLAS
  • MECHANIC
  • 110,194 POSTS
Hi,

Happy New Year to you as well. I hope you had a good one.

If you are not getting power to the yellow or blue wire, I think the low/high wiper relay is bad or we have a connection issue. At least, that is what we need to check next.

If you look below, I highlighted the power wires for the motor to run. Both of these wires come through the relay.

The relay is under the hood. See pic below. Remove the relay and if there is another one having the same part number, switch them. If there isn't, inspect the connectors on the relay and where it mounts. Make sure they are clean, and tight, and there are no corrosion issues. If you want to physically test it, here is a link that explains how to do it:

https://www.2carpros.com/articles/how-to-check-an-electrical-relay-and-wiring-control-circuit

Let me know what you find.

Take care,

Joe

See pic below.
Was this
answer
helpful?
Yes
No
Sunday, January 1st, 2023 AT 9:12 PM
Tiny
MLAROE
  • MEMBER
  • 9 POSTS
Hi Joe, I checked the connectors and they look good.I made sure the realy work by doing the light test with it.
Was this
answer
helpful?
Yes
No
Tuesday, January 10th, 2023 AT 9:47 AM
Tiny
JACOBANDNICKOLAS
  • MECHANIC
  • 110,194 POSTS
If the relay is getting power to it (pin 86) and then power is sent out via pin 87 or 87A, the motor must be the problem. However, you indicated there was no power to either the blue wire or the yellow wire at the wiper motor. Is that correct?

Just as a check, disconnect the motor and run battery voltage to the blue wire. Does the wiper motor turn run?

Let me know.

Joe
Was this
answer
helpful?
Yes
No
Tuesday, January 10th, 2023 AT 5:48 PM
Tiny
MLAROE
  • MEMBER
  • 9 POSTS
Hi Joe, I tested the relay with a multi meter it is good. I tried switching the relay from a different connection, it was the same number on the relay which was 434. I also tested all the wires again and it's the same.
Was this
answer
helpful?
Yes
No
Wednesday, January 11th, 2023 AT 10:38 AM
Tiny
JACOBANDNICKOLAS
  • MECHANIC
  • 110,194 POSTS
Hi,

I have one last fuse to check. Also, please confirm for me that pin 85 of the high/low relay isn't getting power with the key on and the switch on high or low.

Also, check fuse 34 under the dash on the left side as well as fuse 14. I'm looking at the legend for the wiper motor and it is showing two different fuses for the headlamp wiper motor. Ugh! One is likely listed wrong.

Let me know.

Joe

See pics below.
Was this
answer
helpful?
Yes
No
Wednesday, January 11th, 2023 AT 2:38 PM
Tiny
MLAROE
  • MEMBER
  • 9 POSTS
Hi Joe, I checked the fuse with the multimeter and it is good.
Was this
answer
helpful?
Yes
No
Thursday, January 19th, 2023 AT 8:54 AM
Tiny
JACOBANDNICKOLAS
  • MECHANIC
  • 110,194 POSTS
Hi,

Okay. Based on all the tests, it sounds like the motor itself is bad. If you look below, I attached the directions for the removal and replacement of the motor.

Take a look through them and let me know if you have questions.

Let me know how things turn out for you.

Take care,

joe

See pics below.
Was this
answer
helpful?
Yes
No
Thursday, January 19th, 2023 AT 4:39 PM
Tiny
MLAROE
  • MEMBER
  • 9 POSTS
Hi Joe, the mechanic said the problem is the fuse box under the dashboard went bad. Thanks for your help. Take care too.
Was this
answer
helpful?
Yes
No
Tuesday, January 31st, 2023 AT 7:00 AM
Tiny
JACOBANDNICKOLAS
  • MECHANIC
  • 110,194 POSTS
Hi,

Thank you for the update. If I understand, the fuse box failure prevented power from reaching the wiper motor, correct? You checked the fuses I suggested, and they had power and were good, so it must have been right after the fuse. Ugh! Anything to make it a bit more difficult to find. LOL

Regardless, I'm glad it was taken care of, and the wipers are working. That is one thing that is needed.

Take care and please feel free to come back anytime in the future.

Joe
Was this
answer
helpful?
Yes
No
Tuesday, January 31st, 2023 AT 5:59 PM
Tiny
MLAROE
  • MEMBER
  • 9 POSTS
Hi Joe, I have been very busy. Just wanted to say thanks for your help.
Mike
Was this
answer
helpful?
Yes
No
Tuesday, February 21st, 2023 AT 5:59 PM
Tiny
JACOBANDNICKOLAS
  • MECHANIC
  • 110,194 POSTS
Mike,

You are very welcome. I'm just glad to know I helped. LOL

You take good care of yourself and please feel free to come back any time in the future. You are always welcome here.

Joe
Was this
answer
helpful?
Yes
No
Tuesday, February 21st, 2023 AT 8:47 PM

Please login or register to post a reply.