Will crank but will not start

Tiny
HANNAH RAMIREZ
  • MEMBER
  • 2002 PONTIAC AZTEK
  • 2WD
  • AUTOMATIC
  • 210,000 MILES
I was driving down the highway. The battery light popped up. I was not able to push in the gas anymore. It smoked under the hood just a bit and then wouldn’t start. It’ll crank but won’t fully start. Lights work and everything thing else like windows and lights inside and out.
Friday, September 27th, 2019 AT 5:31 PM

1 Reply

Tiny
KASEKENNY
  • MECHANIC
  • 18,907 POSTS
Hi,

This sounds like either the battery has failed or the alternator has failed. The smoking is either the electrical system or the serpentine belt.

If it is the electrical components are still working that is because the battery is not completely drained yet. At this point we need to check to see if there is power getting to the starter.

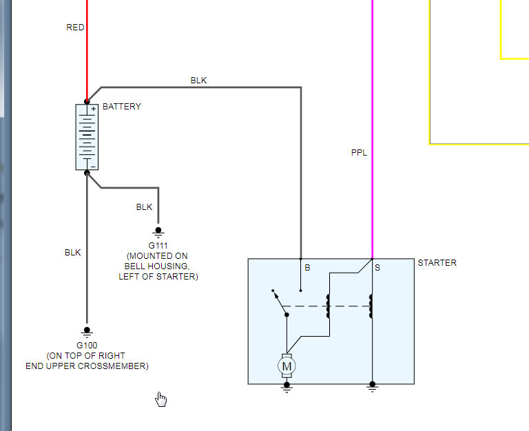
We do this by checking the two wires that are coming into the starter. The black wire should have 12 volts on it all the time. Then the Purple wire should only have voltage on it when you are trying to start the engine. If it doesn't then we need to trace those wires to make sure they are not melted.

If they are not then we need to check the relay and fuse that feed the voltage to the starter.

https://www.2carpros.com/articles/starter-not-working-repair

Let's start with that and go from there. Thanks
Was this
answer
helpful?
Yes
No
Sunday, September 29th, 2019 AT 8:25 AM

Please login or register to post a reply.