Where is the fuse for the A/C compressor clutch located?

2007 NISSAN TITAN
1,000,000 MILES
Avatar
JOSEPH PAPPAGALLO
  • MEMBER
  • 1 POST
Can't find A/C clutch fuse?
Jun 23, 2023 at 7:10 AM
Repair Safety Notice: This information is for general instructional purposes only. Vehicle repair can be dangerous. Verify all information, follow manufacturer service procedures, use proper tools and safety equipment, and consult a qualified repair shop when needed.
Advertisement
Avatar
STRAILER
  • CAR REPAIR CONTRIBUTOR
  • 54,193 POSTS
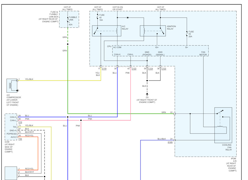
It is fuse# 42 in the IPDM which is located in the engine compartment at the right rear. Here is a guide to help check it for power and the wiring diagrams so you can see how the system works. There is a relay as well. If the fuse and relay are okay check for power at the clutch because the clutch coil may be bad.

https://www.2carpros.com/articles/how-to-check-a-car-fuse


Check out the images (below). Please let us know if you need anything else to get the problem fixed.
Jun 23, 2023 at 12:15 PM
Advertisement