Where is the solenoid located? Not the one on the starter itself

Tiny
INICE
  • MEMBER
  • 1997 FORD CROWN VICTORIA
  • 4.6L
  • 6 CYL
  • 2WD
  • AUTOMATIC
  • 300,000 MILES
Needing to find this small part and can't seem to find it. I looked online and there was no actual answer. Please help!
Sunday, December 20th, 2020 AT 4:27 PM

2 Replies

Tiny
KASEKENNY
  • MECHANIC
  • 18,907 POSTS
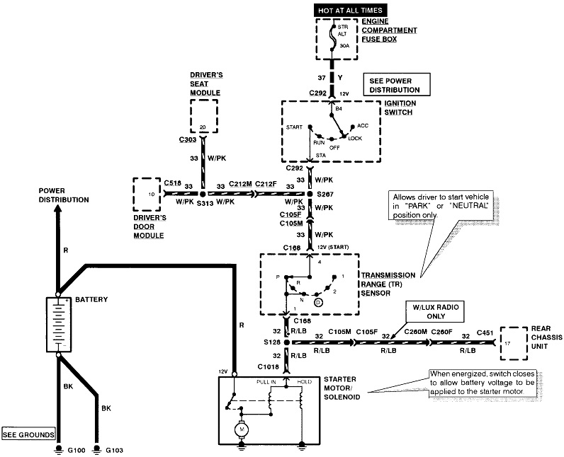
I am not sure which solenoid you are referring too if not the one on the starter. Take a look at the wiring diagram I attached below where it shows the complete starting system and I it doesn't show another solenoid for the starter.

https://www.2carpros.com/articles/how-to-replace-a-starter-motor

Let us know a little more detail about what the issue is and we can see if we an help. Thanks
Was this
answer
helpful?
Yes
No
Sunday, December 20th, 2020 AT 5:23 PM
Tiny
CARADIODOC
  • MECHANIC
  • 34,489 POSTS
There isn't a solenoid on the inner fender like they used for decades, and there isn't even a relay. Starter solenoids can draw up to 20 amps, and the engineers seem to think the little ignition switch and neutral safety switch, (transmission range sensor), can handle the job.
Was this
answer
helpful?
Yes
No
Sunday, December 20th, 2020 AT 5:30 PM

Please login or register to post a reply.