Wheel bearing/hub assembly installation issue

Tiny
DOCFIXIT
  • MECHANIC
  • 18,828 POSTS
Without all info had to guess so here is 10.5 Suspect installation may have damaged bearing also 115 ft. Lbs. Torque on hub.
Was this
answer
helpful?
Yes
No
-1
Sunday, February 7th, 2021 AT 9:44 AM (Merged)
Tiny
DOCFIXIT
  • MECHANIC
  • 18,828 POSTS
Oops forgot diagram
Was this
answer
helpful?
Yes
No
Sunday, February 7th, 2021 AT 9:44 AM (Merged)
Tiny
BCOHOE
  • MEMBER
  • 3 POSTS
When the bearing were installed into the wheel hub the outer bearing cone the taper end was pointing into the inner retaining ring, also the adjuster nut was not torqued just hand tighten until wheel started dragging than was back off and pinned. My next question is this adjustment nut should be torque to 115 pds for preload than back off?
Was this
answer
helpful?
Yes
No
Sunday, February 7th, 2021 AT 9:44 AM (Merged)
Tiny
DOCFIXIT
  • MECHANIC
  • 18,828 POSTS
115 for bolts to hub the adjuster finger tighten to zero lash then with socket and torque wrench tighten to 52 lb. Ft. You can back off one slot counterclockwise to insert keeper key
Was this
answer
helpful?
Yes
No
Sunday, February 7th, 2021 AT 9:44 AM (Merged)
Tiny
MRSLEGER
  • MEMBER
  • 22 POSTS
  • 2001 CHEVROLET SILVERADO
What is the procedure step by step for wheel bearing hub replacement on my 2001 chevy p/u 4wd. Front driver side. Its 4wd and its a sealed hub type?
Was this
answer
helpful?
Yes
No
Sunday, February 7th, 2021 AT 9:44 AM (Merged)
Tiny
HMAC300
  • MECHANIC
  • 48,601 POSTS
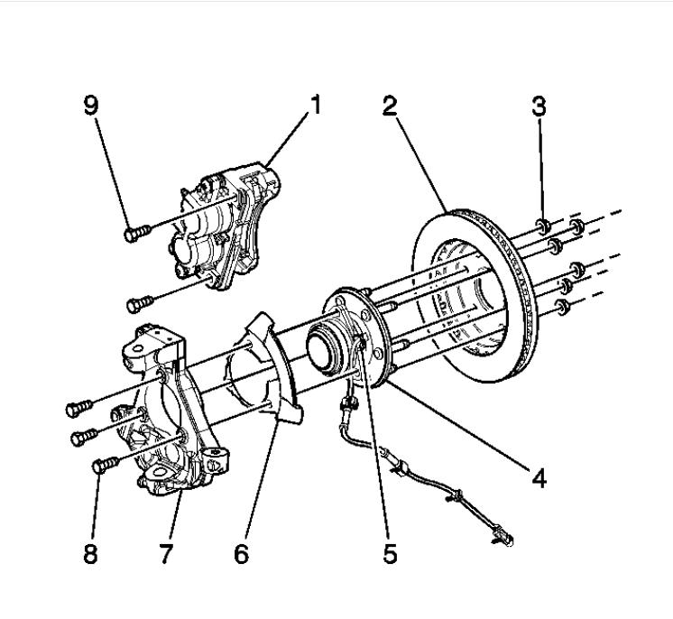
Remove brake caliper, rotor, bracket, dust shield. Remove brake hose and wheel speed sensor from steering knuckle. Remove dust cover and then nut an dwasher for axle. Remove bolts that hold hub in knuckle. Reverse for reassy. Picture is of 1500 series 2500 series is a little different Retorque axle nut to 177 ftlbs for assembly and hub bolts to 133 ft lbs.
Was this
answer
helpful?
Yes
No
Sunday, February 7th, 2021 AT 9:44 AM (Merged)
Tiny
MEXABILLIE
  • MEMBER
  • 1 POST
  • 2000 CHEVROLET SILVERADO
  • V8
  • 2WD
  • AUTOMATIC
  • 174,546 MILES
I just had my driver side front hub bearing replaced to my 2000 chevy silverado extended cab pick up. I took it in for an alignment and they said they could not do it because the hub bearing needs to be replaced. I told them that I just had it replaced they said it was bad. Is there anything else that it could be?
Was this
answer
helpful?
Yes
No
Sunday, February 7th, 2021 AT 9:45 AM (Merged)
Tiny
JACOBANDNICKOLAS
  • MECHANIC
  • 110,192 POSTS
I would have a second opinion. Either they are wrong and it is good, the shop didn't replace the bearing that they said they did, or they got a bad bearing. Take it back to who replaced it and have them check it.
Was this
answer
helpful?
Yes
No
Sunday, February 7th, 2021 AT 9:45 AM (Merged)
Tiny
JAMES1832
  • MEMBER
  • 6 POSTS
  • 2000 CHEVROLET SILVERADO
  • 5.3L
  • V8
  • 2WD
  • 176,000 MILES
Replaced hub assembly front left. Backed up 10 ft and bearing broke. Is this due to defective part? I followed your Utube video which was great and it went fine no problems until I moved the truck.
Was this
answer
helpful?
Yes
No
Sunday, February 7th, 2021 AT 9:45 AM (Merged)
Tiny
CARADIODOC
  • MECHANIC
  • 34,463 POSTS
Sounds like you have a four-wheel-drive and the half shaft wasn't installed or the axle nut wasn't torqued properly. The outer cv joint is what holds the bearing assembly together. There must never be any vehicle weight on the bearing unless that cv joint is torqued to specs. Specs can be very high. Almost all cars call for around 180 foot pounds. Some GM trucks call for up to 240 foot pounds. The value is usually listed on the sheet that comes with the bearing. That has to be set with a click-type torque wrench. If the axle nut isn't torqued to specs, the most common symptom is the bearing becomes noisy and makes a loud humming sound.

Also, many vehicles use a "torque-to-yield axle nut which is a one-time-use nut. It must be replaced, not reused, anytime it is loosened. If you have that design, a new nut typically comes with the new bearing. Reusing the old nut won't cause what you described. It will cause problems later.

Those bearings are really tough. I've never seen one on any brand of vehicle be defective out of the box. All failures are due to improper installation procedures.
Was this
answer
helpful?
Yes
No
Sunday, February 7th, 2021 AT 9:45 AM (Merged)
Tiny
JAMES1832
  • MEMBER
  • 6 POSTS
It is a 2 wheel drive. Three bots to hold hub, put rotor, brakes, caliber, and tire back on. Checked to see if wheel turned and there was no play in bearing.
Was this
answer
helpful?
Yes
No
Sunday, February 7th, 2021 AT 9:45 AM (Merged)
Tiny
CARADIODOC
  • MECHANIC
  • 34,463 POSTS
Well, that blows my sad story all to pieces. I still have never seen a new bearing fall apart, but there is no axle nut or torque spec to worry about. My best suggestion is to take the smoldering pile of ruble to the parts store and have them look at it. I can't think of anything you could have done wrong to cause it to fail.
Was this
answer
helpful?
Yes
No
Sunday, February 7th, 2021 AT 9:45 AM (Merged)
Tiny
JAMES1832
  • MEMBER
  • 6 POSTS
I can't either. Thanks for your help.
Was this
answer
helpful?
Yes
No
Sunday, February 7th, 2021 AT 9:45 AM (Merged)
Tiny
SCOOTY62
  • MEMBER
  • 3 POSTS
  • 2000 CHEVROLET SILVERADO
  • V8
  • 2WD
  • AUTOMATIC
  • 125,000 MILES
Can't seem to get the bearing to break free, is there a trick I am missing? Caliper, caliper bridge are both off and all 3 bolts holding the bearing assembly have been removed. Have soaked with penetrant, still to no avail. Any suggestions would be greatly appreciated.
Was this
answer
helpful?
Yes
No
Sunday, February 7th, 2021 AT 9:45 AM (Merged)
Tiny
SCOOTY62
  • MEMBER
  • 3 POSTS
Got It,
Once you have the caliper, caliper bridge and 3 bolts holding assembly removed just get 3 M 14 x 1.50 bolts, thread them into hub from back side and and tap each one in turn with a hammer till the assembly falls out. Work like a charm :D
Was this
answer
helpful?
Yes
No
+1
Sunday, February 7th, 2021 AT 9:45 AM (Merged)
Tiny
COX.SANDRA
  • MEMBER
  • 5 POSTS
Just had the same question. About to try this and see if it works.
Was this
answer
helpful?
Yes
No
Sunday, February 7th, 2021 AT 9:45 AM (Merged)
Tiny
COX.SANDRA
  • MEMBER
  • 5 POSTS
Thank you so much! We were able to get the bearing assembly off following this suggestion!
Thank you again.

Sandy Cox
Was this
answer
helpful?
Yes
No
Sunday, February 7th, 2021 AT 9:45 AM (Merged)
Tiny
MOHD EBRAHIM
  • MEMBER
  • 2 POSTS
  • 1992 CHEVROLET SILVERADO
  • 5.0L
  • V8
  • 2WD
  • AUTOMATIC
  • 92,000 MILES
I have the truck listed above 1500.
I want to convert the wheel hub from 6 to 8 lug. Because I want fixing 2500 wheel without adapters so it's the 2500 wheel hub and rear axle can be fixed without any modification? Or do you have any good ideas?
Was this
answer
helpful?
Yes
No
Sunday, February 7th, 2021 AT 9:45 AM (Merged)
Tiny
DANNY L
  • MECHANIC
  • 5,648 POSTS
Hello, I'm Danny.

Here is the information you requested. Rear end is bolt in. The front end is a little different. You need to change out the steering knuckles and everything. The 1500's are different up front than the 2500's so you can't just change out the control arms. You have to drill the knuckles for the studs on the ball joints. Hope this helps and let me know if you need any further help on this. Thanks for using 2CarPros.
Was this
answer
helpful?
Yes
No
Sunday, February 7th, 2021 AT 9:45 AM (Merged)

Please login or register to post a reply.