Codes P0597 and u197f, after replacing the water pump and thermostat the engine is still overheating

Tiny
JJESSOP12
  • MEMBER
  • 2013 BMW 328
  • 2.0L
  • 4 CYL
  • 2WD
  • MANUAL
  • 117,000 MILES
Hi, I’ll make this short. I replaced the water pump and thermostat twice now. The connector on the thermostat and on the water pump was damaged and I rewired them. My problem is the pump isn’t coming on. Car is overheating and no antifreeze in the overflow is circulating. I pulled my codes today they are: p0597 and u197f. Please help. I’ve been dealing with this for 6 weeks!
Thanks
Sunday, February 13th, 2022 AT 10:08 PM

1 Reply

Tiny
KASEKENNY
  • MECHANIC
  • 18,907 POSTS
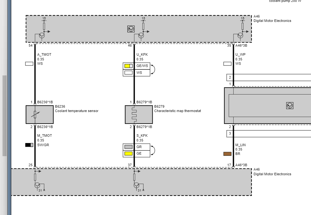
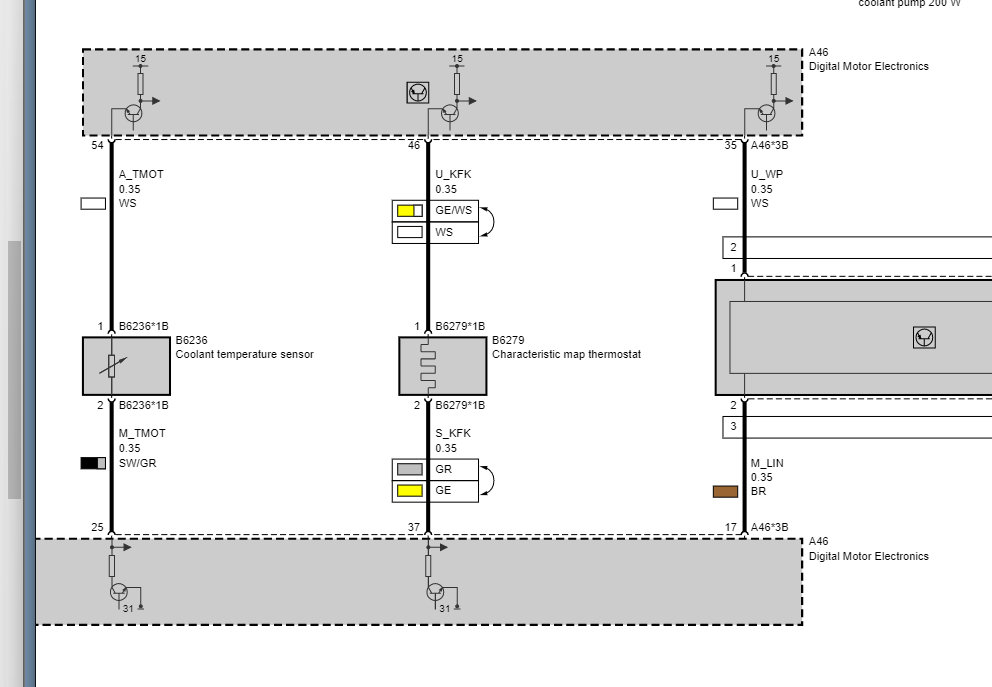
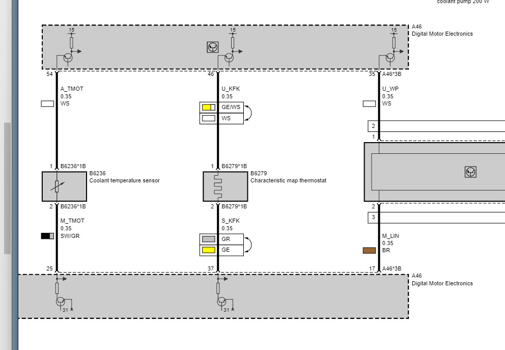
This code is basically telling you that the control circuit is open or the DME is getting an unexpected reading.

So, we need to do two things. First, we need to check resistance through the sensor.

Next, we need to check the resistance through the DME. You can do this by checking at the connector of the sensor for both. Remove it and check the sensor. Then check the pins in the connector.

https://www.2carpros.com/articles/how-to-use-a-voltmeter

If this is okay, then we need to go to the coolant pump and see if there is power coming from the DME to power the pump. Check voltage on pin 3 for 12 volts. Then pin 1 for 12 volts and 2 for ground back through the DME. Lastly check pin 4 for a good ground. I am using the pins on the wiring diagram for the 400 W pump which is the most common.

Let me know if you have questions on how to do this. Thanks
Was this
answer
helpful?
Yes
No
Tuesday, February 15th, 2022 AT 9:17 AM

Please login or register to post a reply.