Codes U0100 and U0168?

Tiny
MALLYBOY
  • MEMBER
  • 2007 DODGE CALIBER
  • 2.4L
  • 4 CYL
  • 2WD
  • AUTOMATIC
  • 25,756 MILES
This vehicle does not crank from key after engine replacement. Then I diagonize it and detected code under frontal control module: u0100: lost communication with ECM/PCM and under cabin node (instrument cluster) u0168: lost communication with security control module.
Can I have the communication diagram on how communication line started from dlc down to last module? I attached the screenshot of diagnostic result.
Wednesday, November 23rd, 2022 AT 9:29 PM

9 Replies

Tiny
JACOBANDNICKOLAS
  • MECHANIC
  • 110,194 POSTS
Hi,

The first thing that I think of is the totally integrated power module. The pins in the connectors are often an issue. If you had things disconnected, that is where I would check first. Make sure we don't have a bent, corroded, or pushed-in pin.

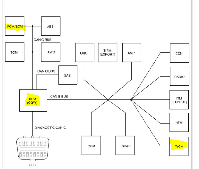
As far as the schematics are concerned, I attached the communication data line schematic below. See pics 1 and 2. The remaining pics are specific to the U0168. I'm somewhat confident that is where the problem lies.

When you look through the diagnostics, note that the communication from the WCM is done over the can B circuit. The PCM is connected to the can C circuit via the TIPM. That is why I'm suggesting starting there.

Additionally, I attached the diagnostics specific to this code as well.

Let me know if this helps and what you find.

Take care,

Joe

See pics below.
Was this
answer
helpful?
Yes
No
+1
Thursday, November 24th, 2022 AT 9:51 PM
Tiny
MALLYBOY
  • MEMBER
  • 338 POSTS
Hi
I have come to tell you that I noticed another thing. WCM stored this code B2204: ECU configuration mismatched. I have taken time to review the diagnostic report and it all recorded there as many times as I diagnose. So how do I update the WCM (SKREEM or Immobilizer) for the VIN to transfer from PCM to Immobilizer?
Was this
answer
helpful?
Yes
No
Sunday, November 27th, 2022 AT 10:27 PM
Tiny
JACOBANDNICKOLAS
  • MECHANIC
  • 110,194 POSTS
Hi,

The VIN needs to be the same in the WCM and the PCM/ECM. If you look below, I attached the directions for matching the VIN between the two. Also, the directions include programming the keys to the WCM. In this case, as well, you need a 4-digit PIN to access the secure access mode.

Let me know if this helps.

Joe

See pics below.
Was this
answer
helpful?
Yes
No
Monday, November 28th, 2022 AT 7:27 PM
Tiny
MALLYBOY
  • MEMBER
  • 338 POSTS
Hi,

I have come to tell you that I write the VIN to the PCM and I diagnose the vehicle and code: B2204, U0100 and U0168 all gone for life and never come back, if you attempt to crank, you will hear a clicking sound on the Gear shifter unlock switch. As you're turning the key to the start position as you hear the clicking sound. Please where's BCM located on this vehicle? I want to do BCM reset.
Was this
answer
helpful?
Yes
No
Wednesday, November 30th, 2022 AT 12:03 PM
Tiny
JACOBANDNICKOLAS
  • MECHANIC
  • 110,194 POSTS
Hi,

The body control module is integral to the totally integrated power module (TIPM). See pics below.

Keep in mind, the TIPM is known for connector issues. Because of the large number of pins and how small they are, they are known to corrode, break, and get pushed in.

I don't believe there is a reset. If you disconnect the battery and tie the two cables together for about 10 minutes, that may do it.

Let me know.

Joe

See pics below.
Was this
answer
helpful?
Yes
No
Wednesday, November 30th, 2022 AT 8:37 PM
Tiny
MALLYBOY
  • MEMBER
  • 338 POSTS
If you disconnect the battery and tie the two cables together for about 10 minutes, that may do it. I don't understand, is it disconnecting Positive and Negative battery terminal and hold them together for 10 minutes. Is that what you mean?
Was this
answer
helpful?
Yes
No
+1
Friday, December 2nd, 2022 AT 1:02 PM
Tiny
JACOBANDNICKOLAS
  • MECHANIC
  • 110,194 POSTS
Hi,

Yes, that is correct. By tying the two together, it will drain any capacitors of power. I'm hoping that starting from square one will reset things.

Joe
Was this
answer
helpful?
Yes
No
Friday, December 2nd, 2022 AT 9:53 PM
Tiny
MALLYBOY
  • MEMBER
  • 338 POSTS
Well, I have solved the problem, the problem is starter control circuit running from ECM to TIPM was open and cannot send starter signal to TIPM to engage the starter motor, so I peel and join, then cranked and it started.
Only to notice start and stall, I scan and detect P0013, P0335 and P0017. So, I will replace the sensors and retest.
Was this
answer
helpful?
Yes
No
Saturday, December 3rd, 2022 AT 11:36 AM
Tiny
JACOBANDNICKOLAS
  • MECHANIC
  • 110,194 POSTS
Hi,

Thanks for the update. If I had a nickel for each time the problem was caused by the connectors at the TIPM, I could retire. LOL That was my very first suspect.

I'm glad you found it. Let me know how things work out or if I can help.

Take care,

Joe
Was this
answer
helpful?
Yes
No
Saturday, December 3rd, 2022 AT 8:37 PM

Please login or register to post a reply.