Under-hood fuse block C1 connector wiring diagram needed?

Tiny
1CHEVYSSGUY
  • MEMBER
  • 2006 CHEVROLET SILVERADO
  • 6.0L
  • V8
  • 2WD
  • AUTOMATIC
  • 130 MILES
I had a rat chew a few wires in my under hood fuse block and I had to replace the c1 connector because the threads
Stripped.
While I was repinning the c1
I got distracted by someone and when I started repining again, I was interrupted again
As I was trying to repin wires.
We're mixed up and I'm need.
Help figuring out how to fix this problem.

If I knew each module or sensor or whatever is in the c1
I could continuity test back the the fuse block a put back in the right pin location.

Any info on
Circuit, color wire, function, and what is the item is.


Thank you for your help.
Monday, October 16th, 2023 AT 3:42 AM

25 Replies

Tiny
AL514
  • MECHANIC
  • 5,584 POSTS
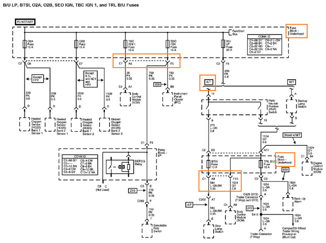
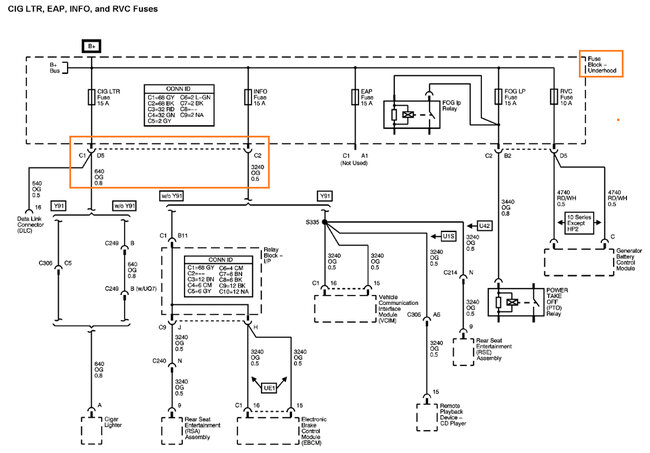
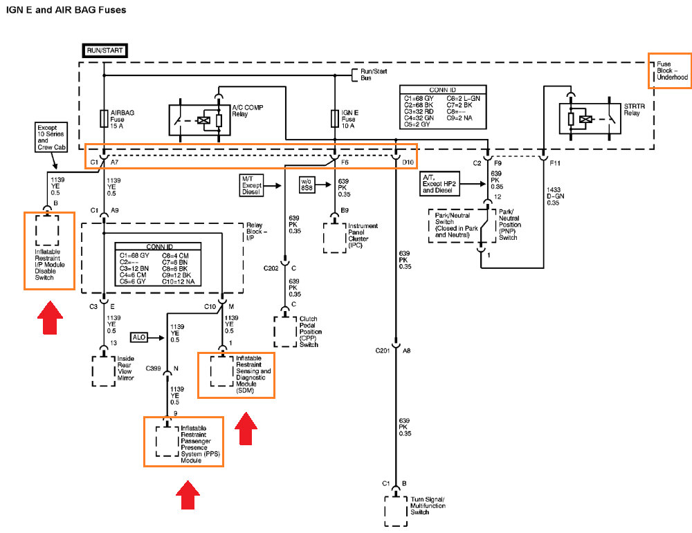
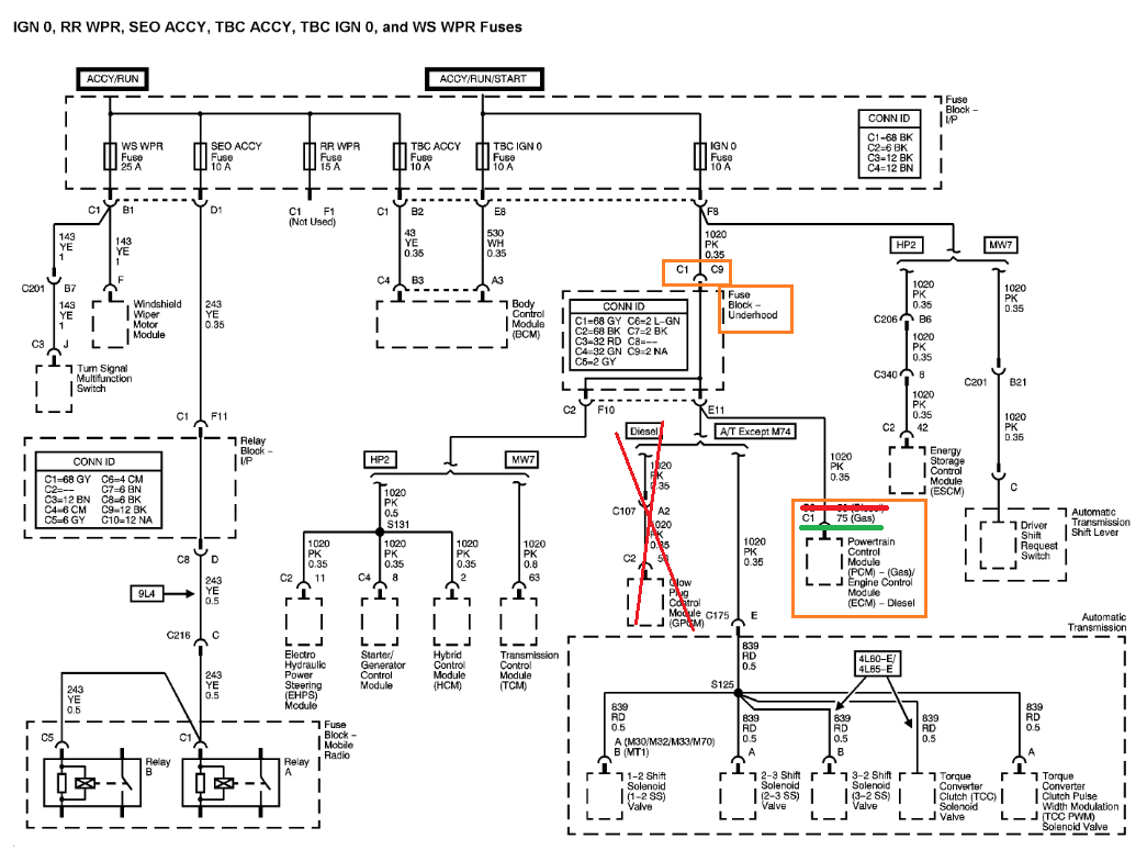
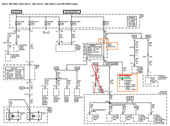
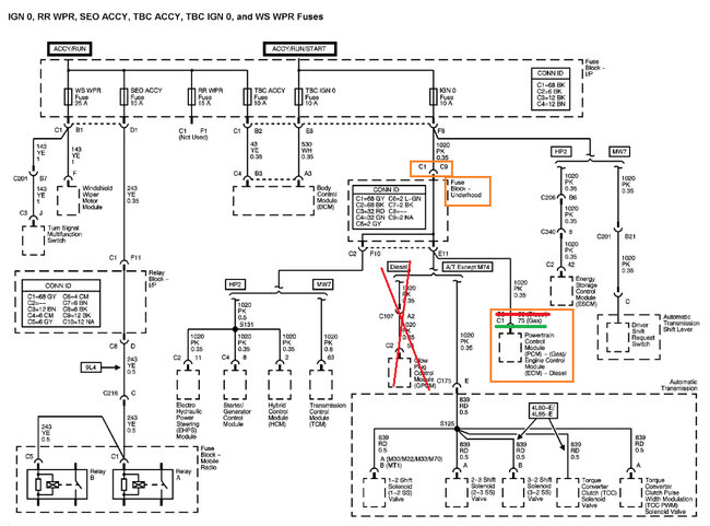
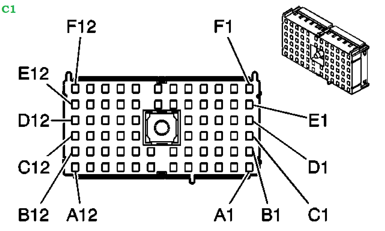
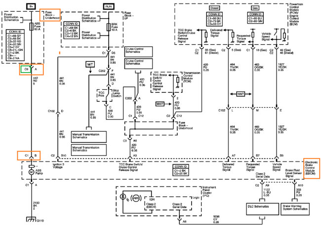
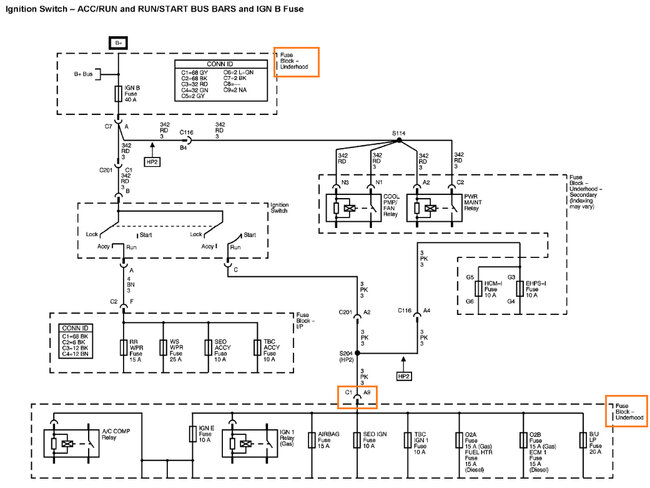
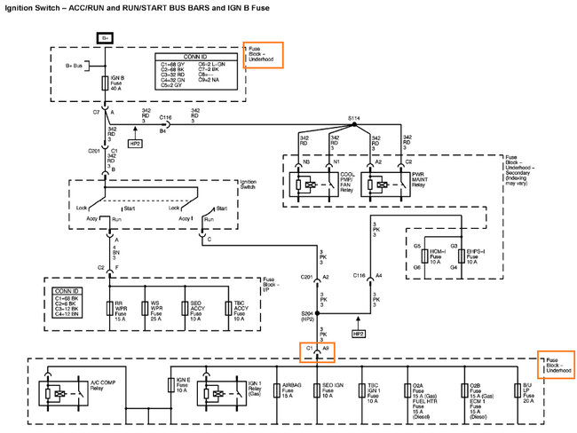
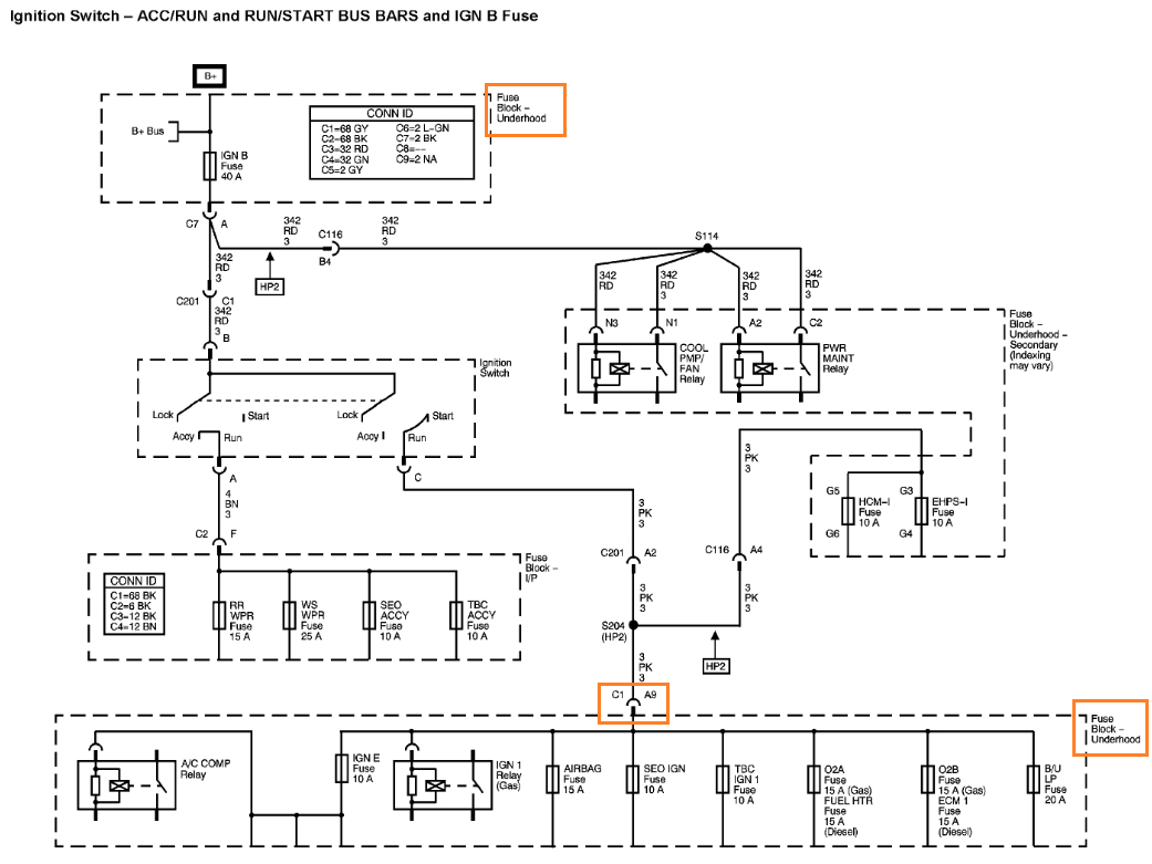
Hello, so, you need the power distribution diagrams for the entire engine compartment fuse block. I do have C1 pulled up here already for you ill post
They are all pretty much the same, but is this the 1500 series 6.0? And do you need more than just C1? Do you want C2-C7, C9 as well?
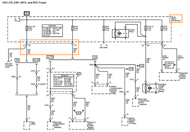
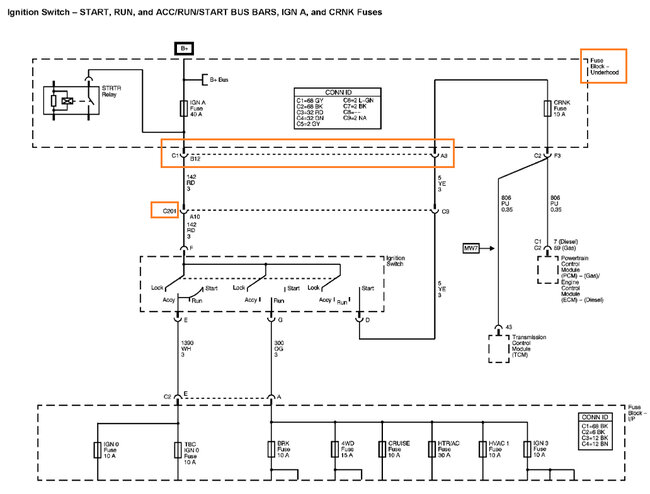
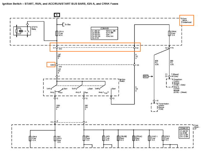
I'll post the Power Distribution diagrams as well, they aren't as specific, it shows the entire under hood fuse block with all its circuits, but they are all labelled with a connector ID.
Was this
answer
helpful?
Yes
No
+2
Monday, October 16th, 2023 AT 9:17 AM
Tiny
AL514
  • MECHANIC
  • 5,584 POSTS
These are the Power Distribution diagrams, there 6 pages, but everything is marked Top and Bottom so you can print them out if needed and they will line up. I know how bad rodent damage can get, they love to eat the insulation on the wiring due to the chemicals in it. But let us know if you need anything else.

https://www.2carpros.com/articles/how-to-check-wiring
Was this
answer
helpful?
Yes
No
+1
Monday, October 16th, 2023 AT 10:08 AM
Tiny
1CHEVYSSGUY
  • MEMBER
  • 14 POSTS
Is there any documentation that would say
Hypothetically,
Pin location a1 Go's to left blinker
A2 Go's to left taillight
A3 Go's to center high mounted light and so on.
Battery positive voltage or ignition 1 voltage
Doesn't tell me what it is or where it is.
Was this
answer
helpful?
Yes
No
Tuesday, October 17th, 2023 AT 6:36 AM
Tiny
1CHEVYSSGUY
  • MEMBER
  • 14 POSTS
My truck is a 2006 Silverado ss 6.0
Intimidator rear wheel drive
and 4l65 Trans with a traction control button
In the pinout description of circuits
Pin E6 brown/white
Circuit 1571
Traction control
There is or was no brown/white wire in the c1.
Was this
answer
helpful?
Yes
No
Tuesday, October 17th, 2023 AT 6:45 AM
Tiny
AL514
  • MECHANIC
  • 5,584 POSTS
I can pull up the other connector pinouts for you, A1, A2, A3 etc.
What is your VIN, I can look that specific vehicle up by that, these are aftermarket diagrams from All Data as well, they don't get everything correct sometimes, but Ill check for some OEM diagrams.

Do you just need extra diagrams for exterior lighting?
The issue is there are multiple 06 Chevy Silverado 6.0 2wd. There are a couple different Vin numbers, I've been under 06 Chev Silverado 6.0L 2wd VIN N, there is also a VIN U. Most of the diagrams look exactly the same for both VINs but the OEM may differ somewhat, but I can pull up separate diagrams for each individual system.

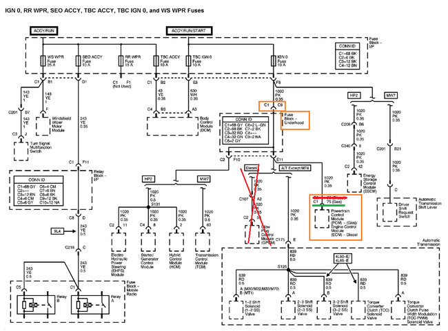
I do see the C1 E6 brown/white wire (Traction control switch), under the OEM diagrams for the ABS/Traction control it gives 2 options for the Traction control switch, the first does come from C1 E6 Under-Hood fuse panel (brown/white wire) and then a 2nd option which the Traction control switch signals directly to the ABS module, I'll post both diagrams showing the difference. Obviously, you would have the 2nd design without the C1 E6 pin.
Was this
answer
helpful?
Yes
No
Tuesday, October 17th, 2023 AT 9:29 AM
Tiny
AL514
  • MECHANIC
  • 5,584 POSTS
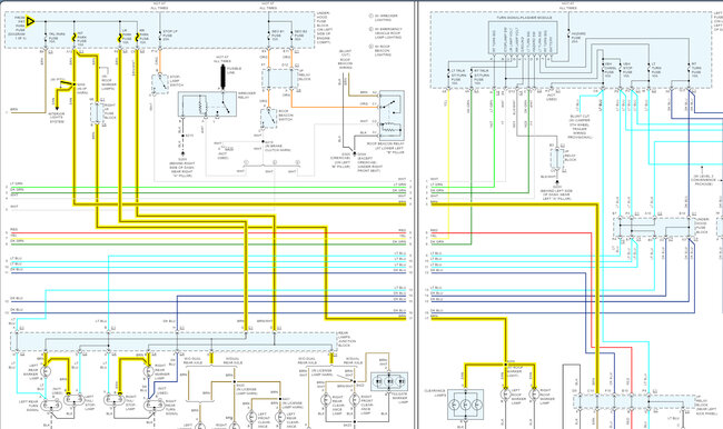
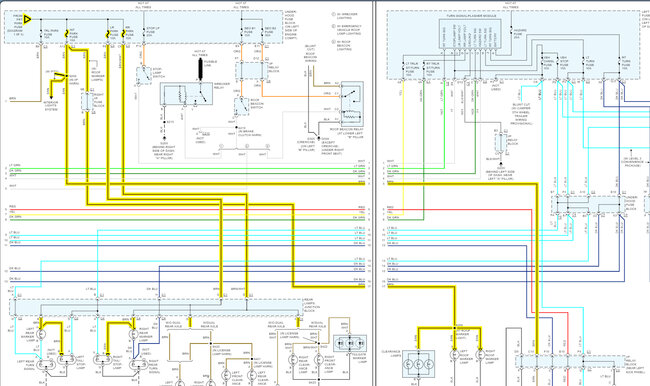
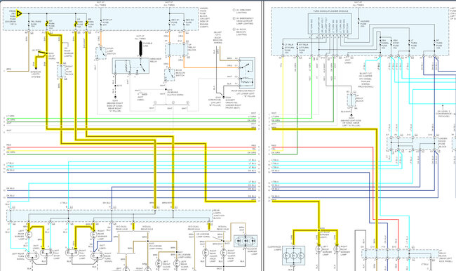
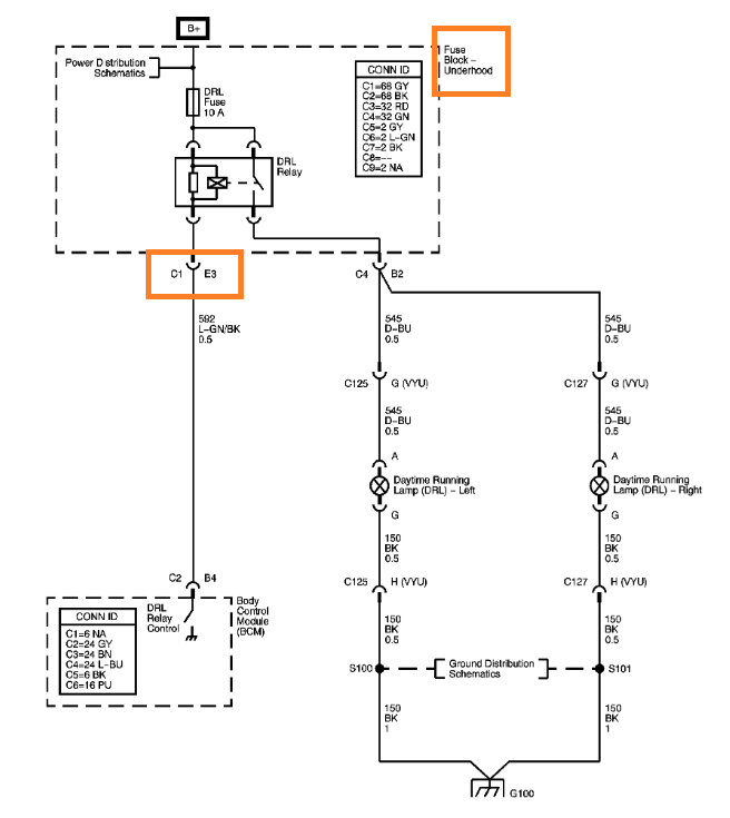
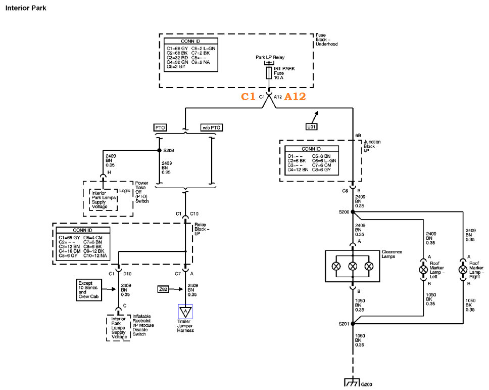
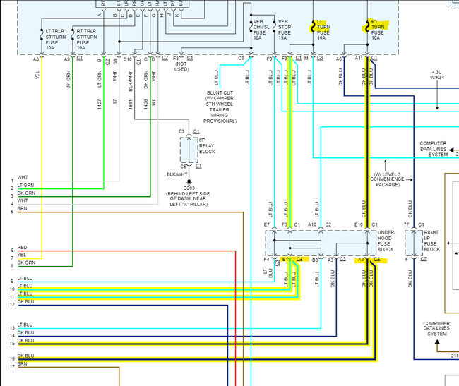
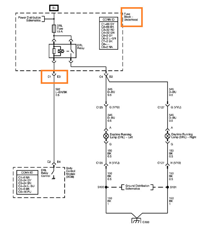
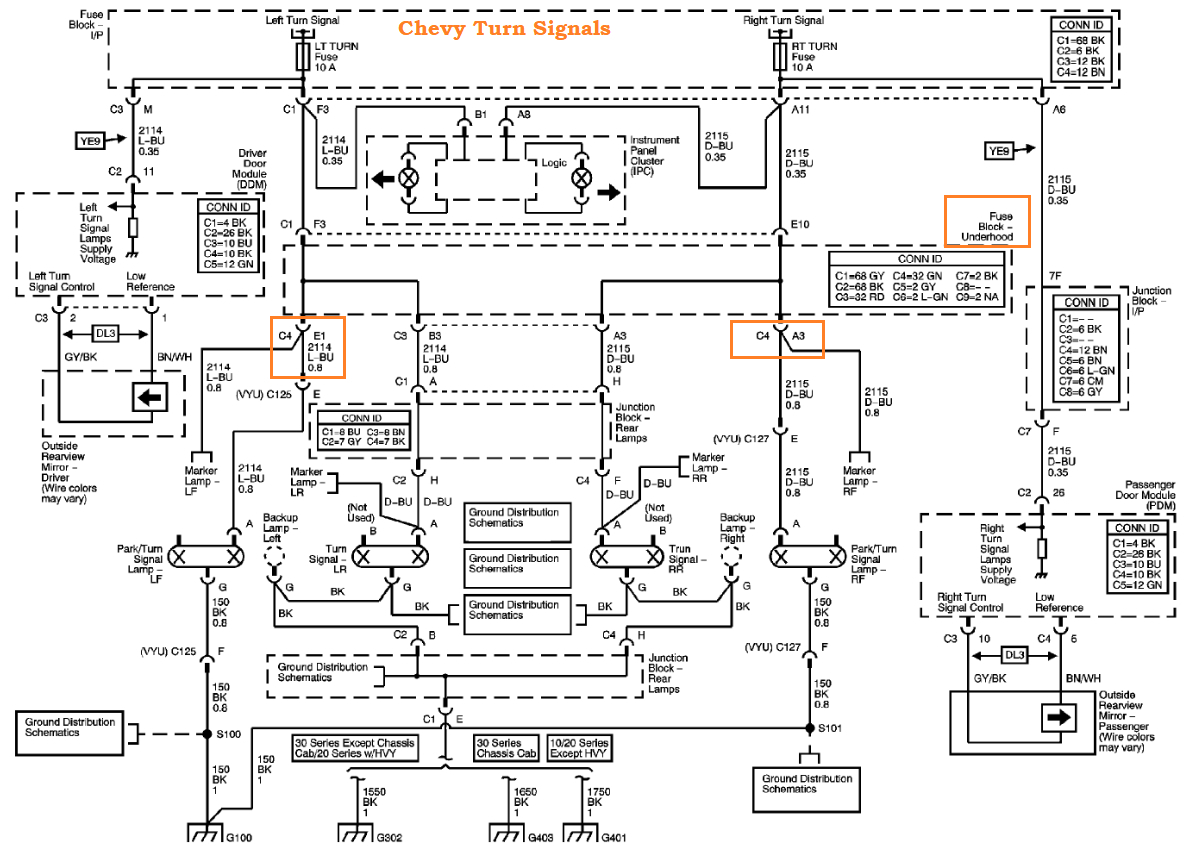
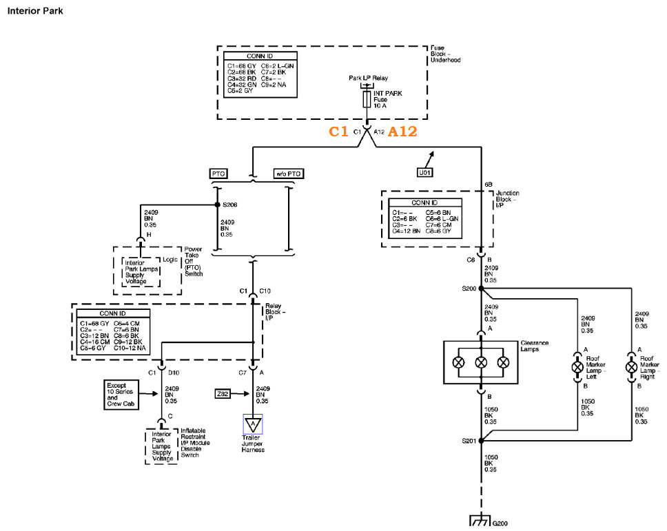
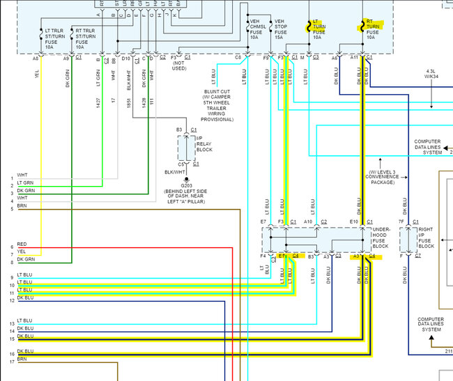
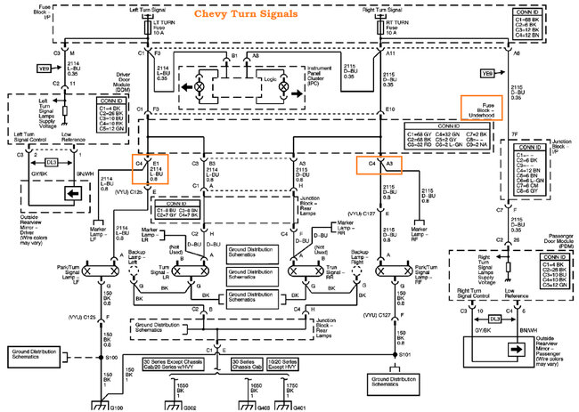
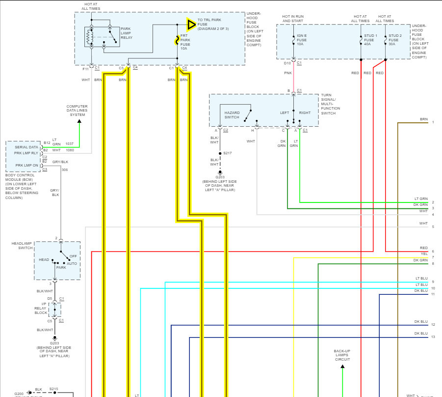
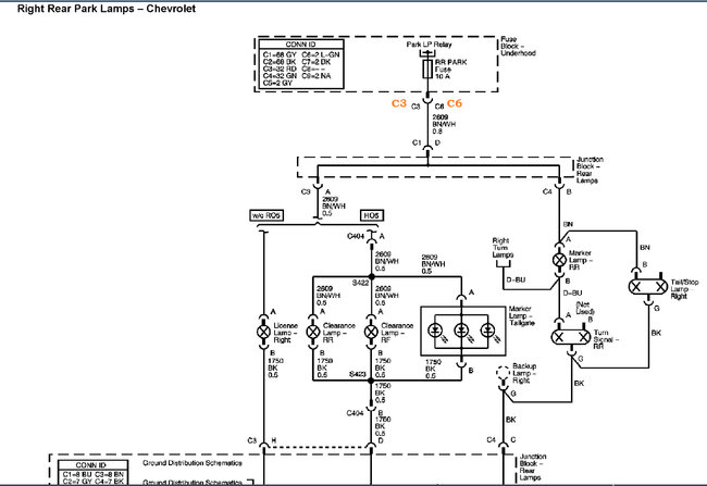
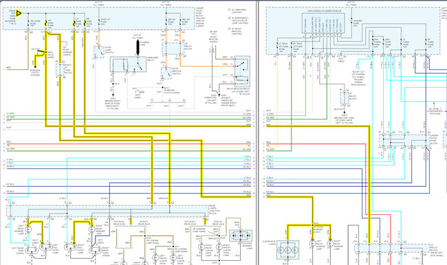
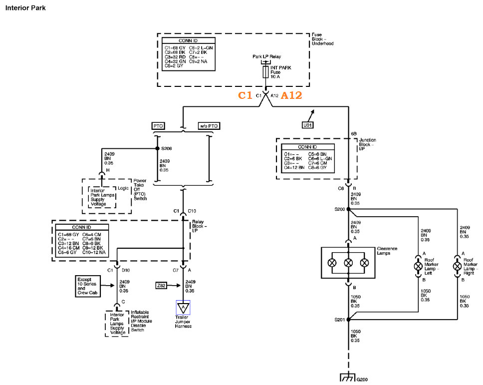
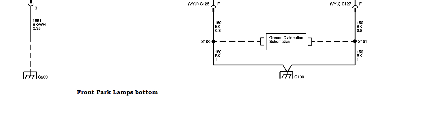
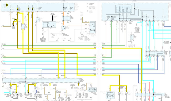
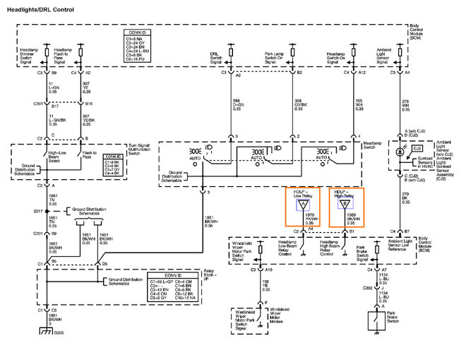
These first 4 diagrams (1-4) are only the Front Park Lamps, I added the OEM and aftermarket diagrams because they are misleading as you'll see.
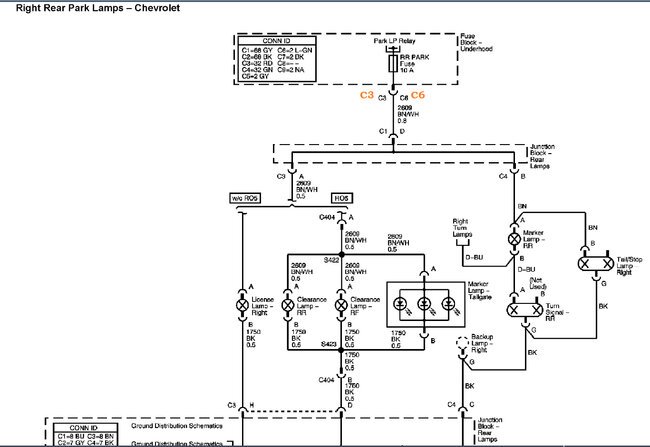
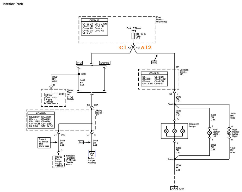
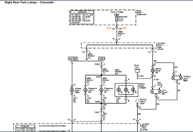
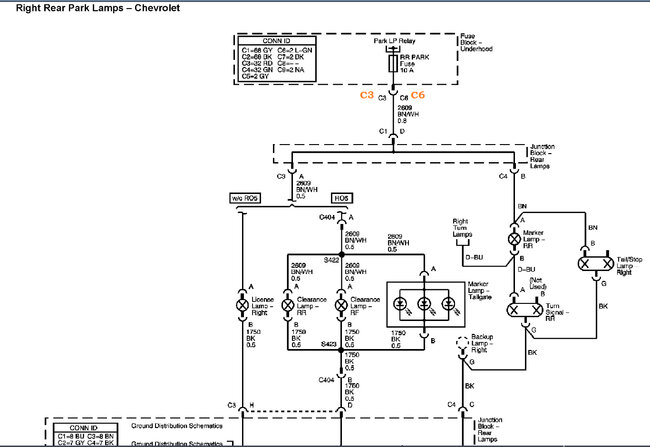
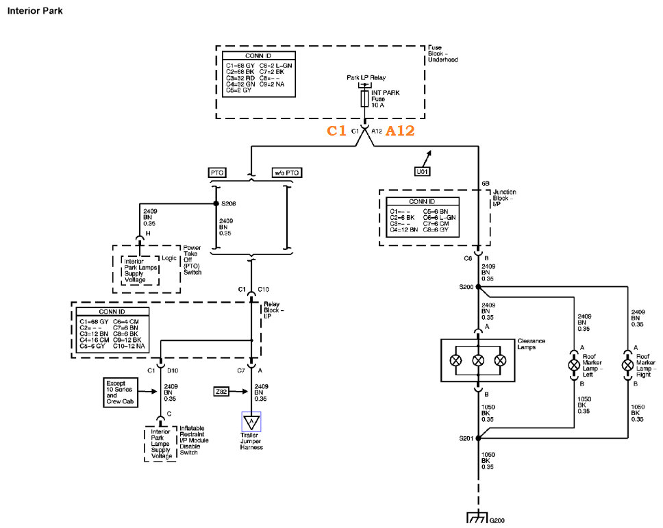
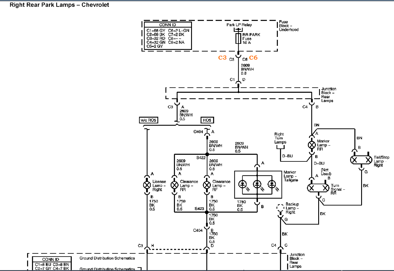
Diagrams 5, 6, 7 are Internal Park Lamps, Left Rear Park, Right Rear Park lamps and 8 is the aftermarket diagram.
*Note on the Front Park lamp connectors C125 and C127 the (VYU) is the RPO code which is found on a RPO list somewhere on the vehicle, for different options each vehicle may or may not have. The owners manual may have the location of the RPO code in it, on cars it's usually in the trunk, so I'm not sure where it would be exactly on this truck.

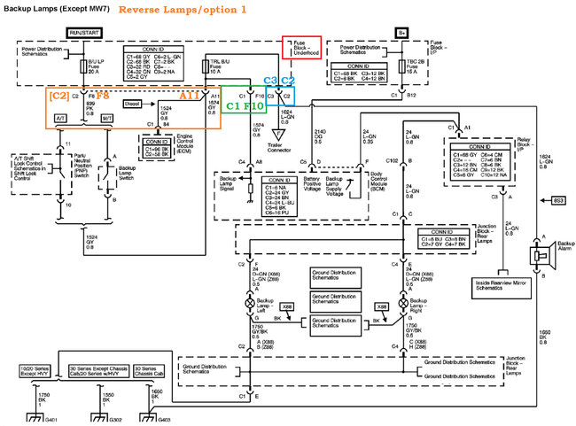
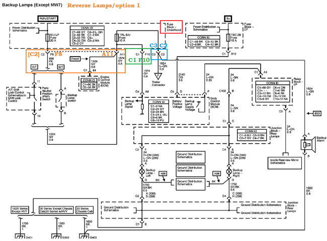
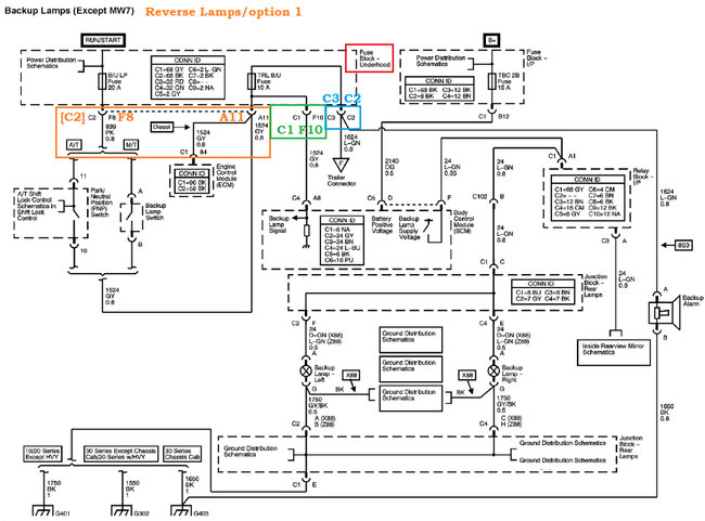
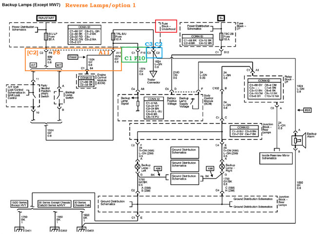
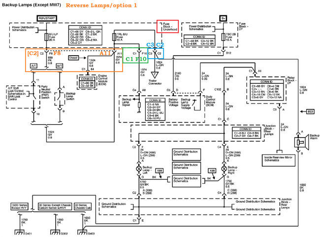
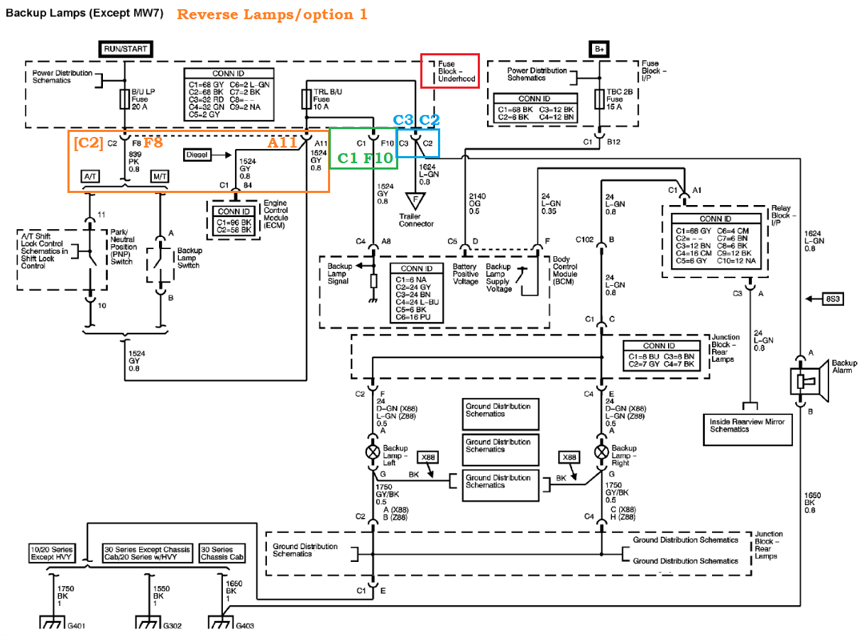
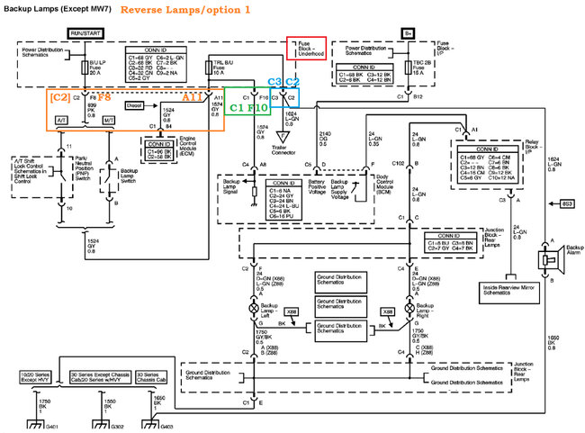
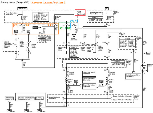
Diagram 9 is Reverse Lamps, there was another option, but it looked to be Diesel.
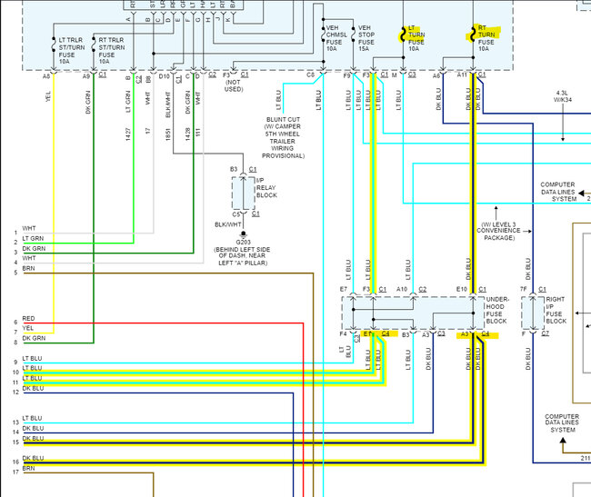
Diagram 10 is Stop Lamps,
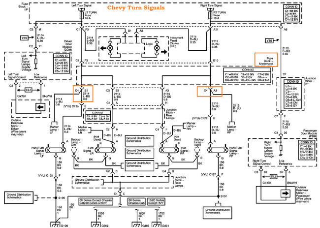
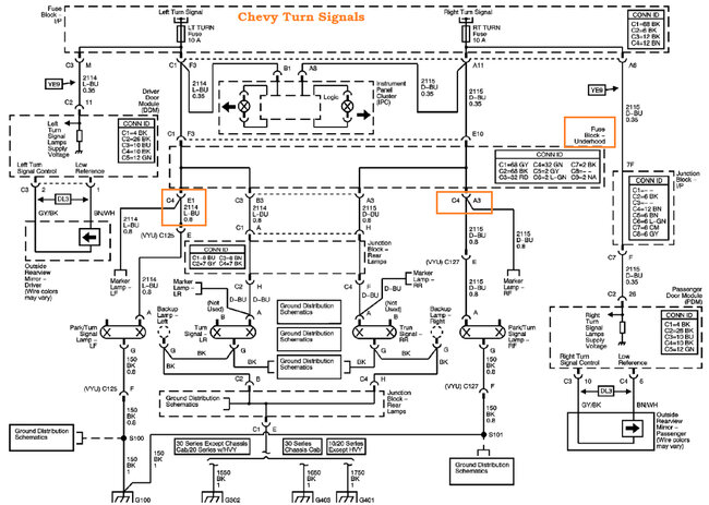
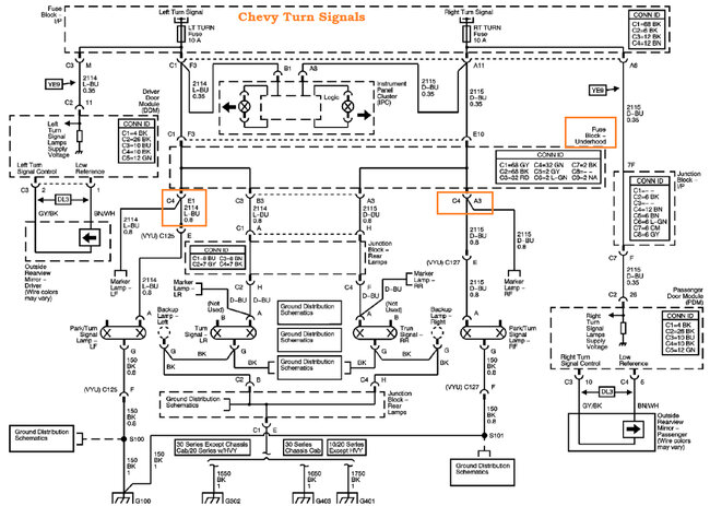
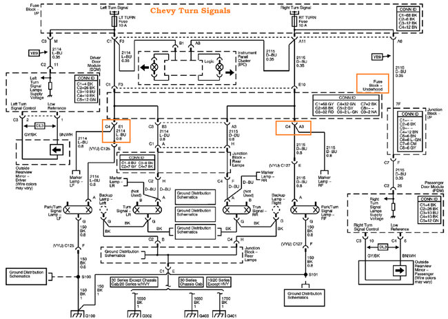
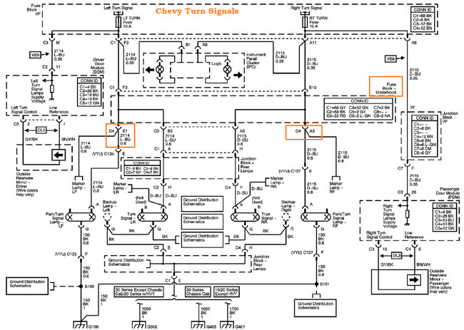
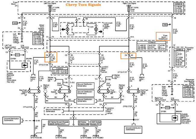
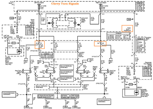
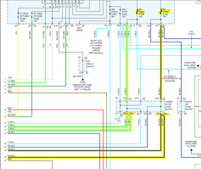
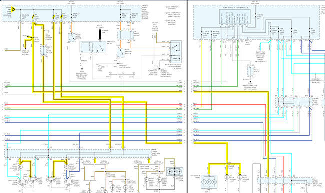
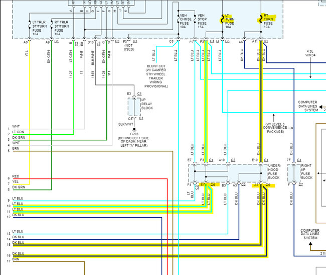
11 and 12 are Turn Signals, they had some listed as Chevy and GMC, so that's why its labelled as it is.
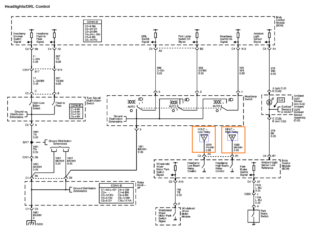
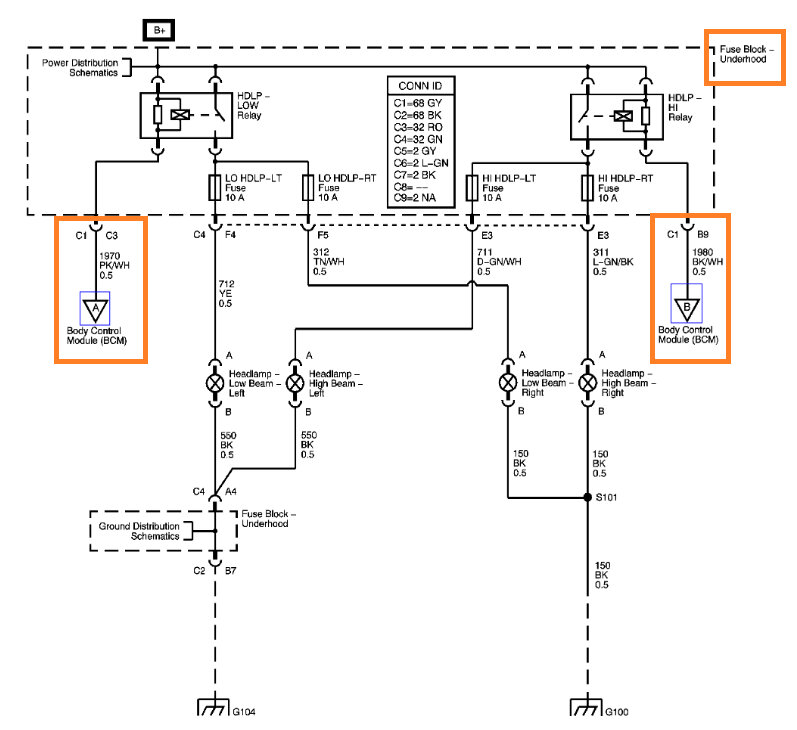
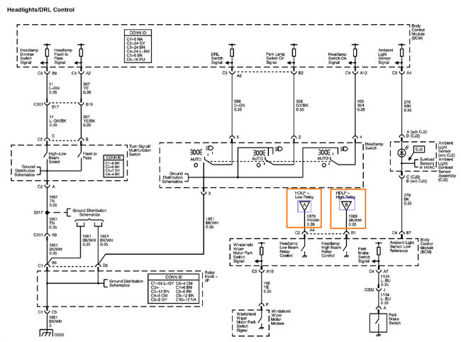
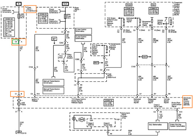
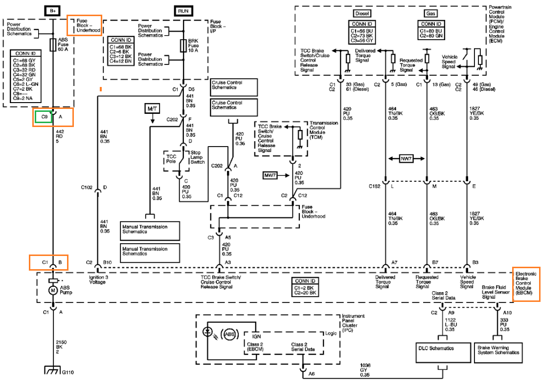
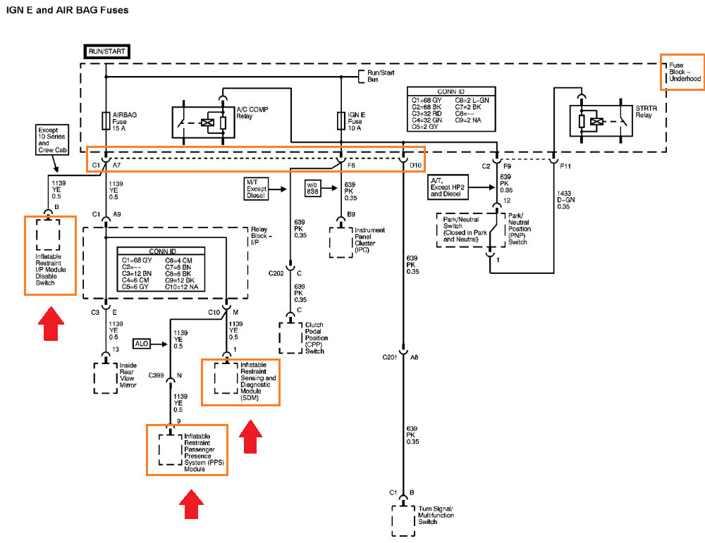
13 is the Traction Control Switch you must have, it's not coming from the Under-hood fuse panel, but the ABS module. That would explain why you are missing the C1 E6 wire.
14 is the rest of the Traction Control and ABS from the under-hood fuse panel.

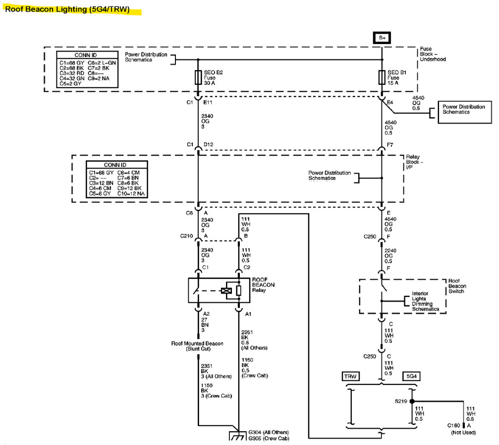
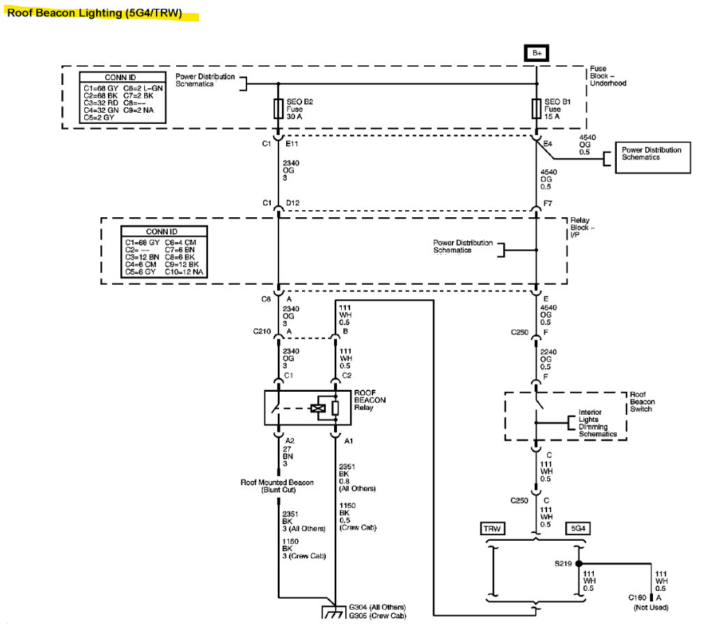
And finally, 15 is a Beacon Lighting option if you have that, it was coming from C1 E11 and E4 orange wire, so I added it, hopefully these are all correct.
Was this
answer
helpful?
Yes
No
Tuesday, October 17th, 2023 AT 12:01 PM
Tiny
1CHEVYSSGUY
  • MEMBER
  • 14 POSTS
2gcec19n461179805
Sorry for getting back late I had lost my phone.
Was this
answer
helpful?
Yes
No
Thursday, October 19th, 2023 AT 6:36 PM
Tiny
1CHEVYSSGUY
  • MEMBER
  • 14 POSTS
Hi,

I want to thank you for all your help.
I've been struggling with this problem for almost a year
Try to find the right information.
I have contacted just ask and lt1swap. Com and a few others
One gave me the wrong info and schematic and others just give you some info and say that you need figure it out.

How when it's not correct or for my truck.

I found a doner truck as close to mine as I could that I got the wiring harness from and was going to use since
mine has so Damaged wire so I could just rewire the c1 portion
Easier than trying to figure out each wire.
We were supposed to move to North Carolina And things went wrong and my fiancé has some medical issues we couldn't leave because breaking down could cause her to die.

The vin number of the truck is 1gchc29u67e198687 could you please give me any information on it and any advice you have.
Thanks again for your help.
Was this
answer
helpful?
Yes
No
Friday, October 20th, 2023 AT 7:48 AM
Tiny
1CHEVYSSGUY
  • MEMBER
  • 14 POSTS
Sorry, I forgot to tell you I have replaced the BCM, under-hood fuse block, LBEC fuse block, clock spring, instrument cluster, electric fans, transmission, starter, battery, positive and negative cables with 2 gage cables, because of electrical problems.
Sometimes we drive somewhere and stop to go to start it and won't start like battery is dead or the ignition cranks too long and then won't start back up until it wants to.
Right now, I have a battery light and airbag lights that won't go out and is giving a code for p0455 evap leak and codes for rear wheel speed sensor, throttle position sensor, driver airbag loop open, passenger presence system, high beams that intermittently work but work with the flash to pass and maybe a few more.
I have a Innova 5160 RS obd2, multimeter, Viking battery system analyzer, (Radio shack Digital logic probe and a loop tester)
I'm trying to learn to use those two.

We live in Washington state.
Was this
answer
helpful?
Yes
No
Friday, October 20th, 2023 AT 8:39 AM
Tiny
AL514
  • MECHANIC
  • 5,584 POSTS
Okay, I'm sorry to hear about your fiancé. What are all the code numbers you are getting? We can see if there is anything in common with components that are coding, often I find that looking at all the modules that are setting codes for specific circuits and components leads to a common power feed, ground, or reference voltage that is affecting them all. So, if you have a list of every code that would help.
Also, you're having this much trouble from a rodent chewing just the C1 connector? I just want to make sure I understand fully what happened and what actually got damaged. I will pull up that VIN and use it from now on for any information we may need to look up.

So that VIN did change the vehicle ID, its listed under a "2007 Chevy Truck Silverado Classic 2500 2WD V8-6.0L".

But still post all the codes set, and what connectors are damaged besides C1 if any.

Another thing to keep in mind is pin tension in any connectors you have either unplugged or tested, loose pins can really send you down a rabbit hole while trying to diagnose intermittent issues like this. So, if you go to check pin tension on female pins, use something that is a little bit smaller than the male pin on the fuse box for example. If C1 has any loose female pins in that connector for whatever reason, they can sometimes make contact and sometimes not, depending on vibration, temperature, if the harness has been pulled on, etc. I will go over the C1 pinout again with this new VIN number and see if there are any differences now.

This is why we're having so much trouble here, your VIN comes up as a 2007, so it might be a later build date. I was just looking for your folder and I thought I had deleted it by accident, but it's labelled as a 06'. Although I don't see much difference in the C1 connector pinout yet, there is definitely a year difference.

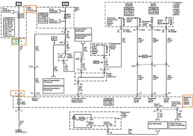
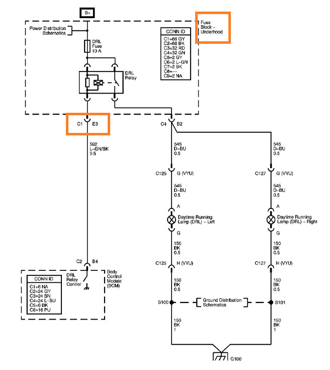
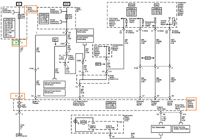
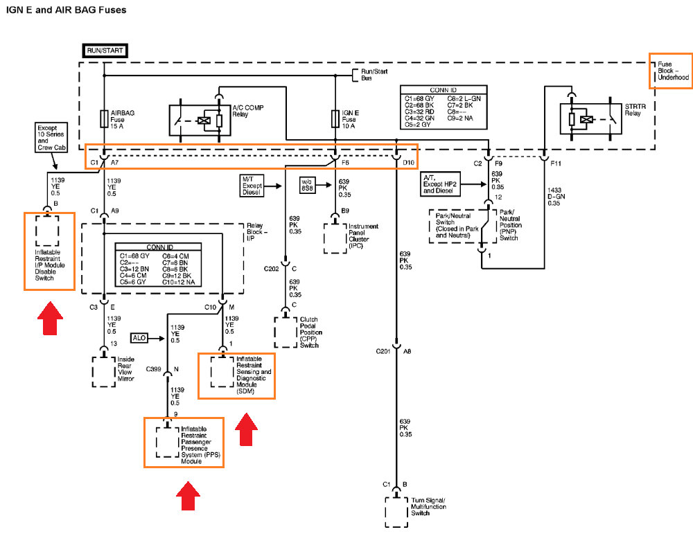
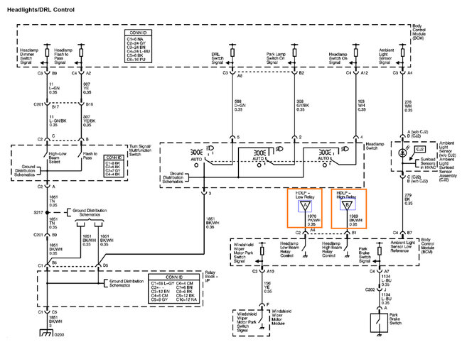
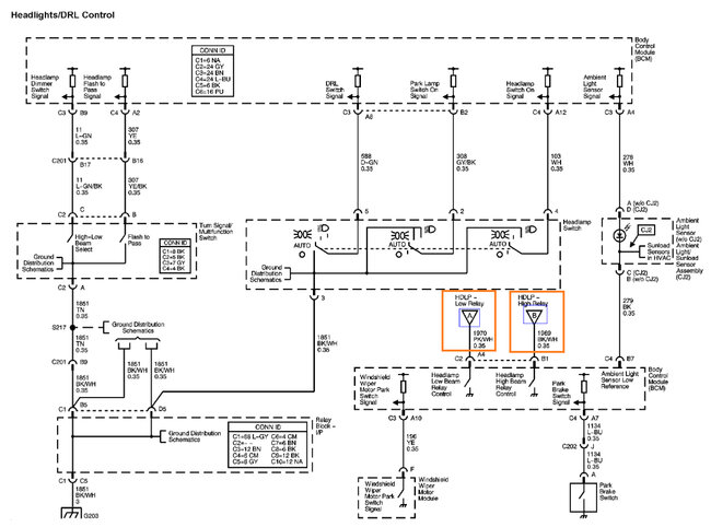
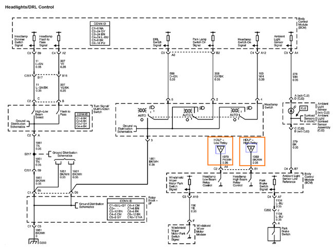
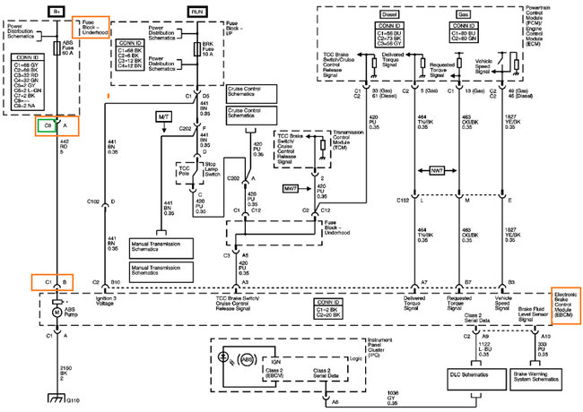
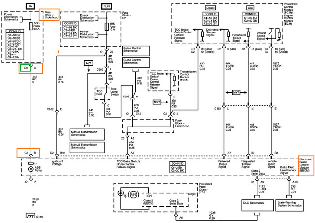
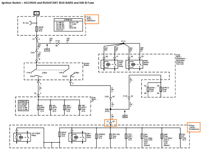
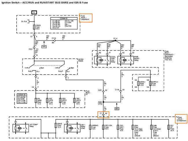
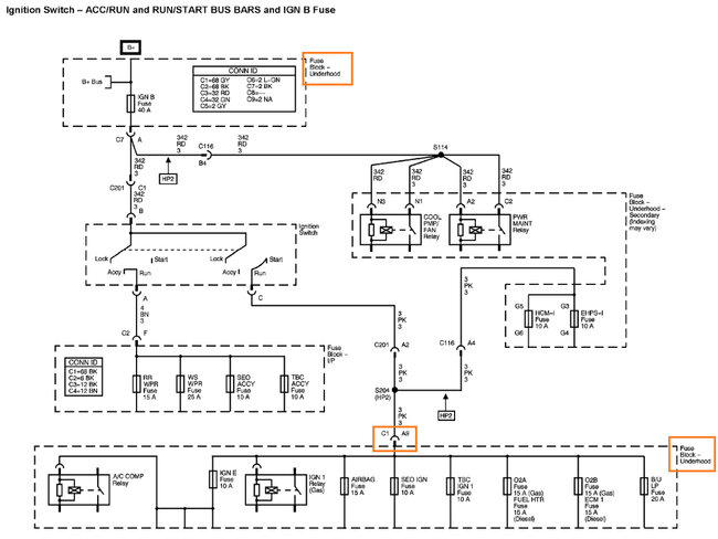
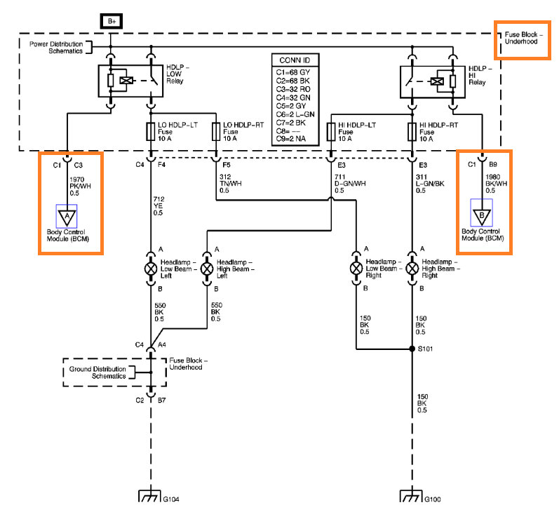
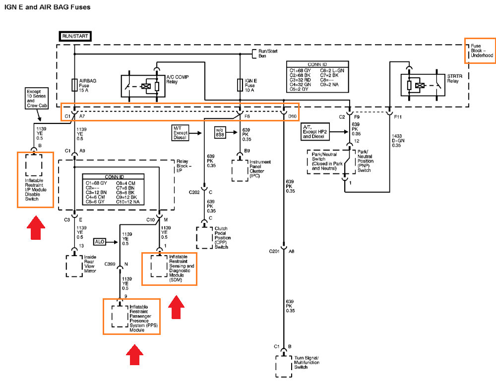
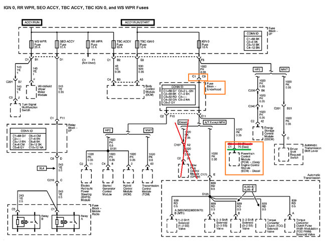
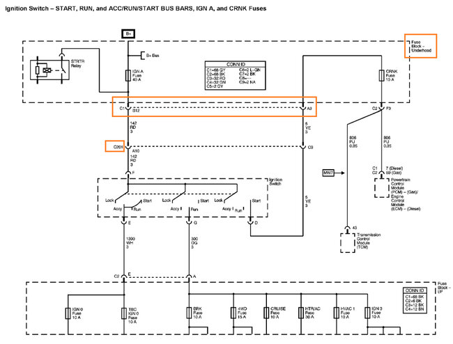
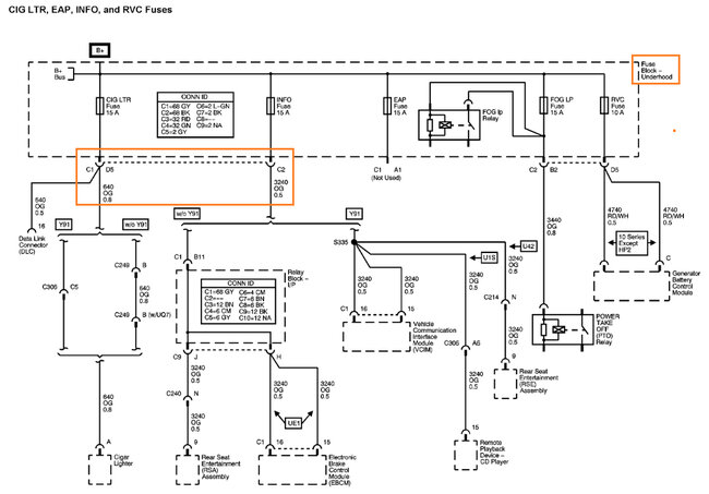
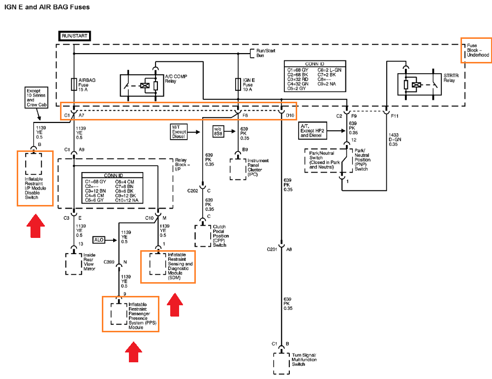
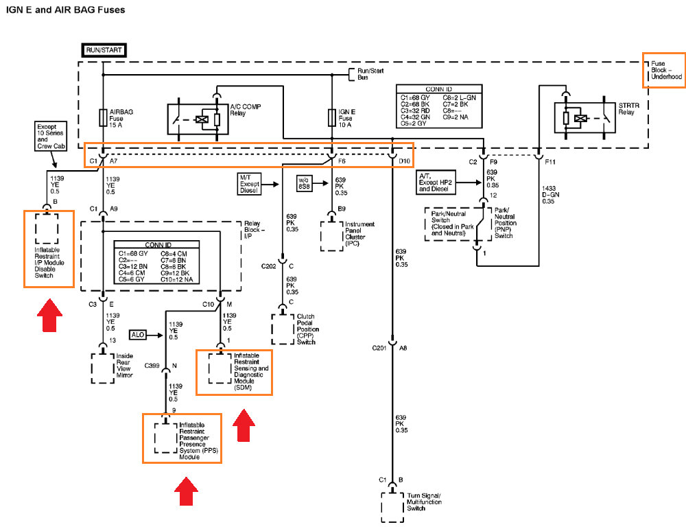
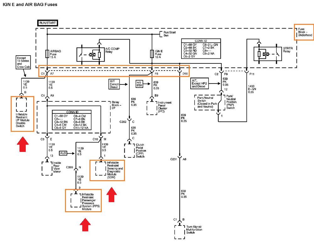
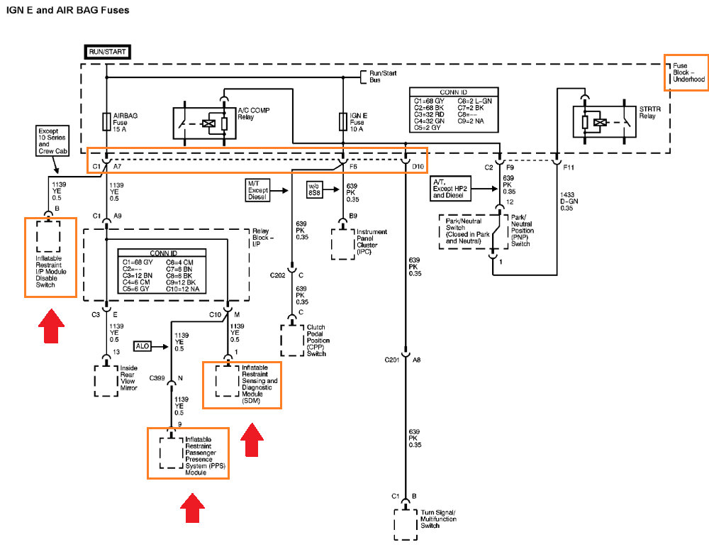
Okay, right away I see that the Charging system diagrams are showing the Instrument Cluster "IGN 1 VOLT" feed wire comes directly from the Under-hood fuse block C1 connector. It's one of the Clusters circuit board feeds, depending on what fuse you have listed in your vehicle, it's going to be from either IGN E Fuse 10amp C1 pin F6 or SEO IGN Fuse 10amp C1 pin F5. It's a pink wire. I'll double check this with the OEM charging system diagrams. So, I think you probably have some pin fitment issues or loose wires to those pins. Maybe in a crimp connector or whatever it is you're using to connect the broken/chewed up wires with.
Was this
answer
helpful?
Yes
No
Friday, October 20th, 2023 AT 9:01 AM
Tiny
AL514
  • MECHANIC
  • 5,584 POSTS
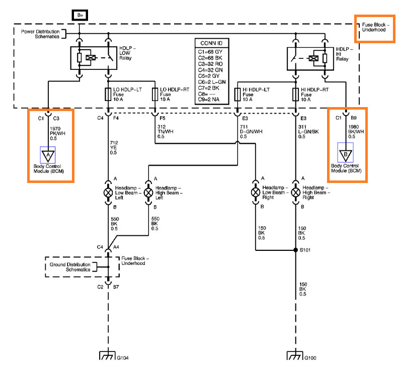
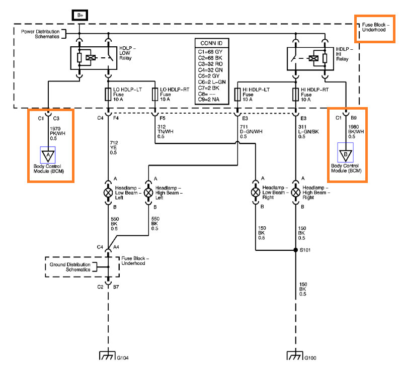
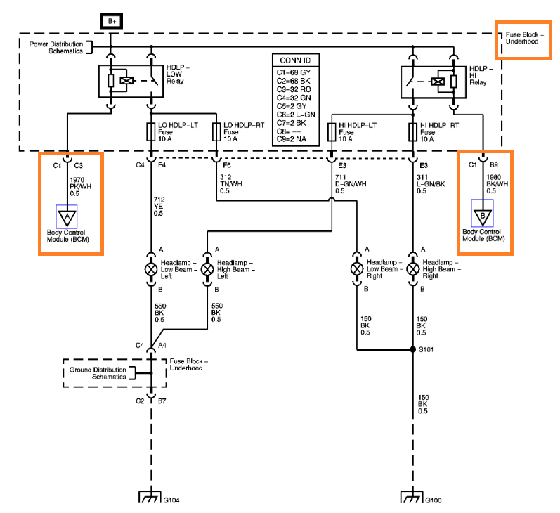
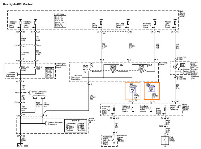
I've gone through all the power distribution diagrams that have the C1 connector, with pins that are related to the issues you're having. The 6th diagram has the feeds for the Airbag system, the others have to do with starting and a lot of other power feeds. I think that most of the problems might be related to the BCM losing power at some points, especially the headlamps, since the relays for the headlamps are controlled by the BCM. So, I would go through and make sure all the pins are tight in the connector. If there are still problems after the pins are all checked out, then back probing C1 when certain issues come up to see if there are power losses happening on any wires is the only way to find out what's actually being lost.
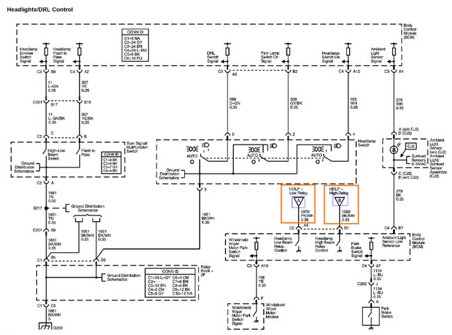
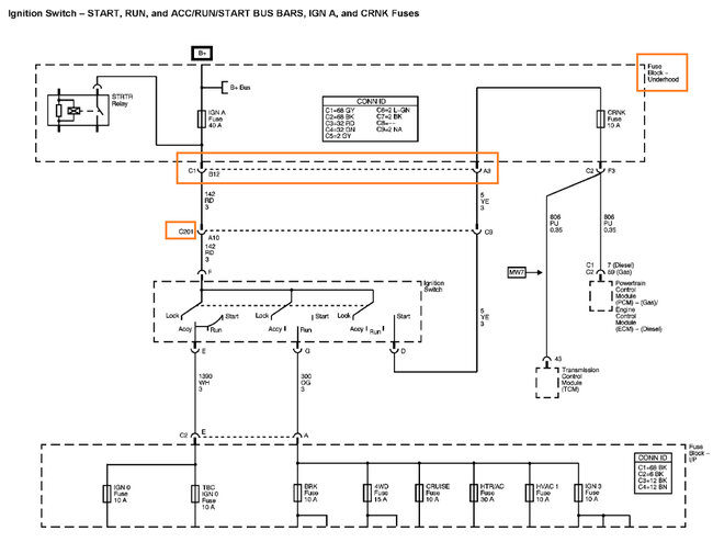
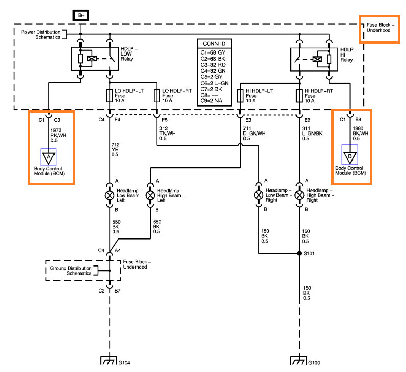
For example the headlamp relays are grounded through the BCM, so if they are not working, we can have you check at C1 pins B9 and C3 which are the headlamps High and Low beam relay control wires, so if they are still reading 12volts after turning on the headlamps, then the BCM is not grounding them, Those pins should go to 0volts when the relays are activated.
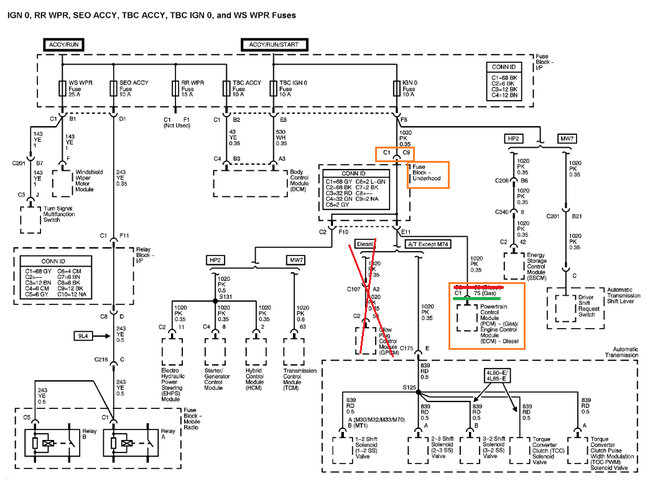
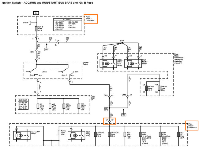
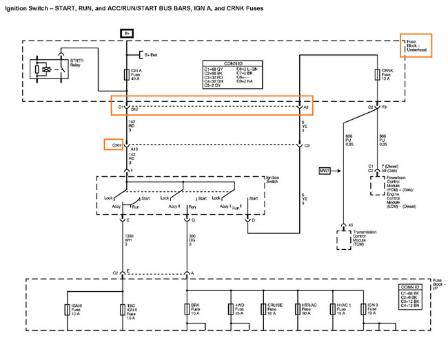
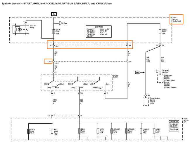
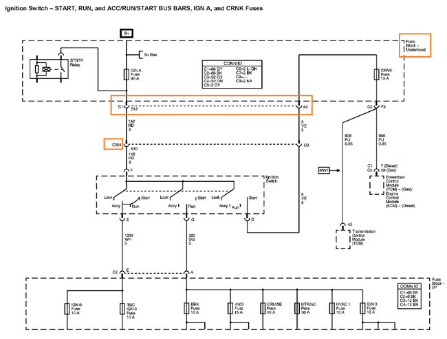
And for the Starting issue, you'll see some of the diagrams have Ignition Switch at the top and show which pins should have power coming out going to the ignition switch. But check for pin tension in C1 first and make sure your wires are correct.
Was this
answer
helpful?
Yes
No
Friday, October 20th, 2023 AT 1:21 PM
Tiny
1CHEVYSSGUY
  • MEMBER
  • 14 POSTS
Hi,

I want to thank you again for your help.

Sorry if I confused you.
Yes, my truck is a 2006 Silverado SS Intimidator 6.0#2gcec19n461179805 and the vin #1gchc29u67e198687
Is a 2007 Silverado 2500.
I was going to give up on fixing my wiring
So I got the wiring harness out of a 07 Silverado 6.0
It is a truck I got a wiring harness out of to put in mine. The vin# is 1GCHC29U67E198687.

So, what started all this is I found signs of a rat opened the fuse block and it chewed some wiring in the fuse block so
I fixed them.

There were still a few things not right, so I checked the wires again.

(But I was having weird electrical problems like the interior lights would blink 3 times for no reason the hazard lights would be dimly lit.
The battery would be like it was dead all of a sudden. But wasn't the cluster make weird like it was a slot machine noises and the radio make the sound when you power it up for no reason and gauges do strange things, the radio would stop the heater would like bog down all dash lights would come on and flicker then the truck would die.
Those are things it did in the beginning)
So I thought there was more
damage but found none.

When I was putting the c1 back together with the block the c1 bolt got stripped and was not holding the c1 tight in place
So got another c1 block, and while repinning it some of the wiring got miss wired.

I'm sending you screen shots of my obd2( there was more but my Innova RS rest it's self.

Can you explain what the conn id boxes are for or mean?
Was this
answer
helpful?
Yes
No
Saturday, October 21st, 2023 AT 10:45 AM
Tiny
AL514
  • MECHANIC
  • 5,584 POSTS
I'm sorry I don't see any uploaded pictures; can you try again? I think you're still dealing with pin issues in C1 though, since there are so many power feeds to the BCM, and it controls all the lighting and many other components on these vehicles. Another thing in this case I'd be worried about is if the rodent chewed through any powers wires that happened to short out through the BCM. These BCMs fail so often, we have had so many this year it's almost unbelievable. But try to unload your pictures again if you want, I went through the diagrams and the 06 and 07 C1 connector pinout is the same, except for the different options in specific models. So at this point you would have to go after each code, and look for ones more specific to the area of the system that is more important such as Starting, and certain lighting such as Headlamps, all of them are controlled by the BCM, so if you have no headlamps you would need to see if the BCM is grounding either the Low or High beam relays to deal with that problem. These BCMs do weird things when they are missing one or more power feeds, they act like half of the BCM is working and half or a section is not. So, we would have to go through and check the 1 out of 7 connectors for power and ground that was setting a code(s). If can be very frustrating I know. But the problem would have to be within the effected connector at the fuse box, or an issue with BCM itself. If you had every connector out of the under-hood fuse box, then it's more of checking pin tension at each wire unfortunately.
Was this
answer
helpful?
Yes
No
+1
Saturday, October 21st, 2023 AT 1:48 PM
Tiny
1CHEVYSSGUY
  • MEMBER
  • 14 POSTS
Hi,

I want to thank you again for your help.

Sorry if I confused you.
Yes, my truck is a 2006 Silverado Intimidator SS 6.0liter VIN 2GCEC19N461179805.

The VIN 1GCHC29U67E198687
is a 2007 Silverado Classic 2500 that I just got the wiring harness out of from a local junk yard.
I was going to give up on fixing my wiring and was going to rewire my truck with the 07 Classic Wiring Harness.

So, what started all this is I found signs of a rat, opened the under-hood fuse block, and it chewed some wiring in the fuse block, so I fixed them.

There were still a few things, not right, so I checked the wires again.

(But I was having weird electrical problems like the interior lights would blink 3 times for no reason. The hazard lights would be dimly lit even when the truck was completely shut off.
The battery would be like it drained all of a sudden. But wasn't, the cluster would make a weird sound like it was a slot machine and the radio would make the sound when you power it up for no reason and gauges do strange things, the radio would stop; the heater would like bog down; all dash lights would come on and flicker then the truck would die.
(Those are things it did in the beginning).
So, I thought there was more
damage but found none.

When I was putting the C1 back together with the block, the C1 bolt got stripped and was not holding the C1 tight in place
So, I got another C1 block, and while repining it, some of the wiring got mixed up.

I'm sending you screenshots of my obd2 tool (there was more, but my Innova 5160RS reset itself).
Was this
answer
helpful?
Yes
No
Saturday, October 21st, 2023 AT 7:00 PM
Tiny
1CHEVYSSGUY
  • MEMBER
  • 14 POSTS
Hi,

I hope you got the pictures of the codes.
I have a couple questions,
What does conn id mean?

I was looking at some electrical wiring info on upfitters
On grounds and it lists some as dirty and some as clean.
Do you know what that means?
It's all about electrical called
2003 & beyond light duty c/k full - size
Truck electrical overview
By upfitters. Com
Was this
answer
helpful?
Yes
No
Sunday, October 22nd, 2023 AT 6:20 AM
Tiny
AL514
  • MECHANIC
  • 5,584 POSTS
I don't see anything listed as "conn id" but I would assume that means connection ID. For the grounds you mentioned, that may refer to some as "Floating Ground" which is its own circuit and returns only to the specific module that is using a sensor (for example) that its ground only goes back to the module and not the battery negative. A normal Ground will end up back at the battery negative whereas a Floating Ground will be ground internal to the module, this is done to help with interference to the sensor.
As for the codes, I've been going through them, and I see that most of them are History
codes, so that fault is not occurring right now.

And if I understand you correctly, did you swap out the entire engine wiring harness?
Because I can see that it causes a lot of issues, especially connector issues. These vehicles have a lot of problems, definitely when connectors have been pulled apart and reconnected more than a couple times.

But there are a lot of U1000 codes stored, those are communication codes for the vehicles network. I'm still going through them, but the BCM has lost communications codes for the PCM, Cluster, Class 2 Serial Data (which is the low-speed network). And these codes have to do with the "Key In Ignition circuit malfunction", "Security System Sensor power circuit high" Those type of faults will cause a no start condition. If the security system is not seeing the key in the ignition, it will not allow the vehicle to start.

We couldn't go after all these problems at once, there's just too many codes set. So, we would have to address one issue at a time, or we'll end up here back and forth for a year.
Any module that is setting a Lost Communications code, right away that code is the first to deal with in any situation. Other codes will be set for that module if it's not communicating on the network. There is just too much clutter here,
But clear all these codes out and see what comes back first. What codes are Current after these are cleared out.
Was this
answer
helpful?
Yes
No
+1
Sunday, October 22nd, 2023 AT 9:08 AM
Tiny
1CHEVYSSGUY
  • MEMBER
  • 14 POSTS
Good evening,

We've been chasing our tails for 2 years now and we're dizzy and tired.
To be serious. The 07 wiring harness is not installed, has been purchased but sits aside. Our 06 has the original OEM wiring harness still in it and that's what we're having severe issues with.
When it comes to DTC codes, there's a lot of History, others are current, some are N/A. Some are duplicated codes in different modules. Seems like as soon as I'm able to fix one code. Two more pop up. I'm honestly surprised I haven't fried my truck.
By chance. Do you have a scan tool that I can borrow to erase the stored codes so we can start over again and get my truck right so we can get out of here and save my fiancée life?
Anyway, how do I get rid of the stored codes and basically start where it's absolutely crucial and go from there?
The CONN ID box is on the diagrams from ALLDATA.

Again, we both would like to Thank you immensely for all your help.
Was this
answer
helpful?
Yes
No
Monday, October 23rd, 2023 AT 1:24 AM
Tiny
AL514
  • MECHANIC
  • 5,584 POSTS
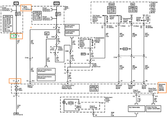
I have scan tools, but I cant loan them out, I use them for mobile work that I also do here. The current scan tool youre using does not clear codes? You can try Key on, Key off 3 times in a row. That should clear the trouble codes out. Im sure you have had the battery disconnected at some point with all these repairs as well? That should clear the memory after a few minutes, there are capacitors that need to discharge in the PCM to clear any trouble codes. I see the Conn ID you mean, those are the connector colors for that component, so for example the box inside the Fuse Block- Underhood CONN ID "C1-68 GY"
is the C1 connector, 68 pins, and its Grey in color.
I fully understand how difficult diagnosing certain issues can be, especially when there are so many codes. I do this everyday and have had to deal with very difficult issues before. The codes you may see that are duplicate would be something like U1000. Every module will send out a "ping" or a "State of Health" message out on the network, I believe its about every minute or so. And when a module stops communicating this Health message will not be there for that specific module, and the other modules will set a U1000 code meaning the module setting the code is not seeing that other module's Health message. That is why you will see that code set in multiple modules. Its not a duplicate code, its that module saying it cant see the module its coding for.
So all this started with the rodent chewing through C1 connector, and that is the only wire repair you made. And it sounds like the main issue here is that some of the pins in C1 may be in the incorrect places, hopefully I have that correct. And I know that many of the C1 power feeds are all Orange wires, and that can be confusing if you have to come back to the repair at a later time. I always try to take pictures with my phone if its a repair that I think I might get confused with when putting everything back together. Ive had to learn this the hard way.
I think because so many components have been replaced on this vehicle, it can make all the faults now seem very confusing, with a list of codes that you have, it can really make your head spin. So its good to step back, and address the original issue to begin with. With C1 having 68 wires, thats a lot to deal with, but many of them are outputs, some are relay control wires, so we can go through them and make sure they are outputs to the correct locations. And I think dealing with the Starting issue first would be a good idea. That way we're only working with a certain number of wires at a time. And starting would be the biggest concern on a long drive.
Pin tension is going to be a huge factor here, many people dont really see it effecting things because connectors can snap into place and seem fine. But pin issues can cause these intermittent problems to come and go with temperature, humidity, how much the connector has been plugged back in, or the harness been moved around. We have entire kits of just connector pins that are all different sizes to check pin tension when intermittent problems act like this.
In your case, it looks like all of C1 pins should be the same size. So you'll want to find a pin thats a little bit smaller to be sure there is good contact inside that connector. I cant stress that enough.
Some of the codes setting give us some direction already, such as the Ignition, key in ignition, security system, etc. Those right away will cause starting issues.
Especially when you describe driving for a bit then stopping and it wont restart. Thats heat causing things to expand, then contract, then you have a loose connector. Sorry for my long post here, but we need to find out what is causing the restarting issue first. All the lost comms codes and ones that come with it can all be power supply issues that just cause a domino effect. And there could be power supplies going to the wrong place as well, but we'll check those.
Try clearing out the codes first.
Was this
answer
helpful?
Yes
No
+1
Monday, October 23rd, 2023 AT 9:56 AM
Tiny
AL514
  • MECHANIC
  • 5,584 POSTS
During the next No Start condition, watch the security light and let me know if it's flashing or staying on, these security system and Ignition codes have to do with voltage levels right at the sensor that's around the ignition switch itself. You can see by the code criteria; this is probably causing some of these starting issues.
Was this
answer
helpful?
Yes
No
+1
Monday, October 23rd, 2023 AT 2:44 PM
Tiny
1CHEVYSSGUY
  • MEMBER
  • 14 POSTS
Hi al514,

I'm continuity testing the c1 and so far, they are correct.
à thinking about the if there could be damage on more wiring and since I'm checking and testing while going to checking and tracing and testing I should to other areas.

So, I'm looking for the diagrams and pinouts for the c luster, HVAC control module, the PCM, BCM, stereo, mbec, lbec and c201 and clock spring.

I can give you the part #'s for those if you need.
I was wondering if you used the PCM, BCM, TCM and cluster, all from a similar vehicle a n d or same part numbers and installed in my vehicle would be able to use them in mine?
Was this
answer
helpful?
Yes
No
Tuesday, October 31st, 2023 AT 4:02 AM

Please login or register to post a reply.