Turn signals do not blink?

Tiny
JEANETTEGLENN
  • MEMBER
  • 1983 MERCEDES BENZ 300D
  • 2WD
  • AUTOMATIC
  • 134,000 MILES
Turn signals right turn signal or left turn signal the green light doesn't come on.
Tuesday, November 29th, 2022 AT 1:17 PM

1 Reply

Tiny
JACOBANDNICKOLAS
  • MECHANIC
  • 110,192 POSTS
Hi,

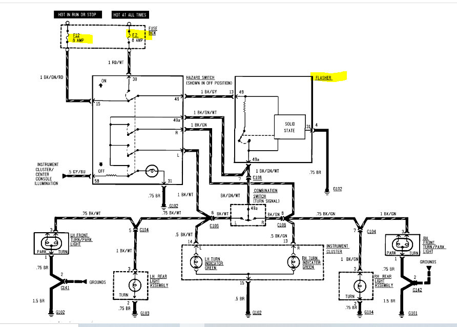
Because of the model year, the wiring schematics are limited. However, I was able to find one specific to the turn signals.

If absolutely nothing turns on with the signals, first check the fuses. According to the manual, there is a fuse specific to the signals. There is a different fuse for the hazards. Check if they are working.

Take a look at the wiring schematic below. I highlighted the fuses. Note that for the one to have power, the key must be in the on position.

When you check the fuses, make sure they have power to and from them.

Here is a link you may find helpful:

https://www.2carpros.com/articles/how-to-check-a-car-fuse

Let me know what you find or if you have other questions.

Take care,

Joe

See pic below.
Was this
answer
helpful?
Yes
No
Tuesday, November 29th, 2022 AT 8:14 PM

Please login or register to post a reply.