Turn signal not working?

Tiny
READY80
  • MEMBER
  • 2000 LINCOLN LS
  • 173,407 MILES
Need schematics on the vehicle listed above LS fuse boxes location.
Thursday, January 12th, 2023 AT 11:27 AM

1 Reply

Tiny
KEN L
  • MASTER CERTIFIED MECHANIC
  • 55,281 POSTS
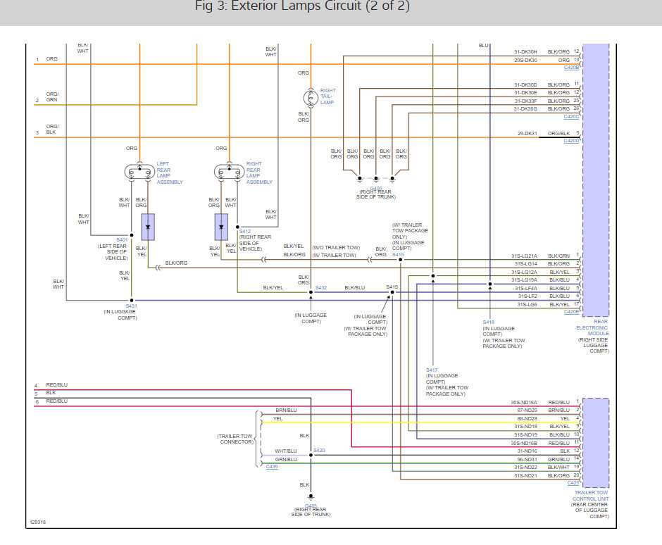
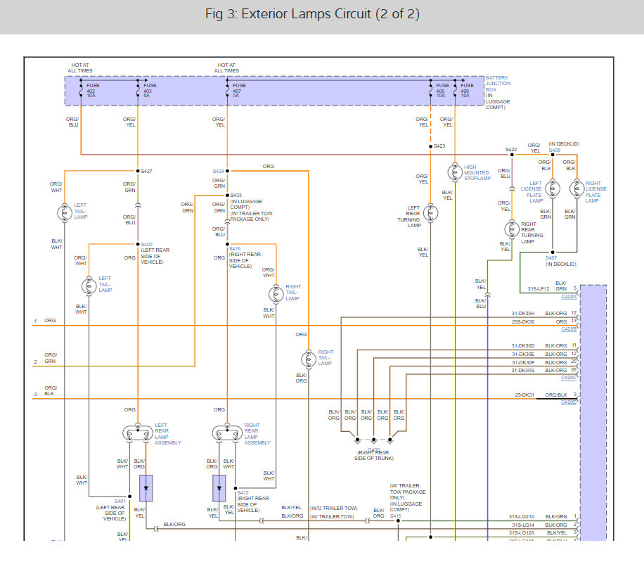
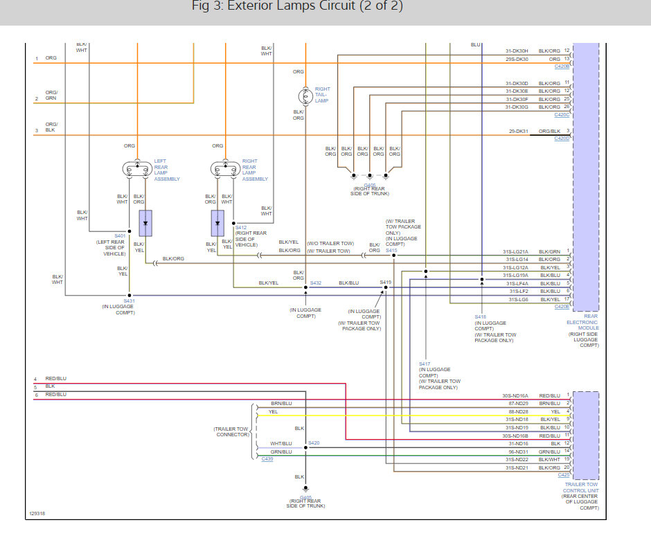
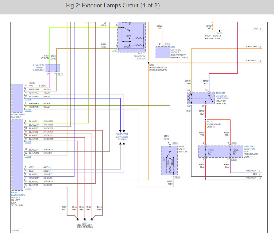
Sure, here are the locations of the fuses and I have included a guide on how to test the fuse and to check it for power:

https://www.2carpros.com/articles/how-to-check-a-car-fuse

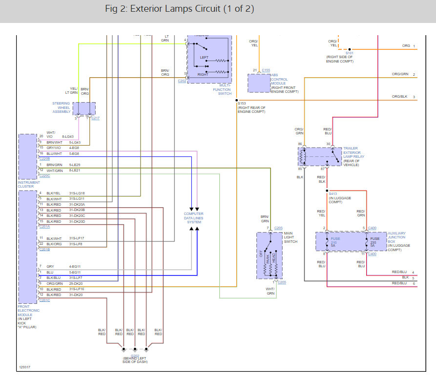
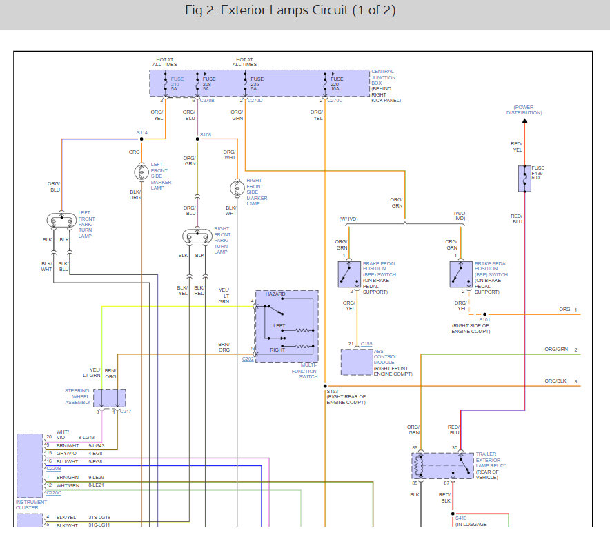
I also have included the exterior lighting wiring diagrams so you can see which fuses to check and how the system works.

This guide can help as well:

https://www.2carpros.com/articles/turn-signals-not-working-blinker

Check out the images (below). Let us know what happens and please upload pictures or videos of the problem.

Was this
answer
helpful?
Yes
No
Friday, January 13th, 2023 AT 10:42 AM

Please login or register to post a reply.