Friday, October 14th, 2022 AT 9:40 PM
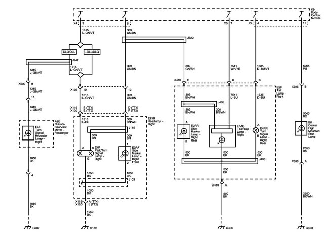
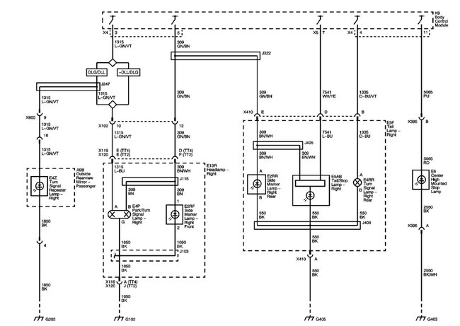
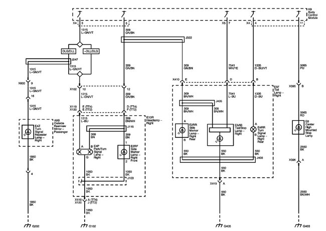
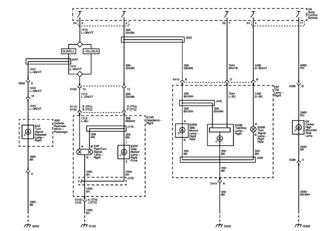
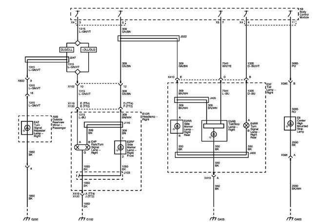
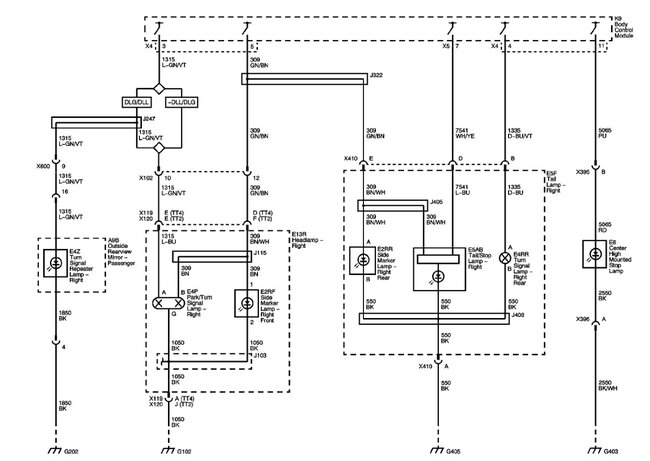
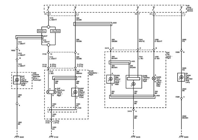
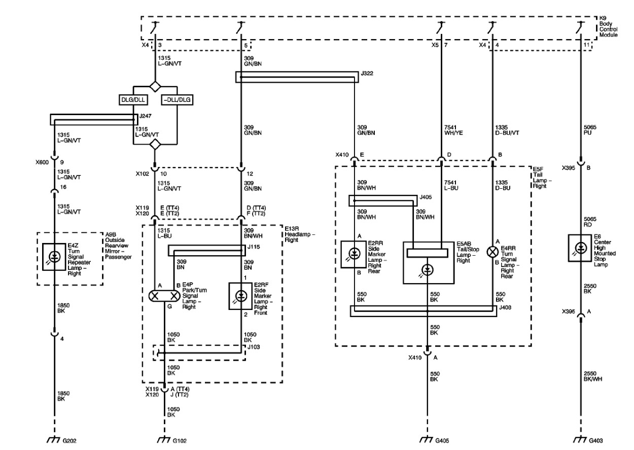
I changed the front and back turn signal bulbs to LED's. I now have hyper flash on turn signals. I need the location of the flasher relay to upgrade it to an electronic flasher.


