Front right turn signal will not flash?

Tiny
JDRANS
  • MEMBER
  • 2005 GMC CANYON
  • 2.8L
  • 5 CYL
  • 4WD
  • AUTOMATIC
  • 168,865 MILES
Front right turn signal won’t flash. Light is on, back signal works fine.
Saturday, January 18th, 2025 AT 10:51 AM

1 Reply

Tiny
JACOBANDNICKOLAS
  • MECHANIC
  • 110,194 POSTS
Hi,

When you turn the signal on, does the rear flash faster than normal? Does the front one turn on at all?

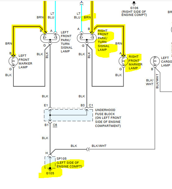
There will be a brown wire at the light. Check to see if there is power to it. If there is, check for continuity to ground via the black wire.

Here is a link you may find helpful:

https://www.2carpros.com/articles/how-to-check-wiring

Let me know what you find.

Joe

See pic below.
Was this
answer
helpful?
Yes
No
Saturday, January 18th, 2025 AT 7:05 PM

Please login or register to post a reply.