Transmission limp mode, code P0715

Tiny
BRADBNV
  • MEMBER
  • 1999 VOLKSWAGEN BEETLE
  • 2.0L
  • 4 CYL
  • 2WD
  • AUTOMATIC
  • 120,000 MILES
I have a four speed automatic. The check engine light was on p0715 was the code. I had the g68 speed sensor changed, water and cooling fan sensors changed. No codes still in limp mode? I get and overheat warning light intermittently. Also sometimes the check engine light flashes. I was able to read a code once stating P0715 circuit A.
Can anyone please tell me what may be going on here? Or where I should look?
Thank you
Tuesday, November 13th, 2018 AT 10:49 AM

3 Replies

Tiny
JONNYB1963
  • MECHANIC
  • 263 POSTS
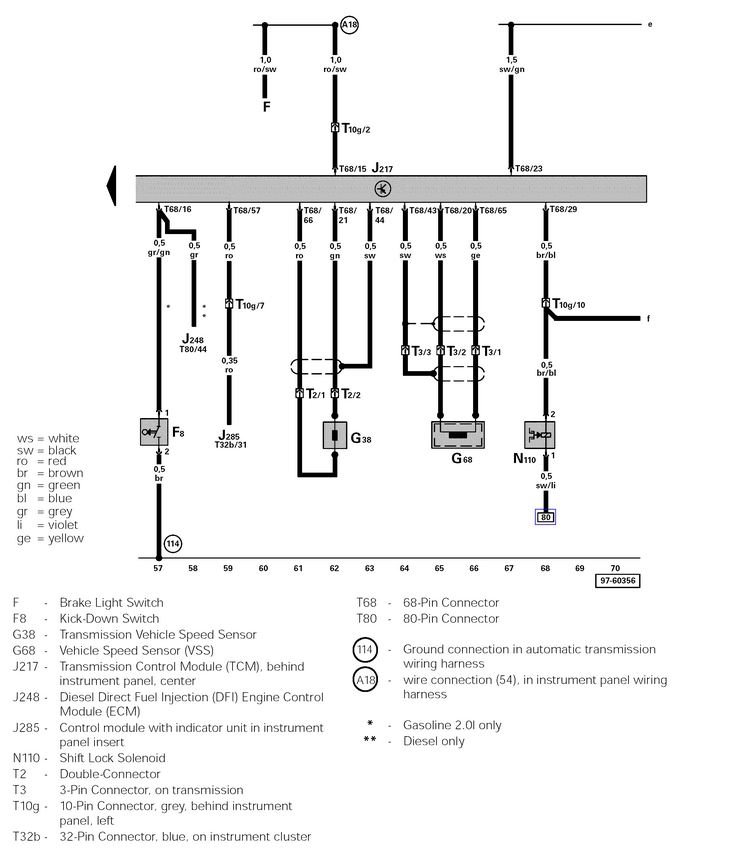
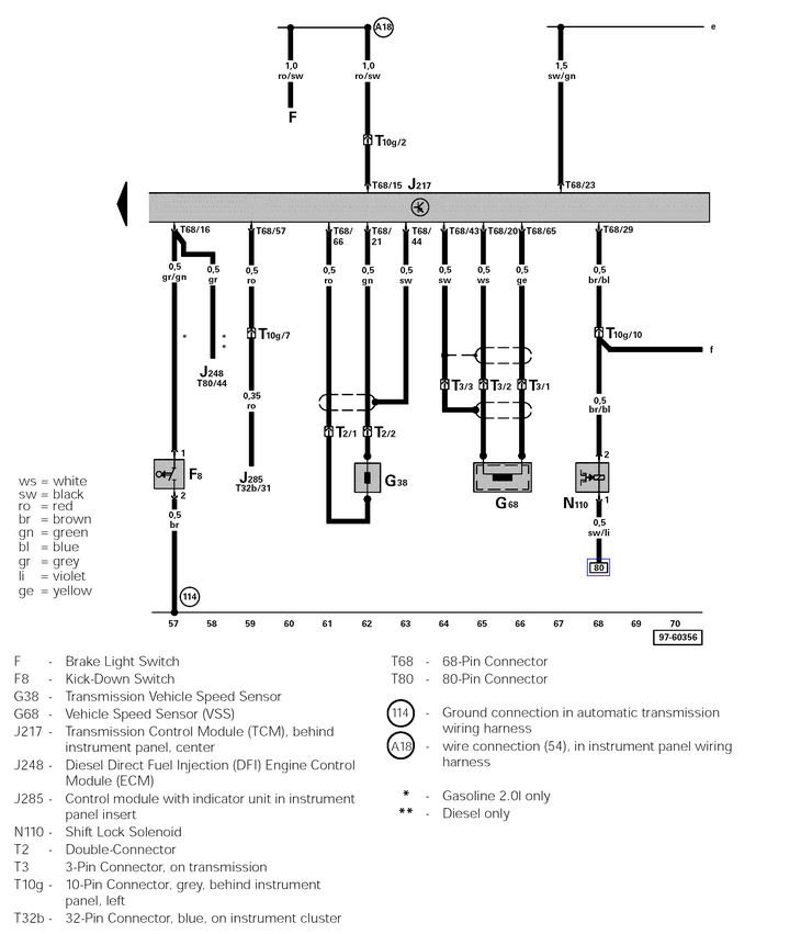
The first thing you should look at since you already changed the sensor is the wiring. Look for faulty wiring that has either chafed, corroded or broken wires or connector. Has there been a leak of the transmission fluid that could have caused damage to the wiring or connector? Check the wiring between T2 and T68 and the connectors themselves.

Hope that helps.
Jon
Was this
answer
helpful?
Yes
No
+1
Tuesday, November 13th, 2018 AT 11:53 AM
Tiny
BRADBNV
  • MEMBER
  • 2 POSTS
Hello Jon,

Thank you very much I will get on that today hopefully I can track down this issue. Really appreciate getting back to me and the help.
Thank you.
Brad
Was this
answer
helpful?
Yes
No
Tuesday, November 13th, 2018 AT 1:54 PM
Tiny
KEN L
  • MASTER CERTIFIED MECHANIC
  • 55,297 POSTS
Hello,

Here is a guide to help you test the wiring and I found these transmission wiring diagrams for you as well:

https://www.2carpros.com/articles/how-to-check-wiring

Check out the diagrams (below). Please let us know what happens.

Cheers, Ken
Was this
answer
helpful?
Yes
No
Thursday, November 15th, 2018 AT 6:11 PM

Please login or register to post a reply.