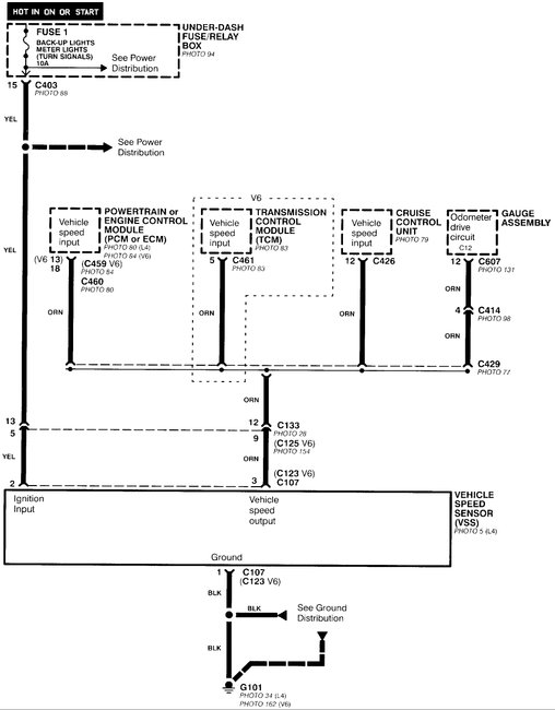
Friday, October 27th, 2017 AT 2:32 PM
I have only owned this car about a month. Today I lost my speedometer and at the same exact time my car started having issues accelerating, almost like it was having a hard time shifting. I would push the gas and it will review high but it struggles to move. I have checked the fluid and it is where it should be. I do not know what else could be wrong with it.







