Thursday, March 3rd, 2022 AT 7:55 PM
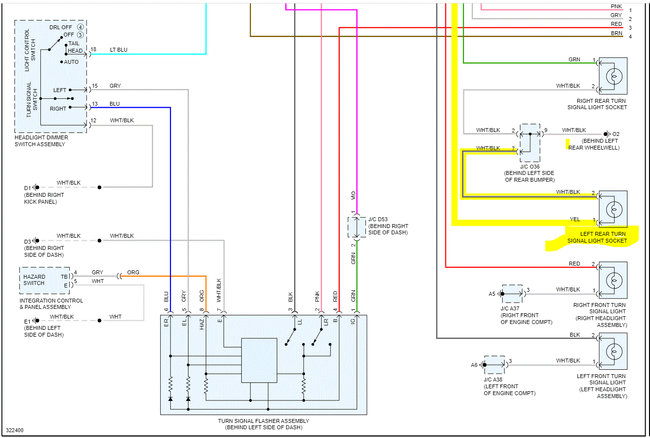
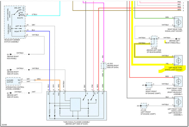
One day the left turn signal would blink really fast, so I suspected a bad bulb on that side and sure enough, the rear signal bulb was not on while the front one was rapidly flashing. I checked the bulb, but it wasn't burnt or anything, but I decided to replace it with a new one anyways. To just test it out. With the new bulb, it still didn’t work and had the same issue. I then suspected the socket, so I tried using the socket and bulb from the right side that was working but it still did not work. I am not sure what it could possibly be at this point. Please help, thanks!


