Tuesday, February 9th, 2021 AT 2:38 AM
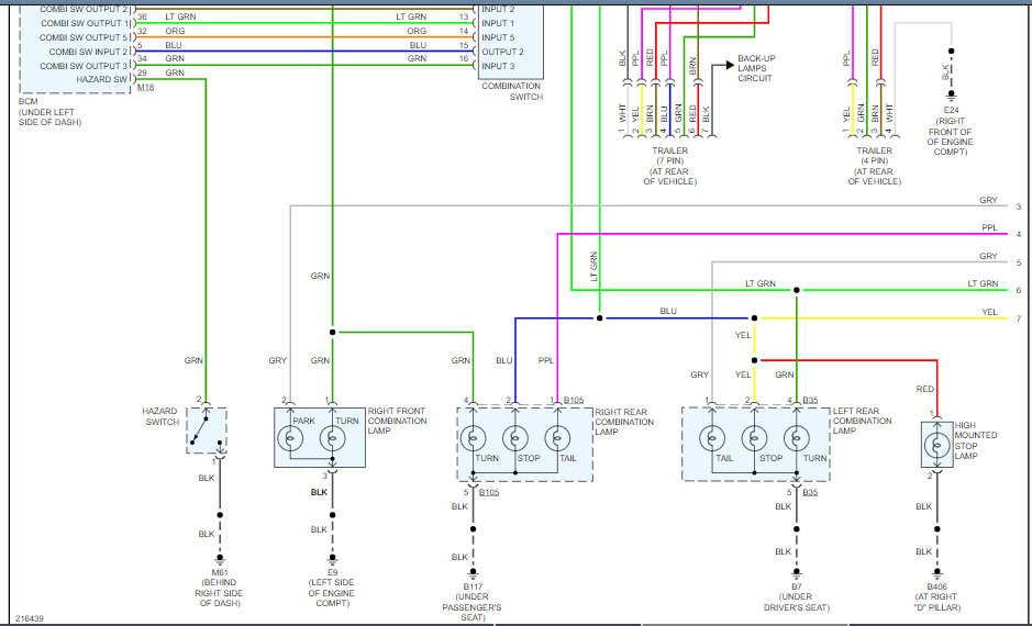
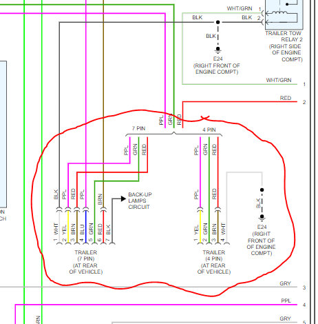
I have the vehicle listed above and it has the OEM plug harness for trailer lights. I plugged up my trailer I have no lights of any kind for the trailer. All fuses look good. Checked all of them and they are in good shape. Do I have to have another harness just to be able to pull a trailer and make lights work? My trailer has no electric brake it's just a small utility trailer.





