Thursday, April 3rd, 2025 AT 11:40 AM
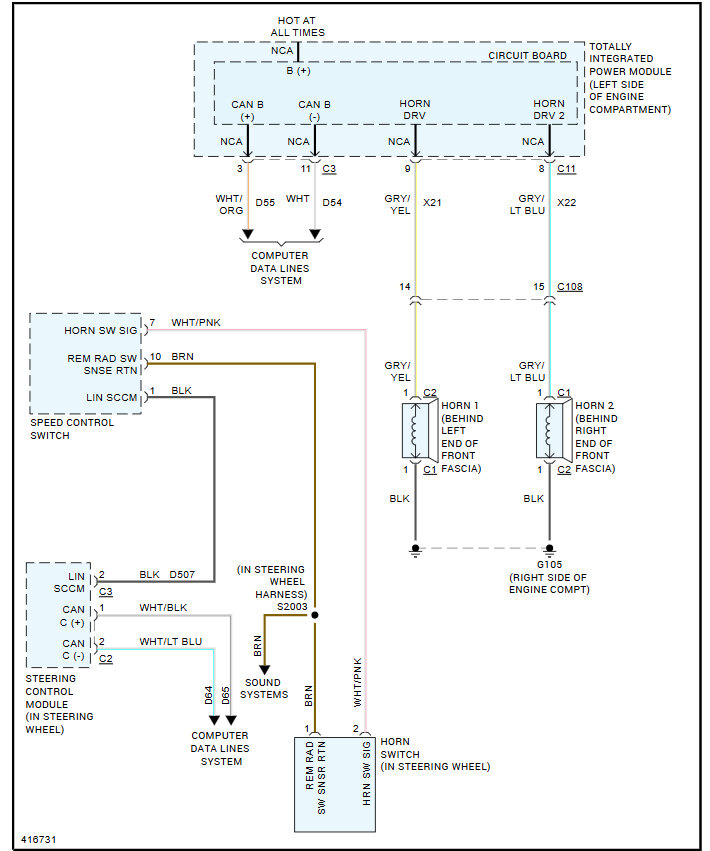
Hi, there! I'm having an issue with my TIPM where the horn is randomly sounding. I've already narrowed it down to being the TIPM. I have pulled the TIPM and looked at all connections inside and outside, all seem to be fine. I'd love it if I could get a wiring diagram to know which wires affect the horn to narrow down exactly where I should be looking for damaged wires/connections.

