Indicator needles on my dashboard do not work well

Tiny
RAFIKILY
  • MEMBER
  • 2002 TOYOTA COROLLA
  • 4 CYL
  • 4WD
  • MANUAL
  • 276,400 MILES
When I start driving the needles work well after a certain time when I start changing the speed then accelerate all needles get back on zero point then immediately display wrong result.
I need a help
Thursday, February 14th, 2019 AT 5:42 PM

3 Replies

Tiny
ROL*S.
  • MECHANIC
  • 61 POSTS
Hi Rafi have you checked charging? Sounds like it might be overcharging..
How long does it take before the needles start going back to zero? Have you tried reving the engine in neutral to see if the needles drop then? If not, try that. if the needles goto zero when you rev the motor, check the charging output. Anytime a car does something weird that might be related to electrical system, charging amount is usually the first thing I check. https://www.2carpros.com/articles/how-to-check-a-car-alternator
Was this
answer
helpful?
Yes
No
Sunday, February 17th, 2019 AT 6:03 AM
Tiny
RAFIKILY
  • MEMBER
  • 2 POSTS
Hello Rol,
Absolutely When I turn the engine in neutral the needles works well, there are times that I drive without problem. I found that when the needles start deviating the battery also indicates a bad contact in the dashboard. This morning I checked the load of the alternator and the battery it were okay. I found 12.66 without engine, 14.03 after switching on the engine, 13.01 when I switched on all devices. Would there be another diagnosis to be made other than that? Thanks
Was this
answer
helpful?
Yes
No
Monday, February 18th, 2019 AT 11:34 PM
Tiny
MOTOR MASTER
  • MECHANIC
  • 279 POSTS
Hello my name is Dave.

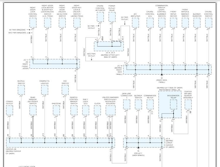
It's been my experience that a high percentage of electrical problems turn out to be an issue with a ground. Especially when the problem isn't consistent. I have attached diagrams of the ground points for your car. I have also included a link to our tutorial on using a voltmeter to assist you, it will be the ohm testing you'll need. Using the guide you'll want to test resistance between the battery ground and the ground points in the diagrams I have attached. I hope this helps you track down your issue and thank you for using 2CarPros. https://www.2carpros.com/articles/how-to-use-a-voltmeter
Was this
answer
helpful?
Yes
No
+1
Thursday, February 21st, 2019 AT 4:33 AM

Please login or register to post a reply.