What does it mean when a fuse Sparks when tested with a test light?

Tiny
DENESE
  • MEMBER
  • 1999 HONDA CIVIC
  • 1.5L
  • 4 CYL
  • 2WD
  • MANUAL
  • 196,000 MILES
I am trying to diagnose a no start to crank issue. It was the fuel pump fuse. I do hear the pump when I try to start it.
Saturday, April 22nd, 2023 AT 4:16 PM

3 Replies

Tiny
STEVE W.
  • MECHANIC
  • 15,671 POSTS
Do you mean there was a spark from the fuse to the test light or was the spark in the fuse socket like a loose connection? Also, you say it doesn't crank; do you mean it doesn't turn over with the starter when you turn the key? If yes, does your car have the anti-theft option?
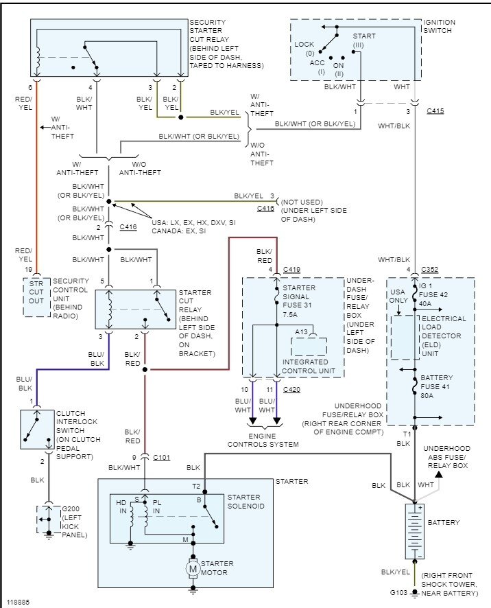
Attached is the wiring diagram for the starter circuit. Be sure the transmission is in neutral and just touch the jumper to the starter signal fuse 31. If the starter spins the circuit to it works. Next find the starter cut relay behind the dash and pull it out of its socket and touch the wire to pin 2 with the red wire with black stripe. It should turn over, that tells you the circuit from there to the starter is okay. Next take a test light and connect it to the power wire you have, put it in the terminal 3 with the blue wire with black stripe. Push the clutch in. The light should turn on if the clutch switch is working. Now take the test light and connect it to ground and hold it to pins 1 or 5 the black wire with white stripe and hit the key. The light should turn on. If it has the security system, you could jumper it by putting a wire between terminals 3 and 4. Then try the key. See if it turns over. A common issue on some imports is the clutch lever switch not being depressed because the bumper fell out of the clutch lever.
Was this
answer
helpful?
Yes
No
Saturday, April 22nd, 2023 AT 7:09 PM
Tiny
DENESE
  • MEMBER
  • 2 POSTS
Thank you! I had to bypass the clutch safety switch for now. It starts now but at really high RPMs. Do you have a good diagram for vacuum leak detection on the car listed above EX model, manual, 1.5 L Coupe.
Was this
answer
helpful?
Yes
No
Monday, April 24th, 2023 AT 10:58 AM
Tiny
STEVE W.
  • MECHANIC
  • 15,671 POSTS
The easiest way to find a vacuum leak is to start with a cold engine and a can of engine starting spray. Start the engine and spray the fluid at the hoses and vacuum fittings around the engine compartment. Listen for the engine sound to change and look close in that area.
Was this
answer
helpful?
Yes
No
Monday, April 24th, 2023 AT 4:51 PM

Please login or register to post a reply.