Takes too long to start?

Tiny
GEOMEDRANO73
  • MEMBER
  • 1994 HONDA CIVIC
  • 1.5L
  • 4 CYL
  • 2WD
  • AUTOMATIC
  • 300,000 MILES
I have the car listed above LX model, which takes 5 to 10 minutes for fuel pump to prime. I have replaced the fuel pump, leaky distributor, battery, Timing belt, main relay and ECU. I did have a check engine light, but it was only the temperature sensor which I also replaced and now I have no check engine light. Also, I take longer to prime on rainy days too.
Sunday, August 13th, 2023 AT 2:55 PM

7 Replies

Tiny
AL514
  • MECHANIC
  • 5,597 POSTS
Hello, have you replaced the Fuel filter? I assume you're monitoring fuel pressure at start up, or are you having to crank the engine over for 10 minutes?

https://www.2carpros.com/articles/how-to-check-fuel-system-pressure-and-regulator
Was this
answer
helpful?
Yes
No
Monday, August 14th, 2023 AT 8:16 AM
Tiny
GEOMEDRANO73
  • MEMBER
  • 6 POSTS
Yeah, I did the problem is that the fuel pump takes a while to hum when I turn the car on.
Was this
answer
helpful?
Yes
No
Monday, August 14th, 2023 AT 8:28 AM
Tiny
GEOMEDRANO73
  • MEMBER
  • 6 POSTS
I'm going to check the wiring to see where the problem is.
Was this
answer
helpful?
Yes
No
Monday, August 14th, 2023 AT 8:29 AM
Tiny
AL514
  • MECHANIC
  • 5,597 POSTS
Okay, I see, yeah there should be a 2 second prime at key On, So if you can access the wiring harness with dropping the tank, check for 12v and a good ground at the fuel pump connector, I will pull up some wiring diagrams for you, I would use a test light hooked to battery positive and touch the test light to the engine block, and body, and see if the test light is lit up brightly, that will at least be a quick check on the Ground circuit, although it's not a fully loaded test, it will tell you if there is a corroded ground strap somewhere.
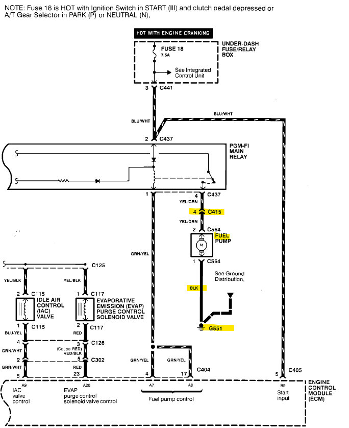
Here is the fuel pump circuit to get you started, I'll post some others as well. But check these grounds for the pump and the PGM FI relay.
Was this
answer
helpful?
Yes
No
Monday, August 14th, 2023 AT 9:40 AM
Tiny
AL514
  • MECHANIC
  • 5,597 POSTS
You can try running another temporary ground wire from the pump's ground (black wire) by back probing the fuel pump connector, so you're adding another ground to it, and if the pump starts right away, you'll know it's a grounding issue right at the pump, or if it has something to do with the wiring to or from the PGM FI relay. There is 1 connector between the relay and the pump C415. I will look for its location.
Also, the aftermarket wiring diagram is incorrect, the actual Fuel pump ground is G551. I will locate that as well.
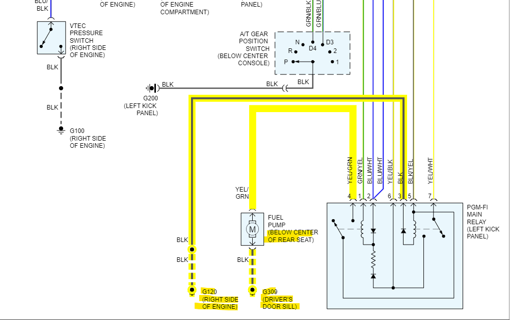
G551 is down on the driver's door sill, looks like you'll have to pull back a small section of carpet. There is also a water intrusion TSB for that location, so see if there is any moisture under the driver's side carpet.
Diagrams 4, 5 show the affected area for possible water intrusion. So, check under the driver side dash area for any corrosion, especially if there is a fuse panel located there.
Connector C415 pin 4 is in series to the fuel pump. You can see it is Diagram 1, 6, and 7.
Was this
answer
helpful?
Yes
No
Monday, August 14th, 2023 AT 10:04 AM
Tiny
GEOMEDRANO73
  • MEMBER
  • 6 POSTS
AL514,

Thank you, I will run a temporary ground to see if that is the problem. I will also check the condition of the wiring from the fuel pump to the relay and from relay to the ECU.
Was this
answer
helpful?
Yes
No
Wednesday, August 16th, 2023 AT 10:23 PM
Tiny
AL514
  • MECHANIC
  • 5,597 POSTS
If you have a test light, just put the test light in as a substitute for the fuel pump at the connector, Using the Fuel pumps power and ground, If the test light is lit brightly then you have at least good wiring back to the pump. Although it is not a fully loaded electrical test, it will tell you if the ground or power supply is weak.
Was this
answer
helpful?
Yes
No
Thursday, August 17th, 2023 AT 8:02 AM

Please login or register to post a reply.