Taillights suddenly stopped working?

Tiny
MIKEGONZA1980
  • MEMBER
  • 2006 INFINITI M35
  • 3.5L
  • V6
  • 2WD
  • AUTOMATIC
  • 163,000 MILES
Hi,

My taillights just stopped working and I don't know why. I checked the fuse, and it is good, but I still replaced it with a new one. What do you suggest I do or what can it be?
Wednesday, October 25th, 2023 AT 5:26 PM

7 Replies

Tiny
JACOBANDNICKOLAS
  • MECHANIC
  • 110,194 POSTS
Hi,

Do any of the tail lamps work? For example, do the brake lights, signals, or license plate lights work?

Also, if it is only the parking lights, do the front ones work? I ask because there is a parking lamp relay that may have failed. However, if the rear doesn't work but the front does, the relay isn't a concern.

Let me know.

Joe
Was this
answer
helpful?
Yes
No
Wednesday, October 25th, 2023 AT 8:19 PM
Tiny
MIKEGONZA1980
  • MEMBER
  • 12 POSTS
Hi,

So, my brake lights work, signal lights work, reverse lights work but the license plate light won't turn on. The front lights are all working.
Was this
answer
helpful?
Yes
No
Thursday, October 26th, 2023 AT 10:33 AM
Tiny
JACOBANDNICKOLAS
  • MECHANIC
  • 110,194 POSTS
Hi,

Okay. If the front works, the rear should as well because they all get power from the same relay. So, if this happened all at once, I suspect there is a broken wire (open).

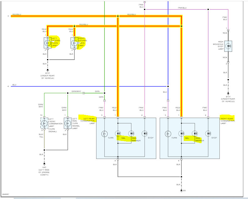
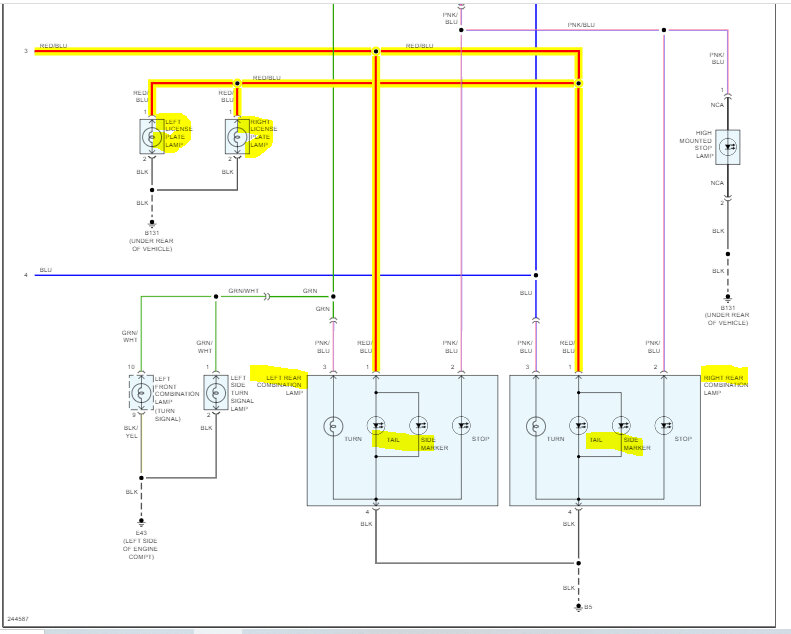
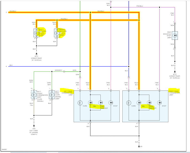
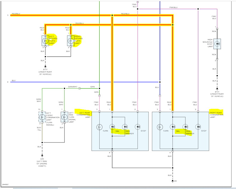
If you look below, I attached the wiring schematic for the exterior lighting. Note that there are two pages that I cut in half to make them readable. Additionally, I highlighted the wiring related to the parking lamps

In the first two pics, the park lamp relay and front lamps are shown. The last two pics show the rear lights. All have the same red wire with a blue tracer. I need you to locate that wire in the tail lamp assembly and using a test lamp or multimeter, see if there is power present on either side of the vehicle. Have the headlamps on when you check.

Let me know what you find,

Joe

See pics below.
Was this
answer
helpful?
Yes
No
Thursday, October 26th, 2023 AT 7:47 PM
Tiny
MIKEGONZA1980
  • MEMBER
  • 12 POSTS
Hi, thanks for the response I will look into that taillights and let you know but this stopped working at the same time. I already checked that fuse too. Should these wires be connected this is how I found it once I took off the covers?
Was this
answer
helpful?
Yes
No
Monday, October 30th, 2023 AT 3:22 PM
Tiny
JACOBANDNICKOLAS
  • MECHANIC
  • 110,194 POSTS
Hi,

Where are those wires located? Black is usually a ground, but the connector doesn't appear to have been used for some time. The yellow wire isn't shown in any of the schematics.

As far as the green wire, it is a solid green wire or does it have a stripe of a different color on it?

Let me know.

Joe
Was this
answer
helpful?
Yes
No
Monday, October 30th, 2023 AT 7:11 PM
Tiny
MIKEGONZA1980
  • MEMBER
  • 12 POSTS
Is solid green. Those wires are under where the cigarette lighter is. The reason I'm checking this is because in order to listen to music through Bluetooth in this model car I need to get a transmitter and when I plug it is not working and I changed the fuse.
Was this
answer
helpful?
Yes
No
Tuesday, October 31st, 2023 AT 6:03 AM
Tiny
JACOBANDNICKOLAS
  • MECHANIC
  • 110,194 POSTS
Hi,

Using a test light, see if the green wire has power (B+). If it doesn't, check for power at the fuse as well.

Take a look through this link related to how to test a fuse:

https://www.2carpros.com/articles/how-to-check-a-car-fuse

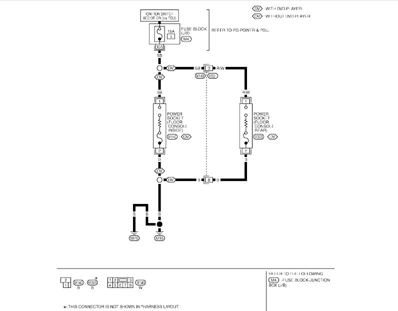
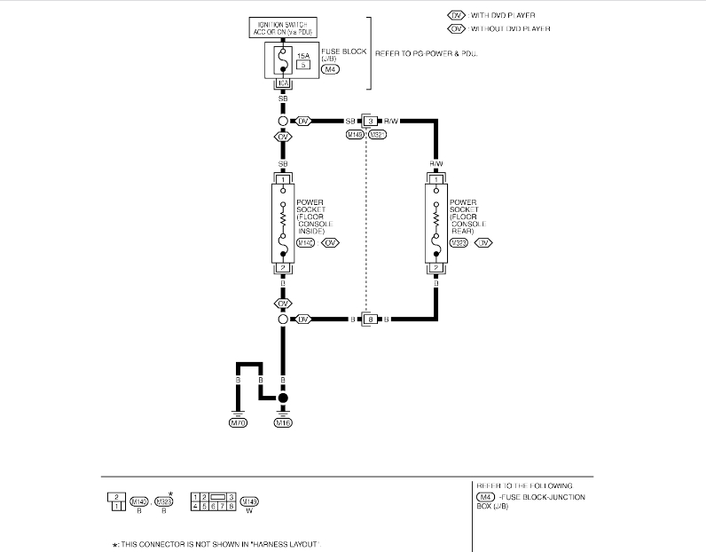
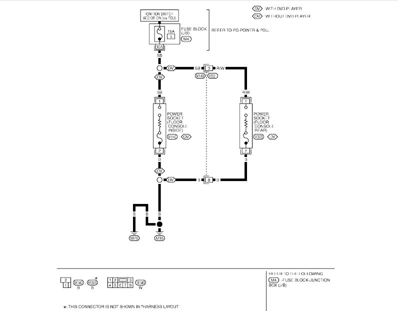
Also, you have the power outlet removed to see the wires. Was anything as far as the wiring connected to it? According to the wiring schematic, the power supply should be a red wire with a white tracer and the ground is a black wire. See pic below.

Let me know.

Joe

See pic below.
Was this
answer
helpful?
Yes
No
Tuesday, October 31st, 2023 AT 6:19 PM

Please login or register to post a reply.