Complete Taillight wiring diagram needed?

Tiny
BPMOUNT5
  • MEMBER
  • 2000 GMC SONOMA
  • V6
  • 2WD
  • AUTOMATIC
  • 16,000 MILES
Both taillights and running lights/license plate lamps are not working. Brake lights and flashers/turn signals do work.
Tuesday, November 19th, 2024 AT 3:10 PM

2 Replies

Tiny
CARADIODOC
  • MECHANIC
  • 34,489 POSTS
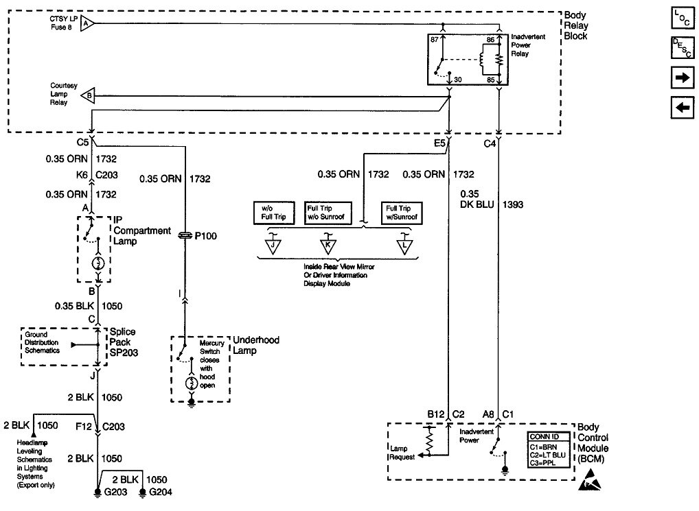
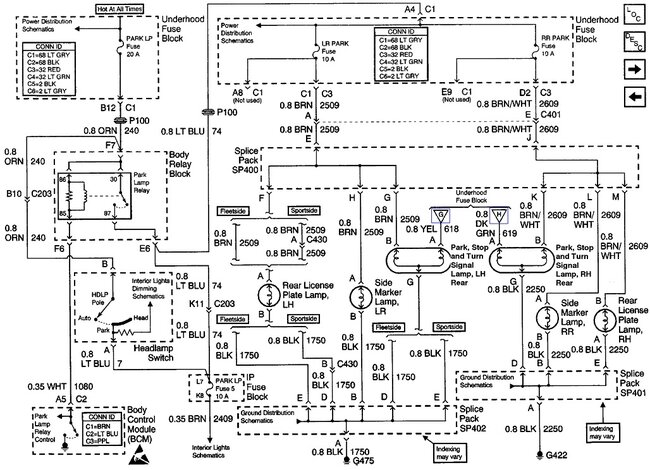
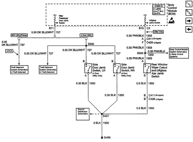
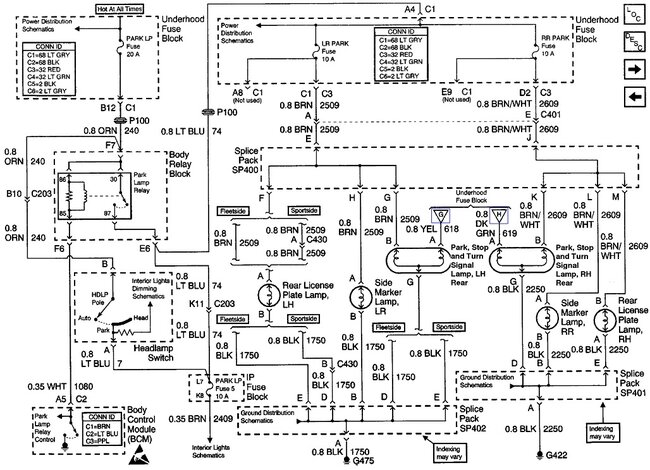
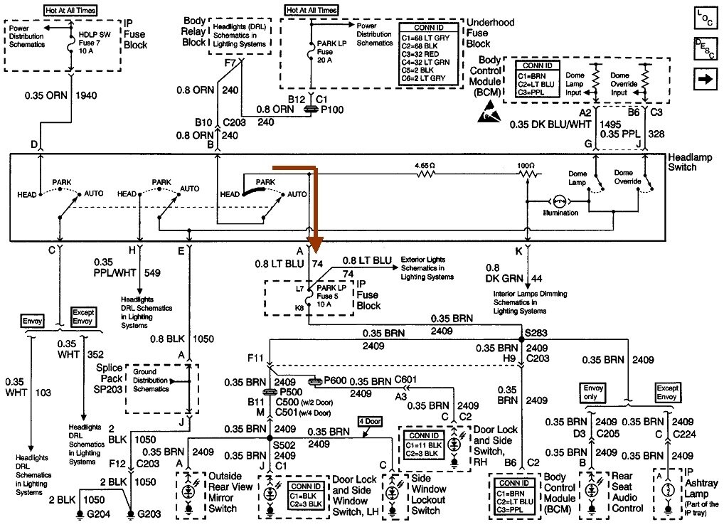
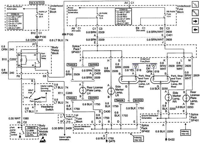
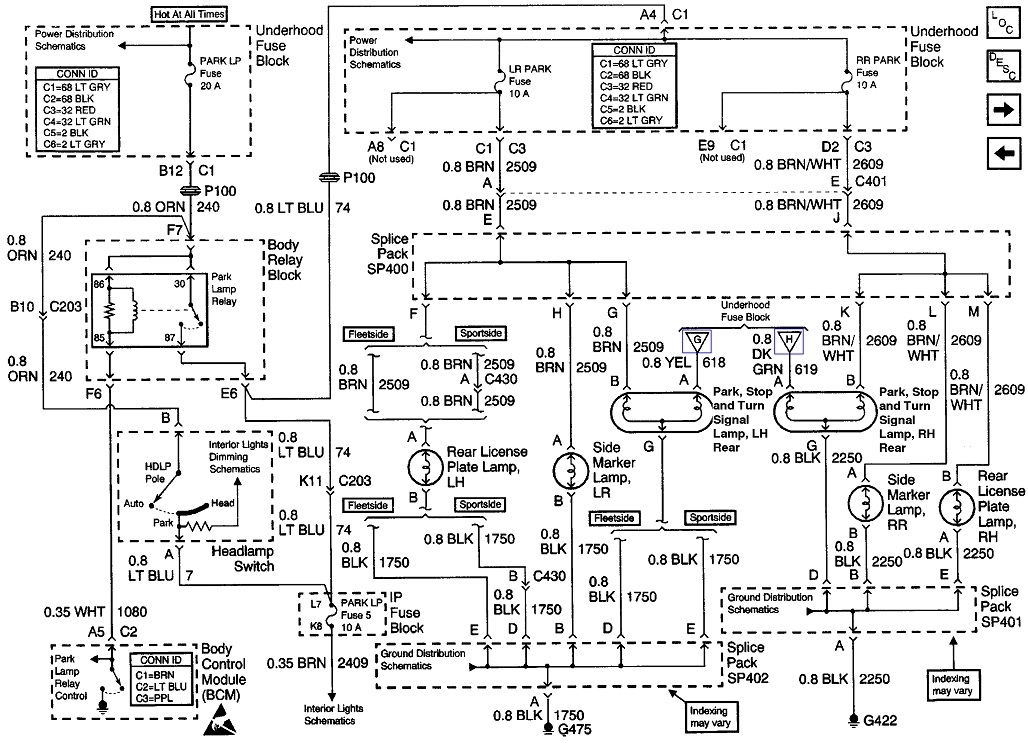
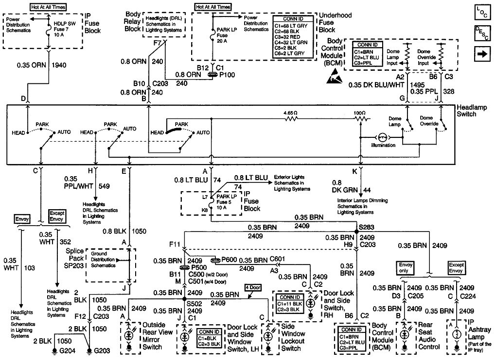
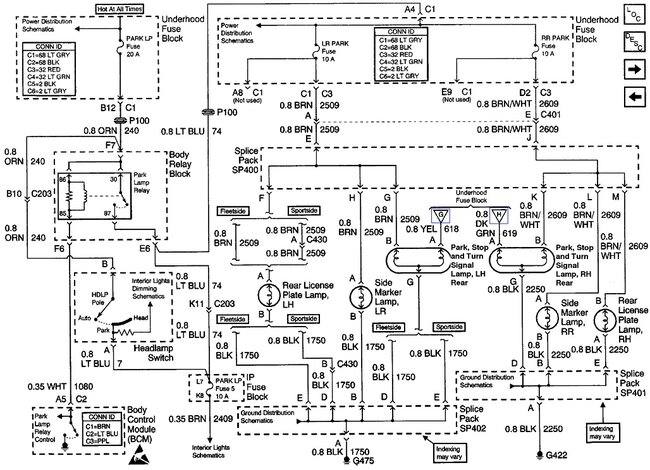
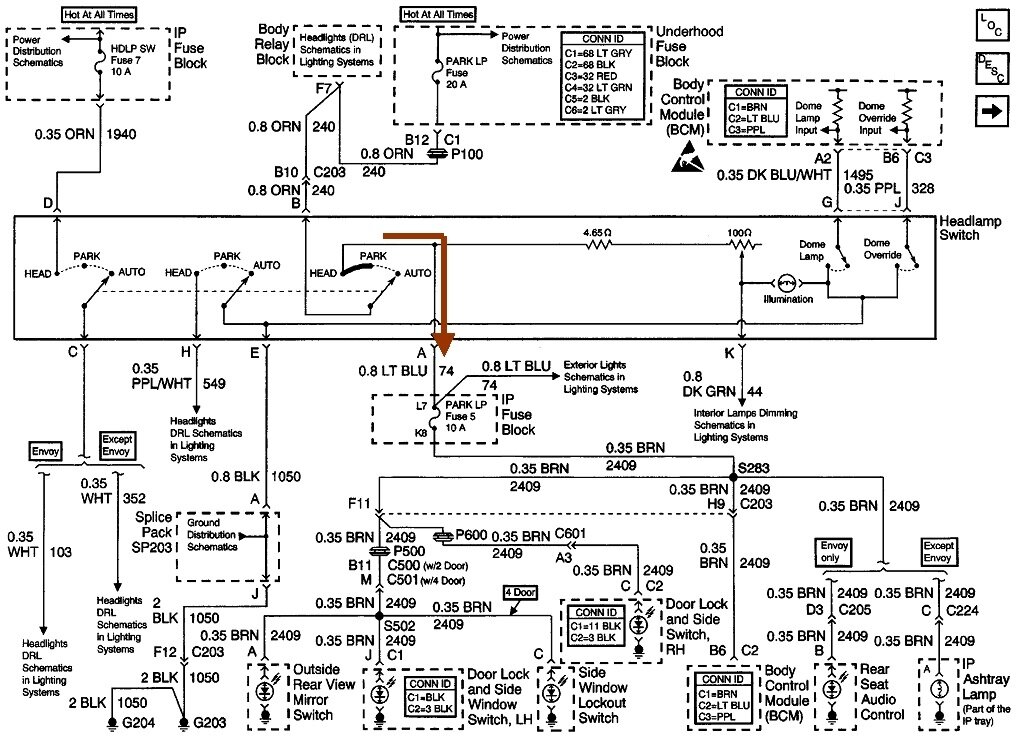
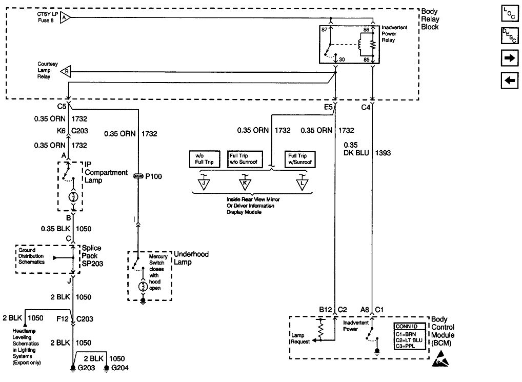
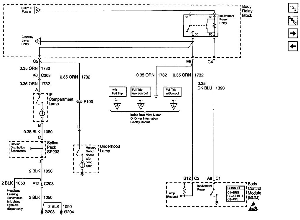
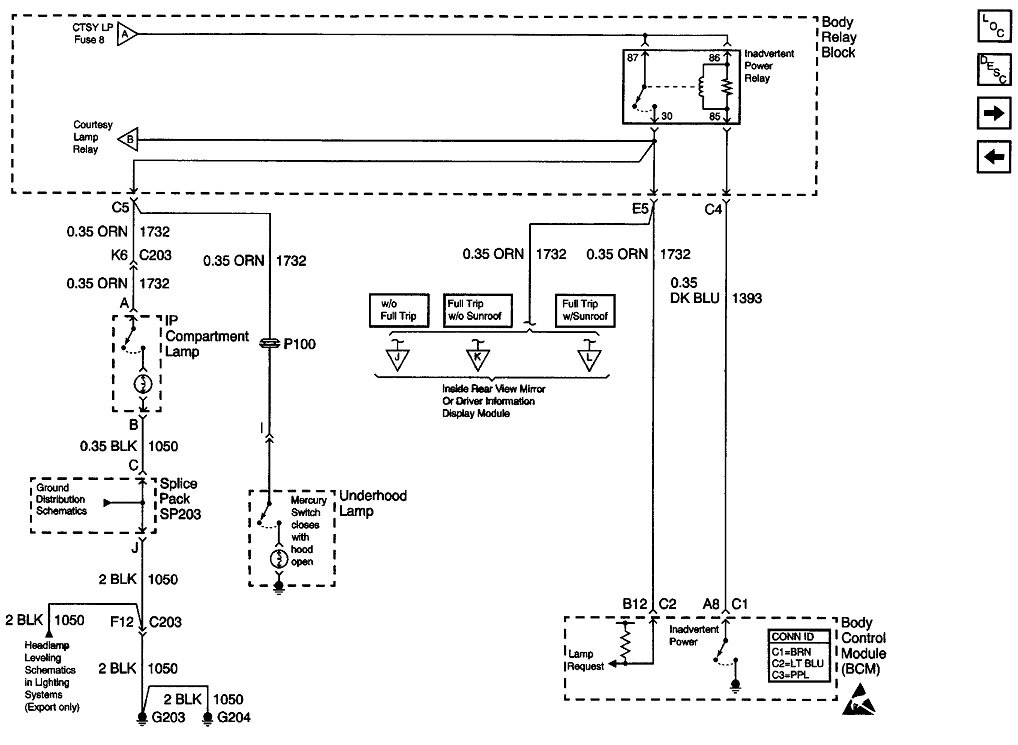
Here's the diagram for the rear running / tail lights. A good place to start is at the relay shown on the left side. They're showing the same relay pinout as used by Chrysler, so I included my drawing showing that relay in the upper left. Find terminal # 30 in the socket and check for 12 volts there. It should be there all the time. If it's missing, check the parking lamps fuse under the hood.

If you have that 12 volts, use a stretched-out paper clip or piece of wire to jump terminals 30 and 87 together in the socket. That should make the lights come on. If they do, try a different relay, then the next suspect is the Body Computer.

Let me know how far this gets you.
Was this
answer
helpful?
Yes
No
Tuesday, November 19th, 2024 AT 3:31 PM
Tiny
CARADIODOC
  • MECHANIC
  • 34,489 POSTS
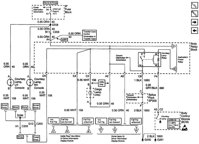
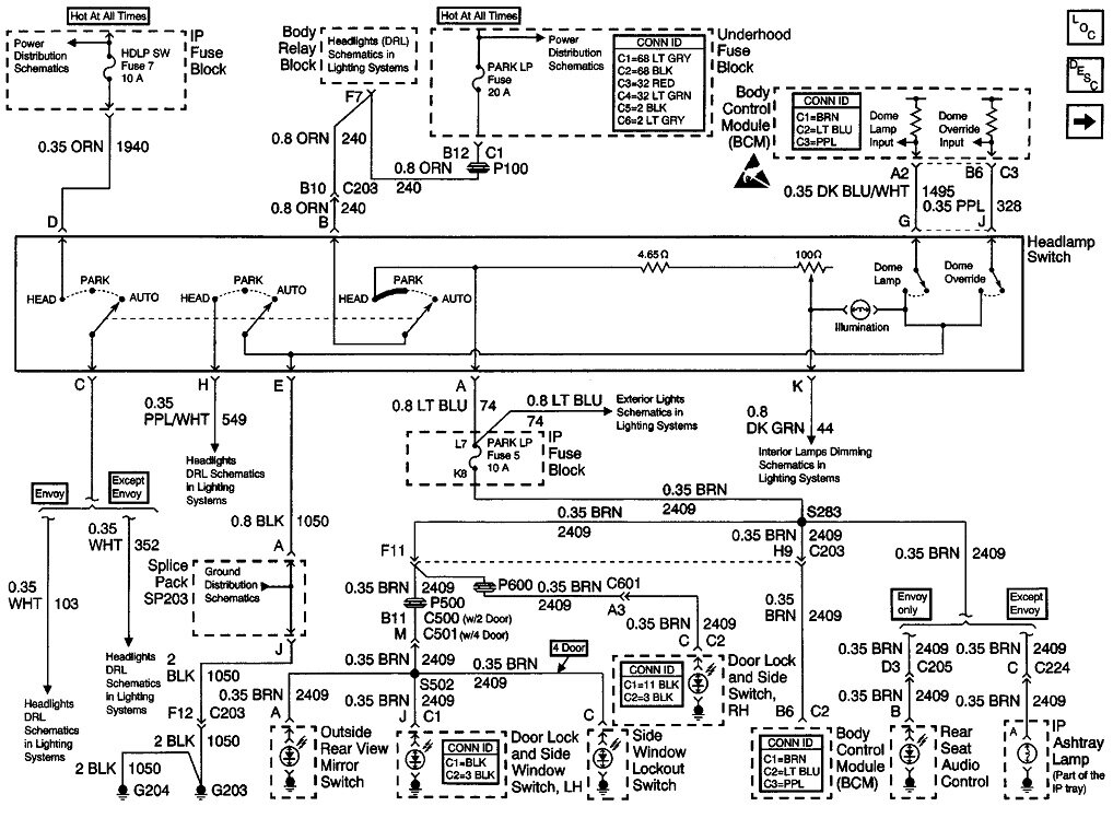
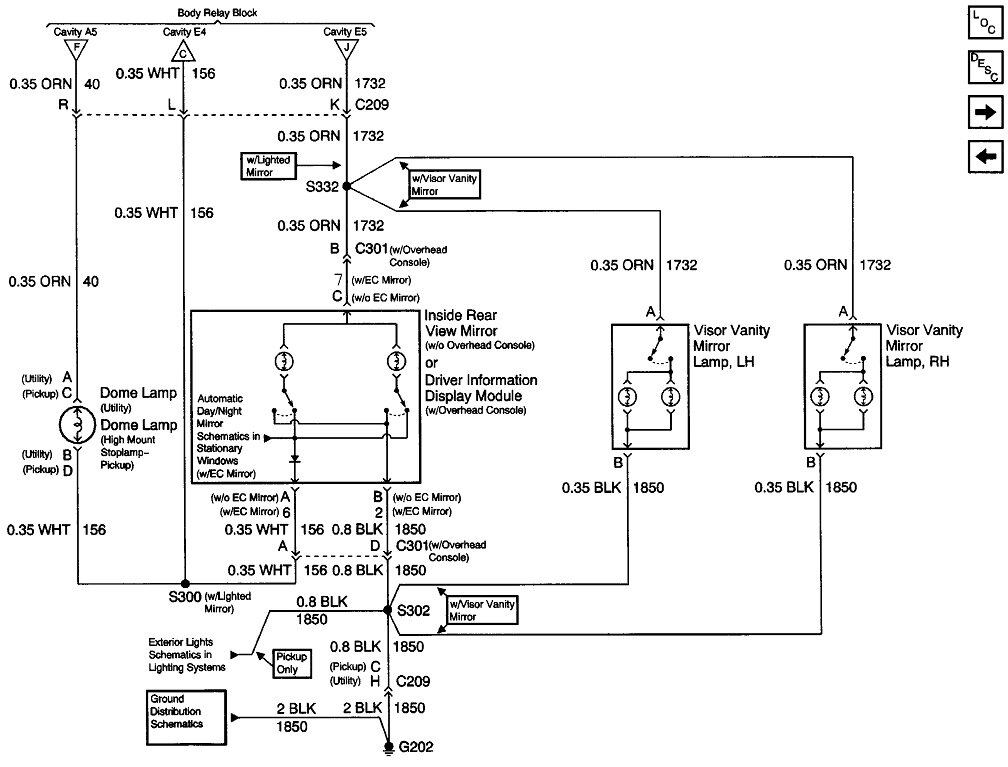
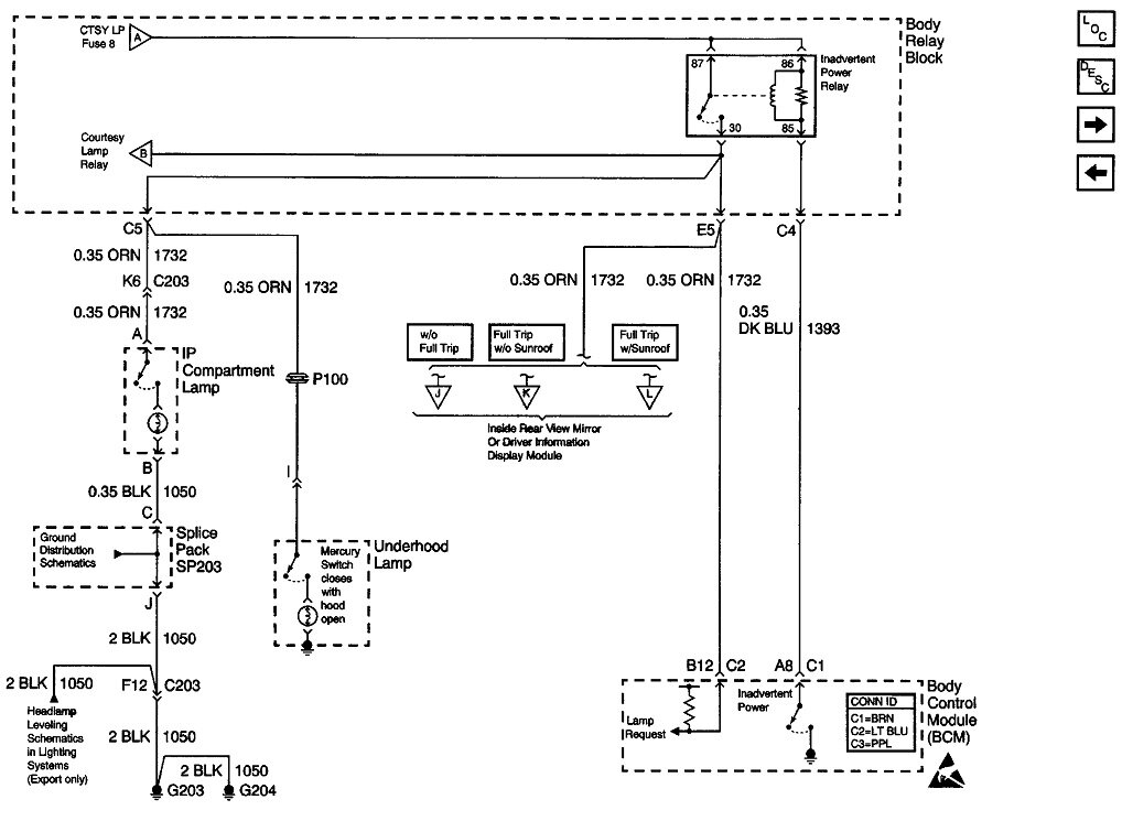
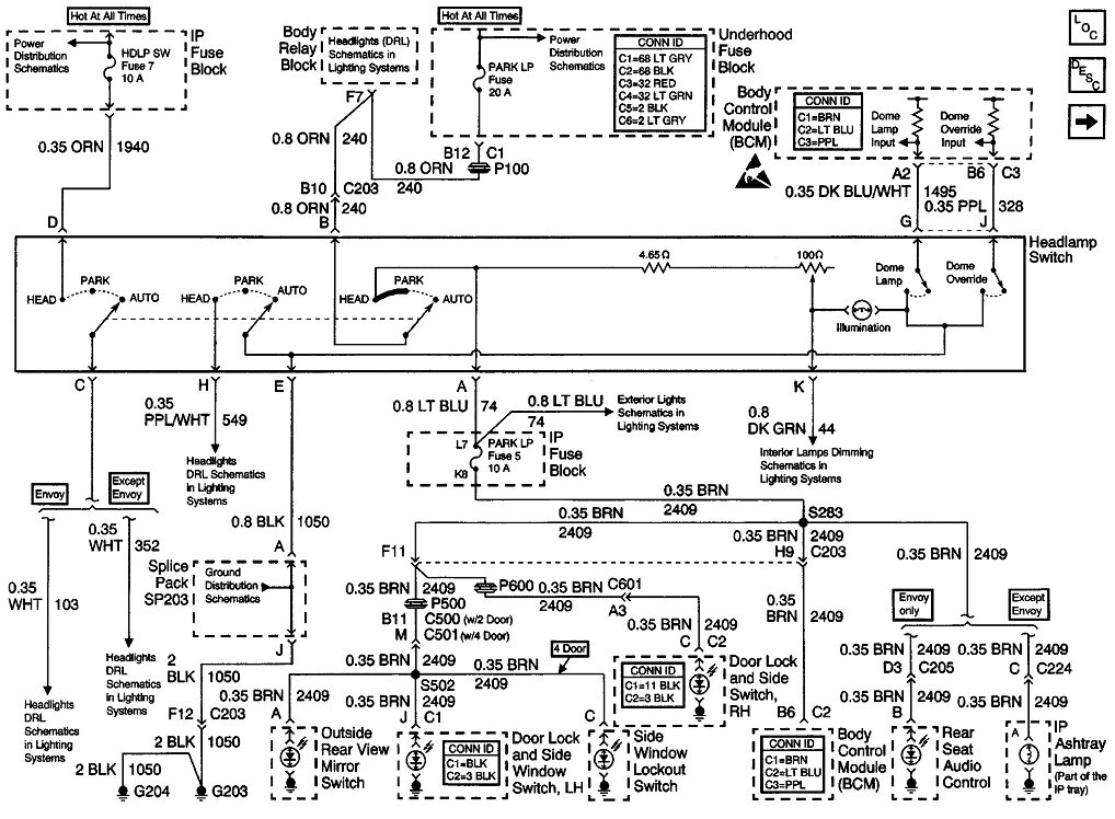
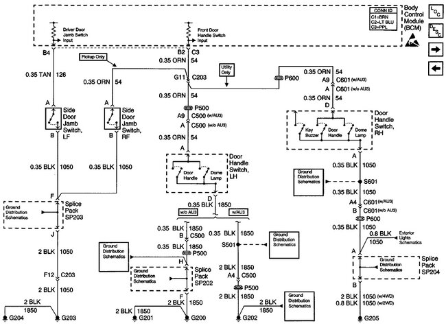
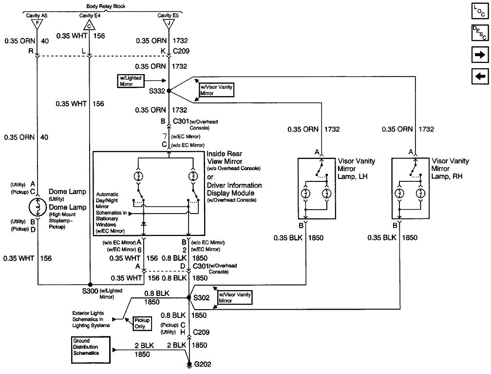
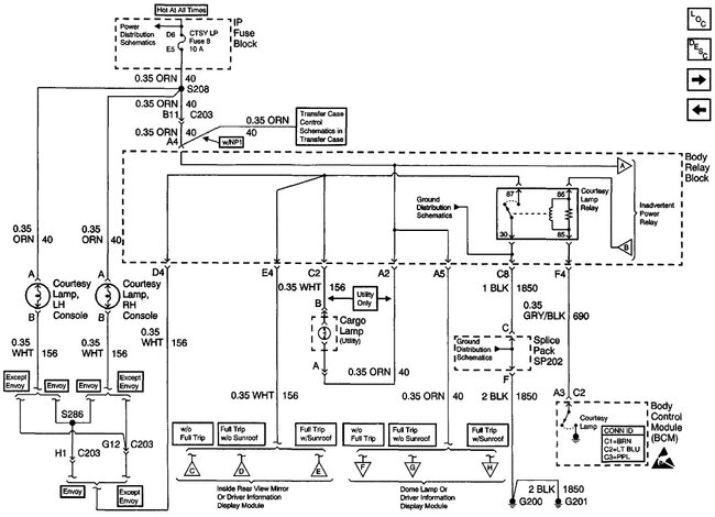
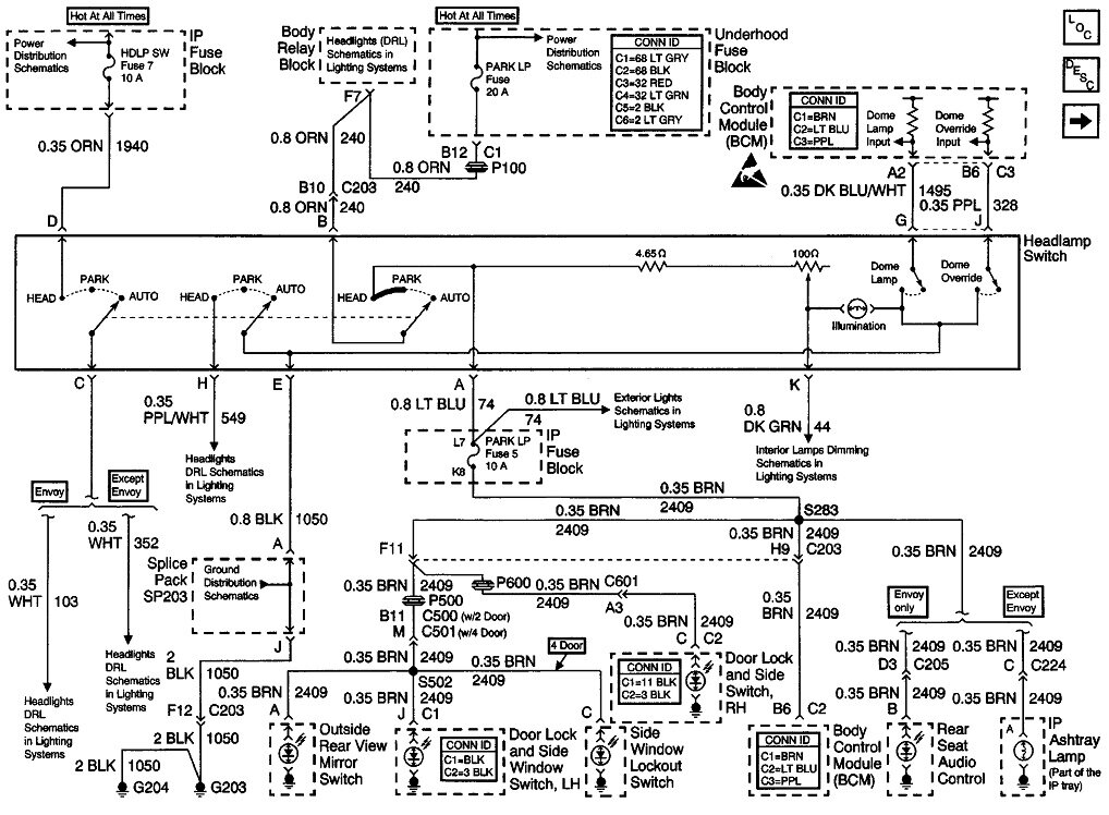
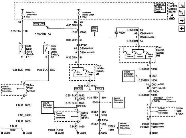
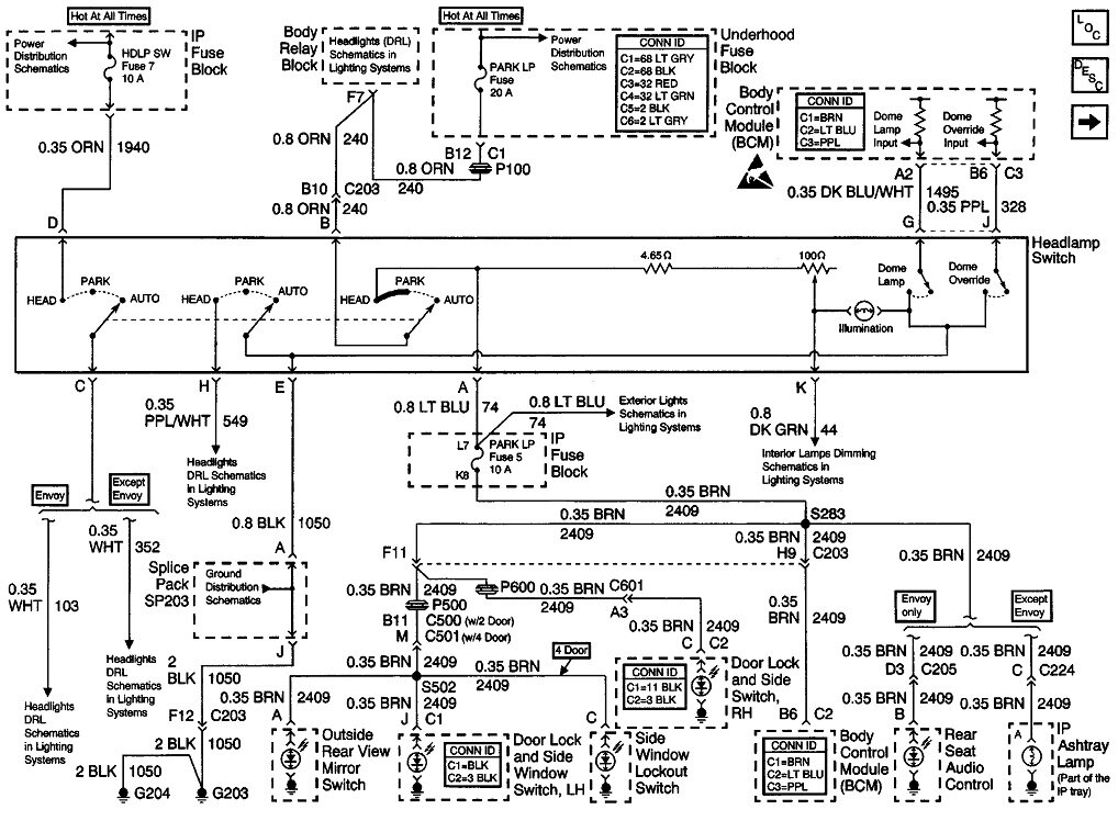
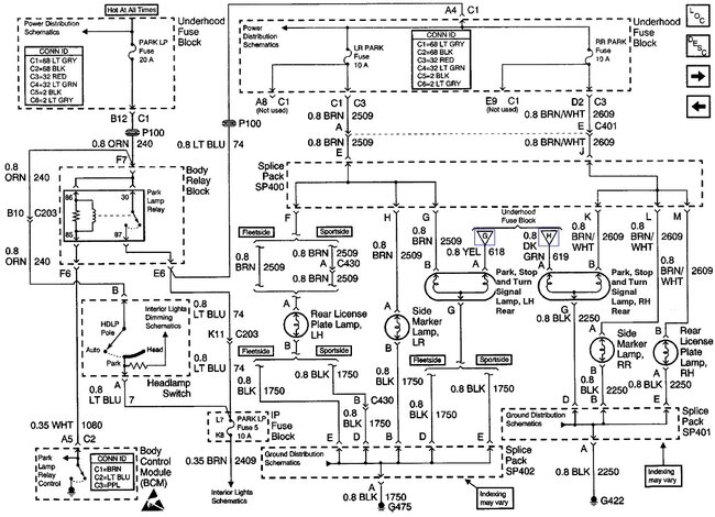
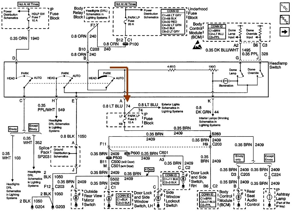
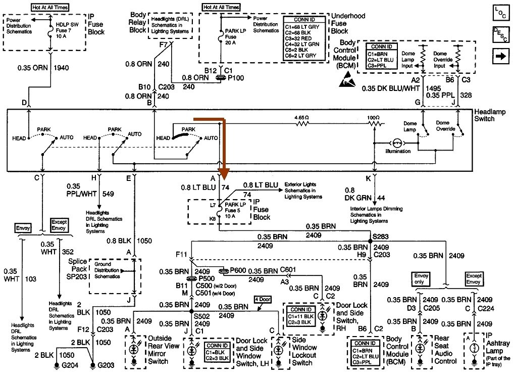
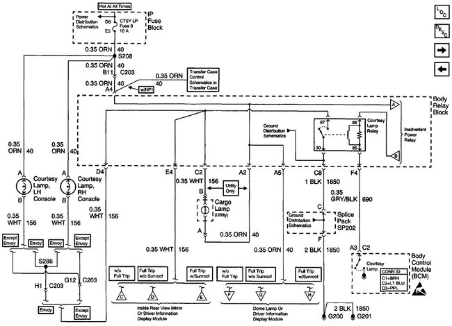
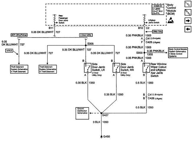
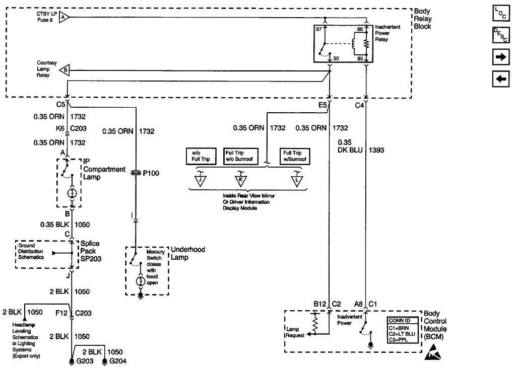
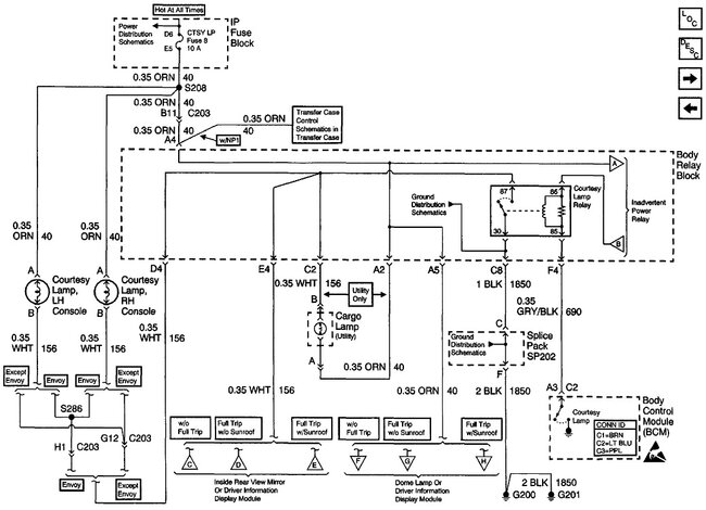
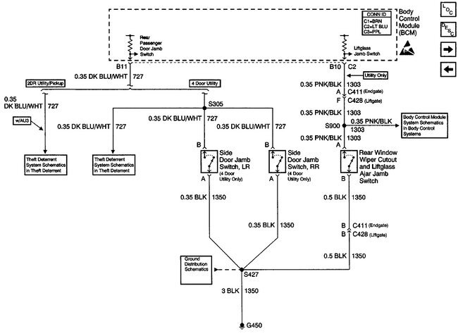
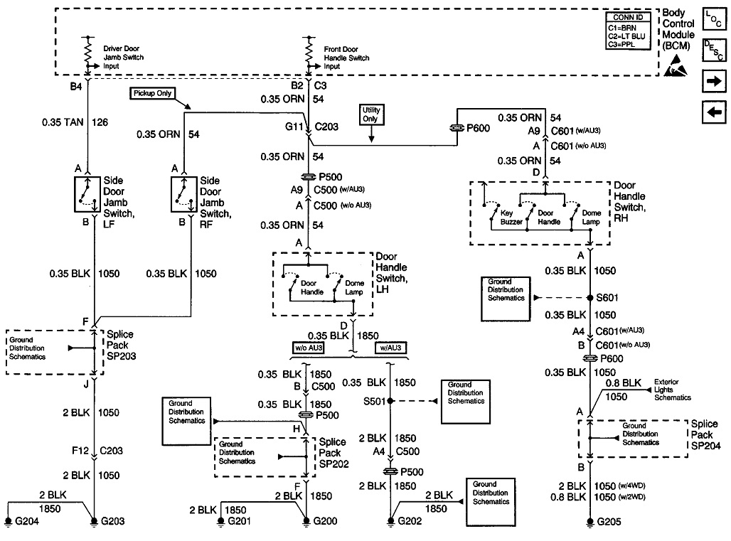
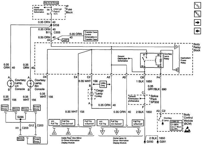
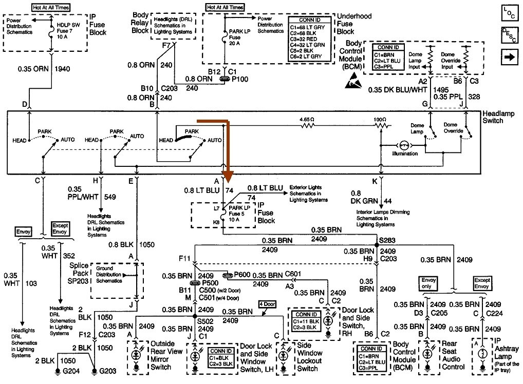
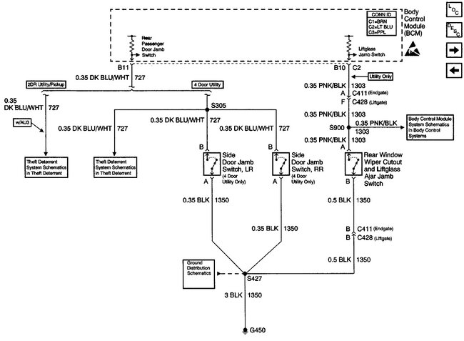
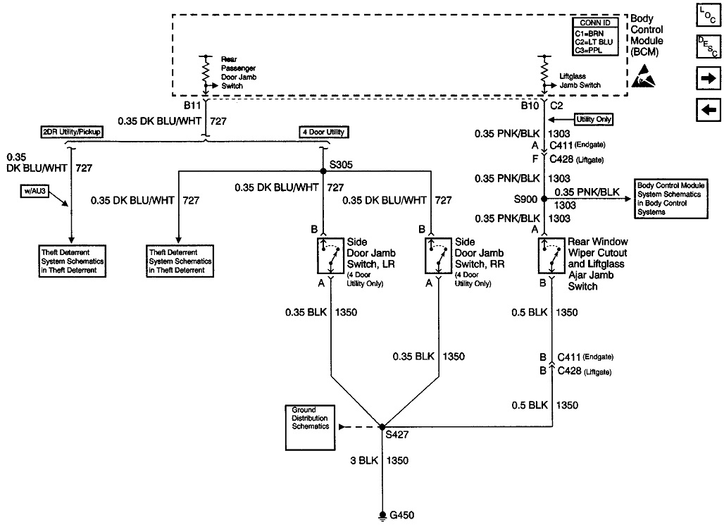
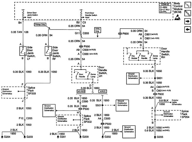
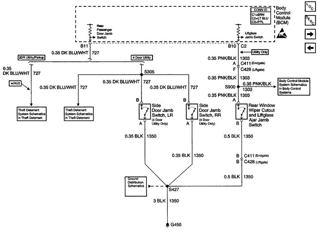
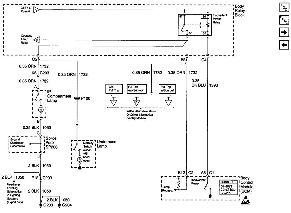
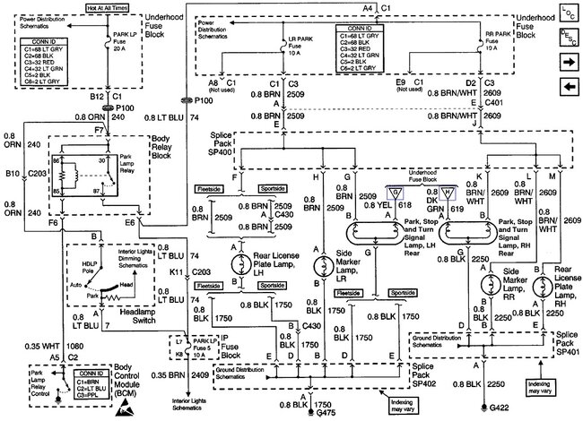
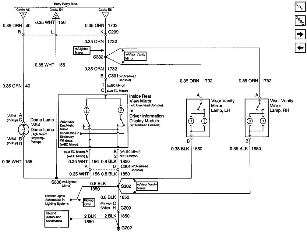
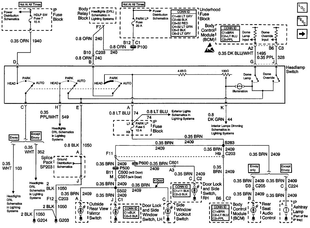
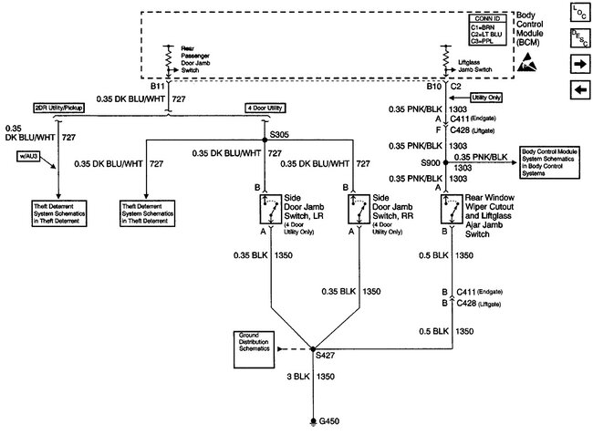
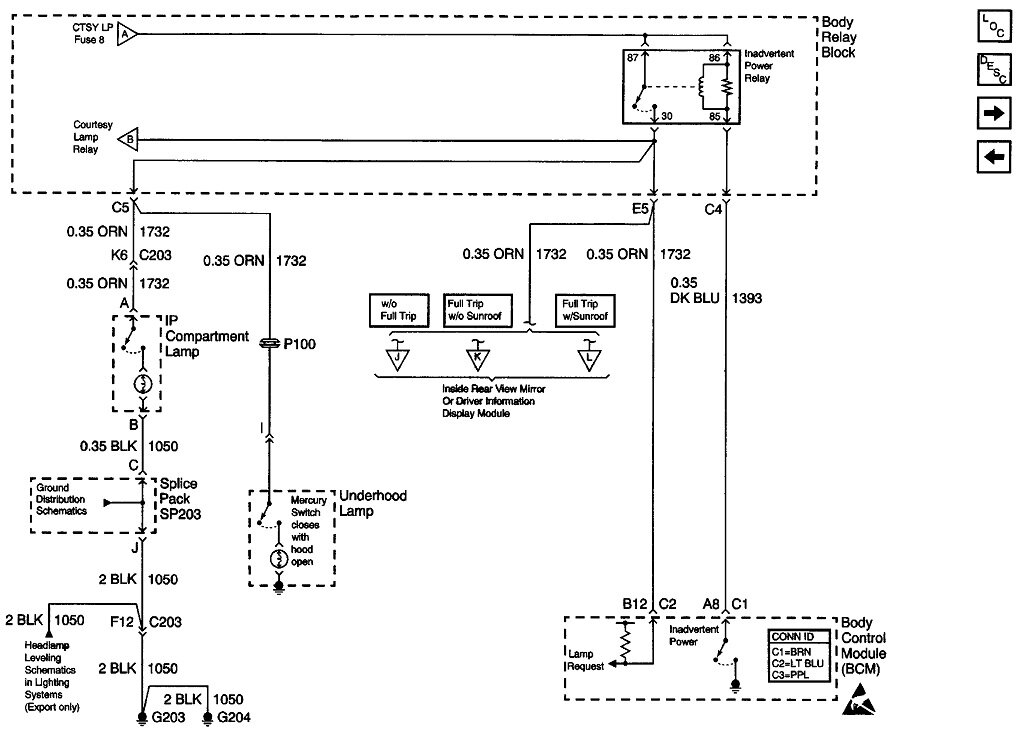
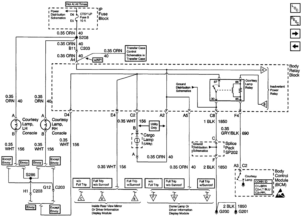
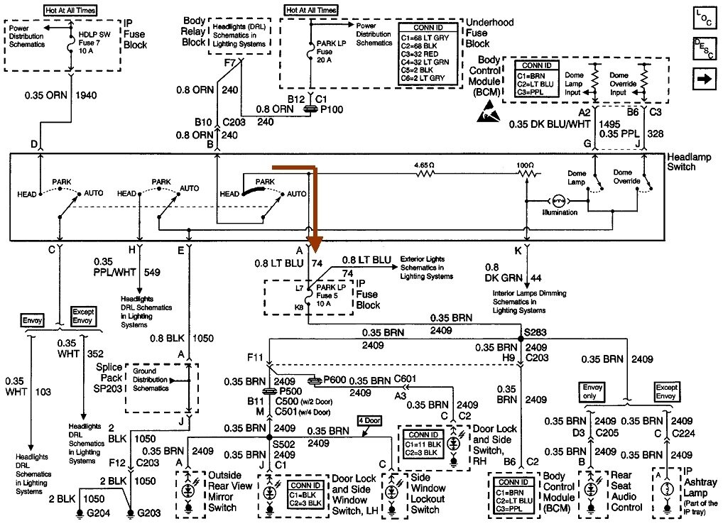
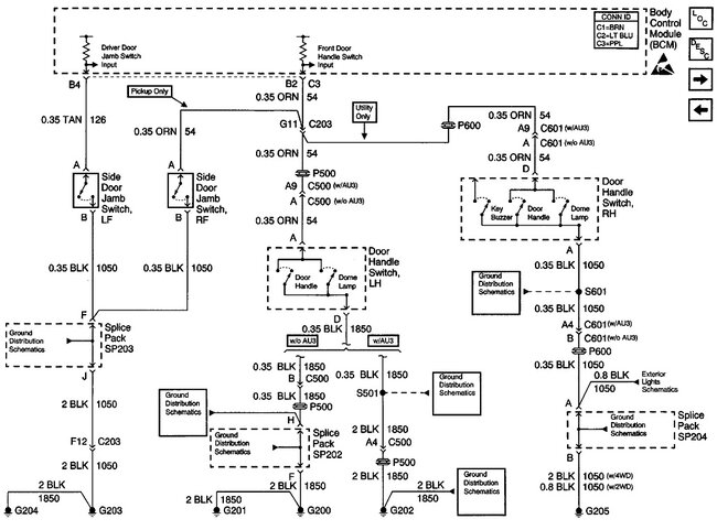
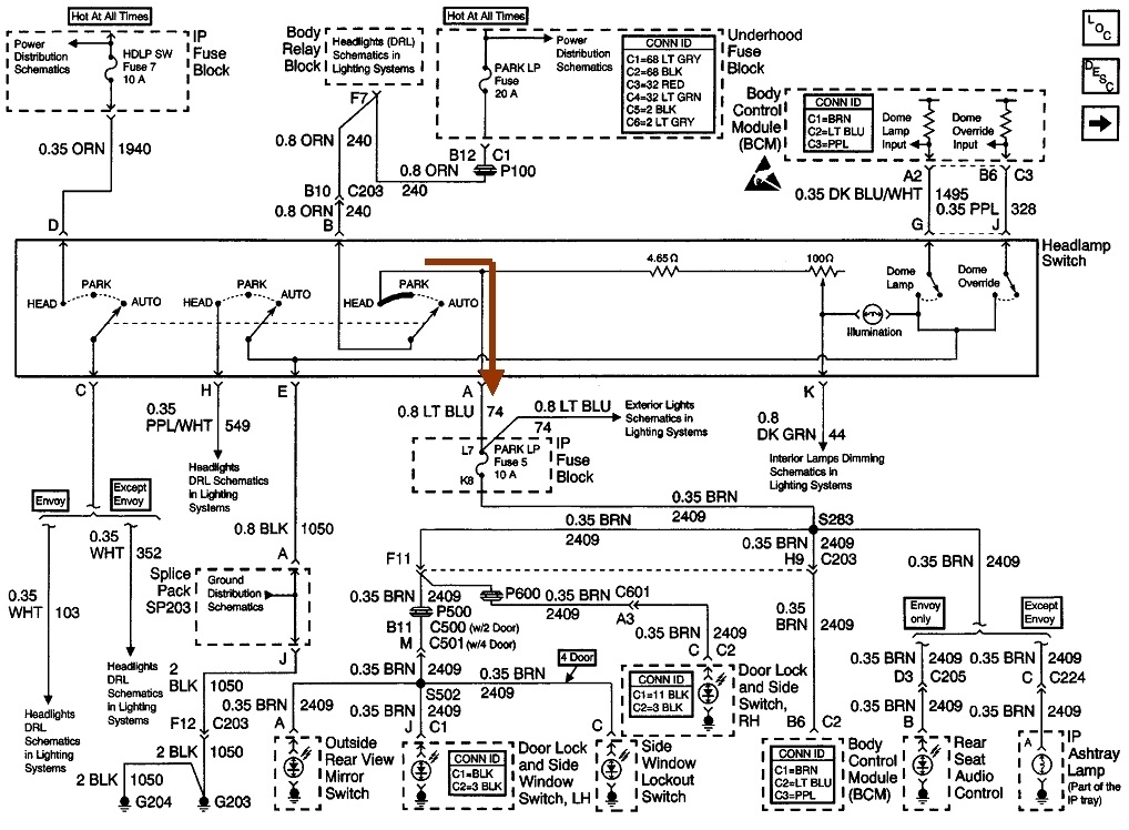
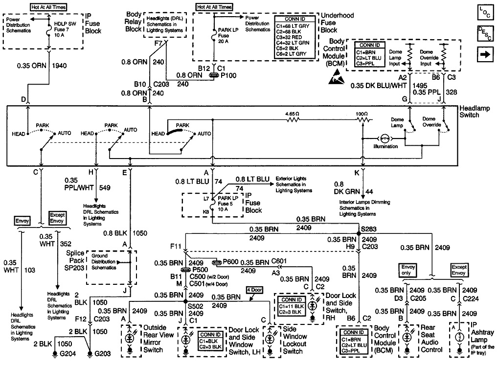
That diagram makes reference to, "See Interior Lights", so first let me give you those diagrams so you'll have everything. There's six of them.

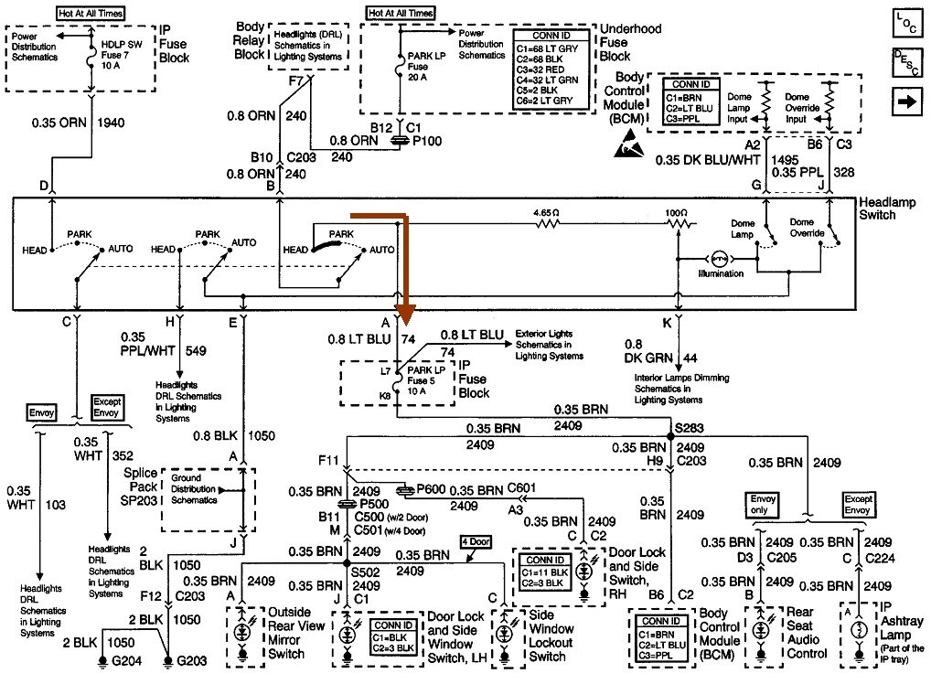
The seventh diagram is just the first one with an arrow I added to show there's another fuse I overlooked. That's fuse # 5, a ten-amp, in the inside fuse box. A clue here is if the ash tray light turns on when the headlight switch is on, fuse # 5 has to be okay. Same with the lights in the power lock and window switches.
Was this
answer
helpful?
Yes
No
-1
Tuesday, November 19th, 2024 AT 4:07 PM

Please login or register to post a reply.