Monday, December 19th, 2022 AT 5:46 PM
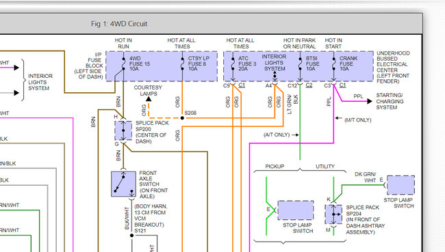
My vehicle is stuck in 4 low, the indicator light stays solid on my 3-button dashboard switch. When I am in park I switch to neutral and push 2 hi the 4lo light stays solid and the 2hi light blinks for a couple seconds then shuts off. I hear the box clicking I've backed up went forward pulled the switch and had it checked out if back in disconnected vacuum hose lines jacked up right side to check it that way, I am losing hundreds of dollars because of this, help!









