Monday, September 9th, 2024 AT 2:08 PM
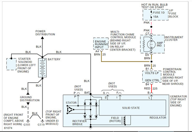
Replace alternator and battery, and the vehicle is still not charging. I heard there was an alternator maxi fuse on the front firewall. There are indeed ten or more maxi fuses and none labeled. Nor is there a diagram on the cover like the owner's manual says.




