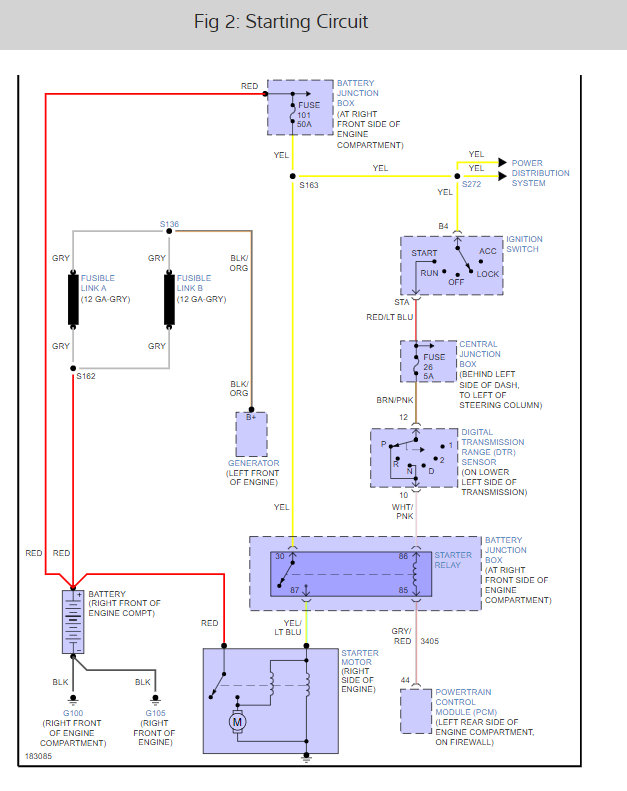
Friday, March 18th, 2022 AT 3:11 PM
The steering column was stripped by someone attempting to steal the car. We Had new key made and rewired steering column. Key will turn security light off in dashboard, but engine will not ever turn over. Feel like this is a built-in anti-theft device and Ford will not work on anything over 10 years old. My boyfriend thought starter (did not agree with his girlfriends (me!) Opinion) and guess what? He installed starter and still won't crank!




