Sunday, September 26th, 2021 AT 5:24 AM
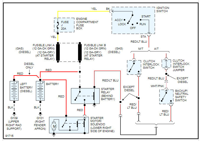
At first, when I turned the ignition to start the truck, it only made a thumping sound as if the starter solenoid switch wasn't getting signal. I had the starter tested and it passed but the guy said it sounds dry. I bought a new fender mounted solenoid while I was there. I put on the new solenoid and starter and the truck started but made a loud grinding noise. I went back to AutoZone and bought a starter solenoid switch and it still does the same thing except, where as the old starter solenoid switch was getting hot and making the starter get warm, the new one doesn't.




