How to replace the starter step-by-step?

2019 CHEVROLET COLORADO
85,000 MILES • 3.6L • V6 • 2WD • AUTOMATIC
Avatar
BVILLAIN79
  • MEMBER
  • 1 POST
Step by step how to change the starter.
May 10, 2025 at 4:30 AM
Repair Safety Notice: This information is for general instructional purposes only. Vehicle repair can be dangerous. Verify all information, follow manufacturer service procedures, use proper tools and safety equipment, and consult a qualified repair shop when needed.
Advertisement
Avatar
AL514
  • AUTOMOTIVE REPAIR CONTRIBUTOR
  • 5,477 POSTS
Hello, are you hearing any noise from the starter at all? I'll post the replacement instructions, but if you are not hearing any clicking or noise at all from the starter solenoid, you should check for power at the starter before doing the replacement, I would go through all the fuses first.
May 10, 2025 at 12:47 PM
Advertisement
Avatar
AL514
  • AUTOMOTIVE REPAIR CONTRIBUTOR
  • 5,477 POSTS
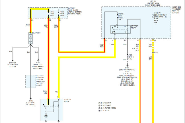
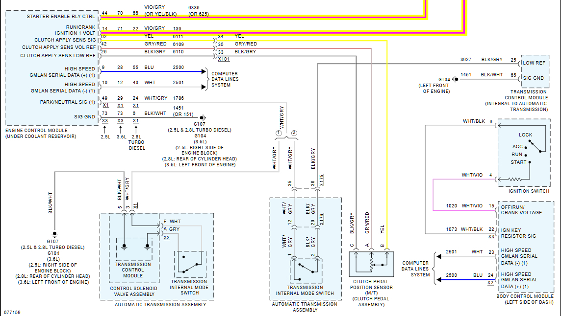
It looks like the starter is above an engine mount on the driver side of the engine, in the 2nd diagram, lower picture you can see the suspension control arm in the picture so that will give you some reference as to the starter's location. There is also a caution on the engine mount bolts, they are "Torque to Yield" bolts, meaning one time use only.
I've added the wiring diagram (8,9-top and bottom) for the starter circuit,
Another thing, if this is a push button start system, there is a flow chart and potential codes being set with a No Crank situation. Some things to keep in mind.
I have seen vehicles with a push button start system not crank due to an issue with the Brake switch, which was actually caused by a blown fuse for the tail/brake lamp circuit preventing the vehicle from cranking over. So, there's a lot to take into consideration.

https://www.2carpros.com/articles/how-to-check-a-car-fuse

https://www.2carpros.com/articles/how-to-use-a-test-light-circuit-tester
May 10, 2025 at 1:57 PM