Starter relay location

Tiny
SICHAVEZ
  • MEMBER
  • 2010 TOYOTA COROLLA
  • 1.8L
  • 4 CYL
  • 2WD
  • AUTOMATIC
  • 100,000 MILES
Where’s the starter relay located?

No crank, no start. Replaced couple of fuses.
Monday, June 17th, 2019 AT 12:13 PM

19 Replies

Tiny
KASEKENNY
  • MECHANIC
  • 18,907 POSTS
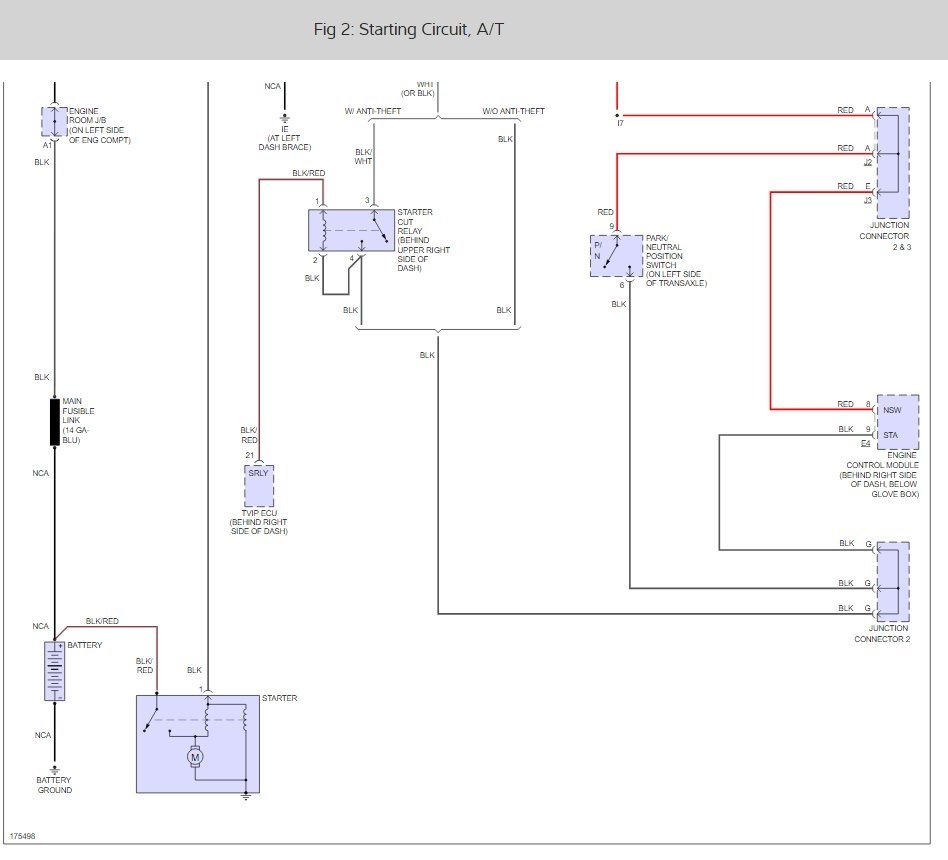
Hi Sichavez,

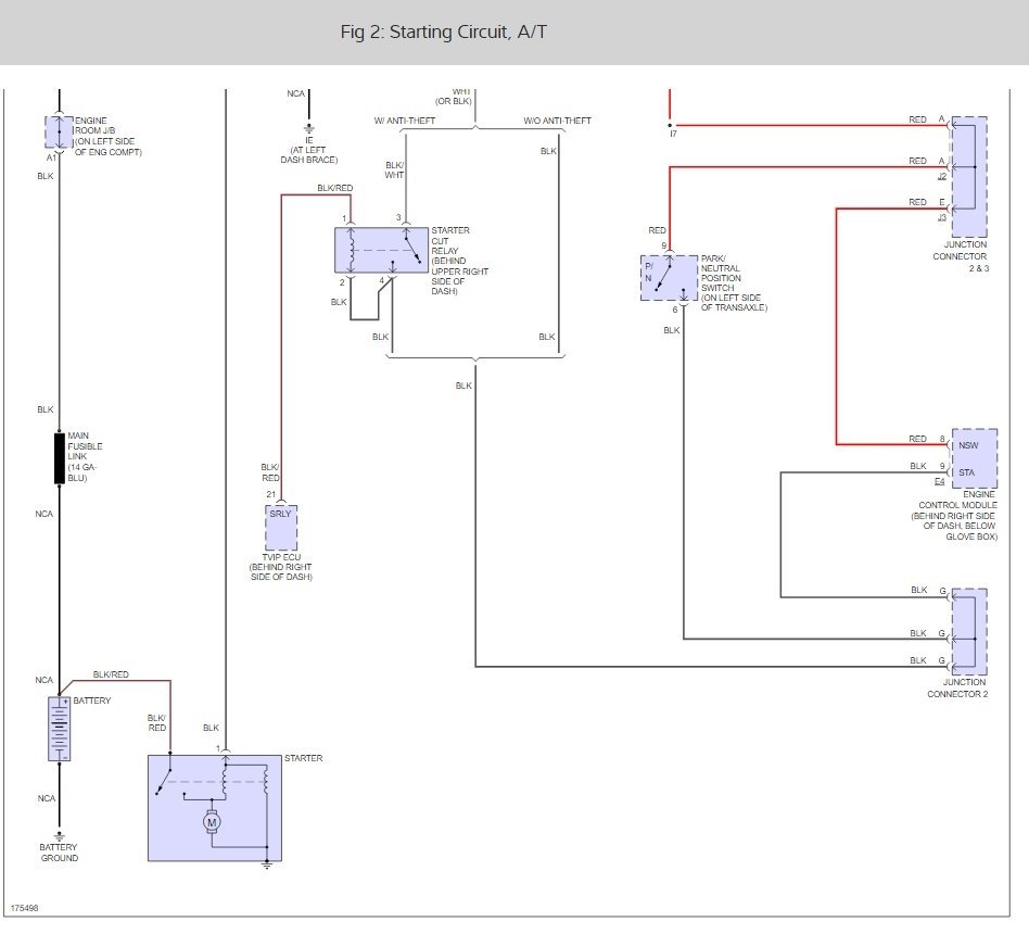
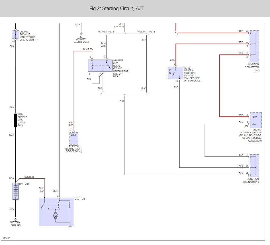
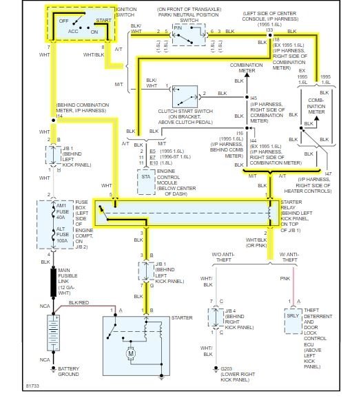
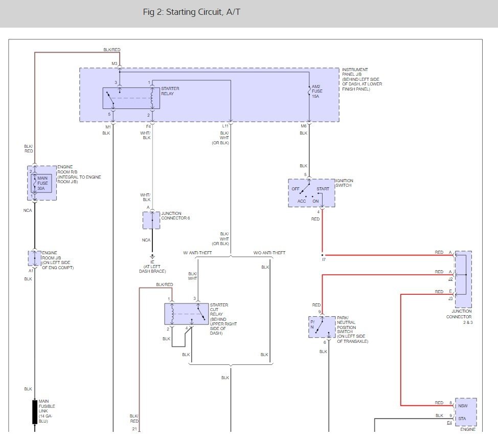
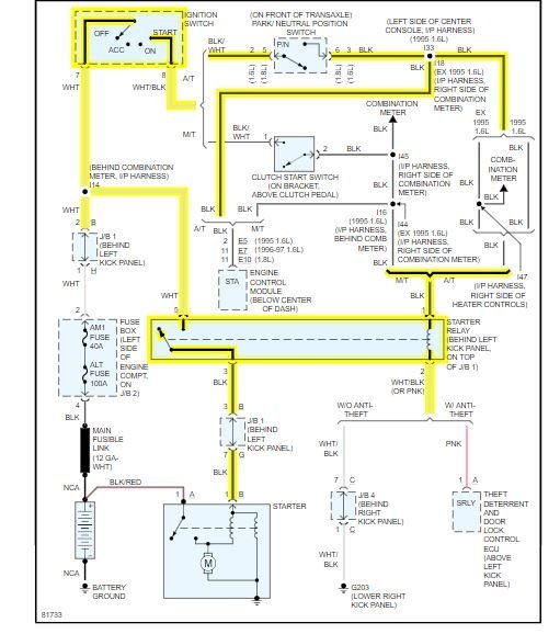
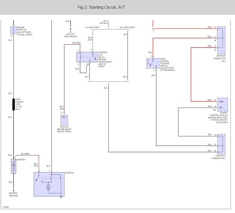
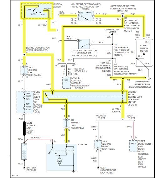
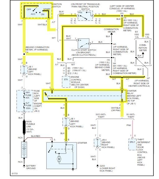
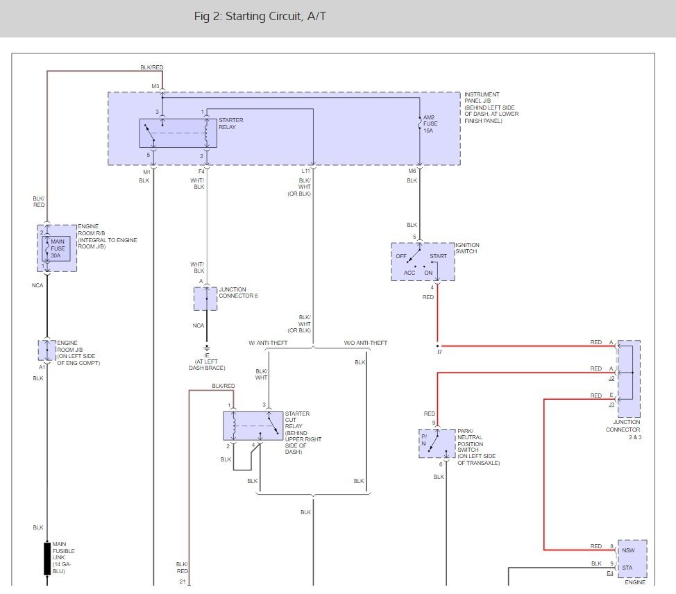
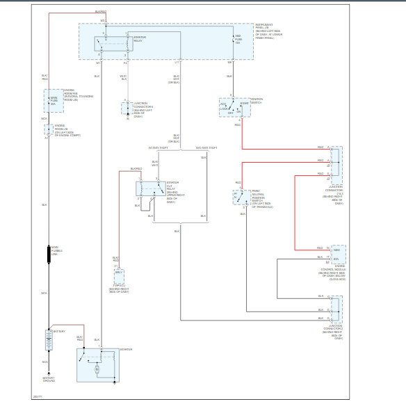
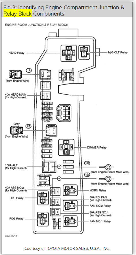
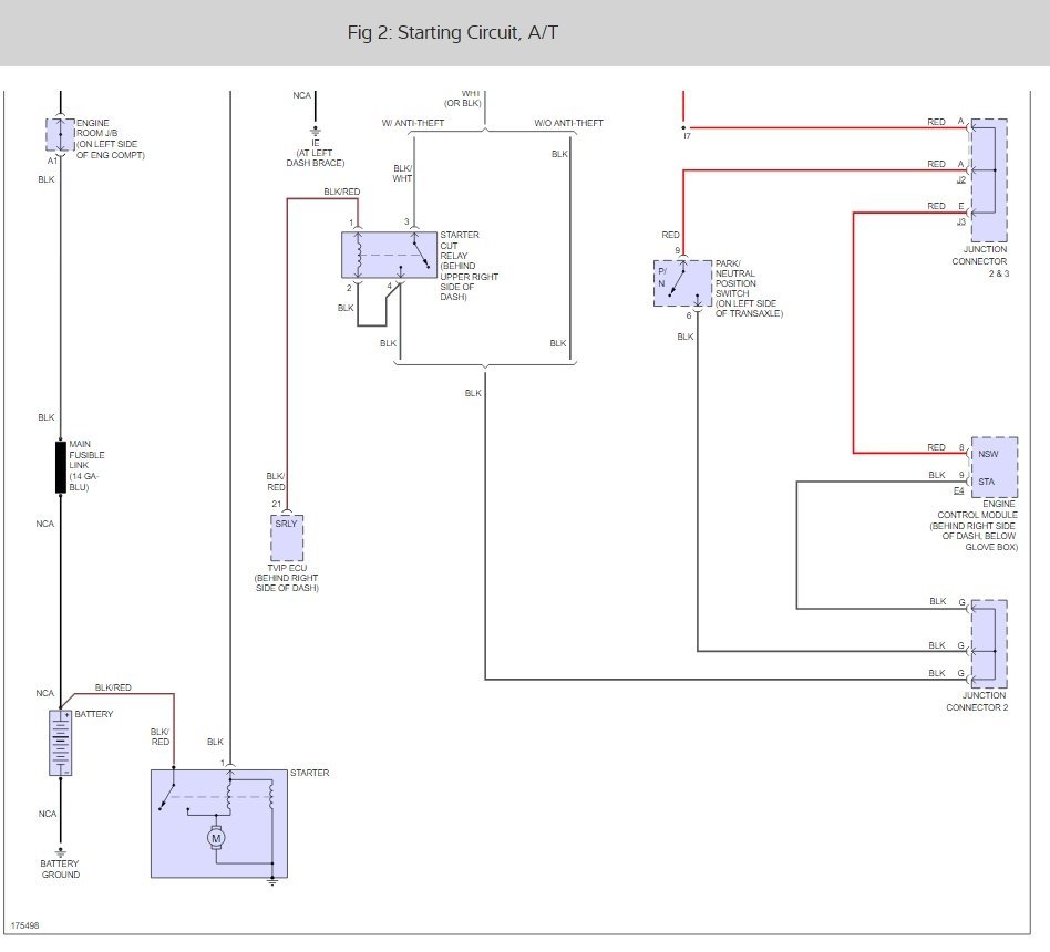
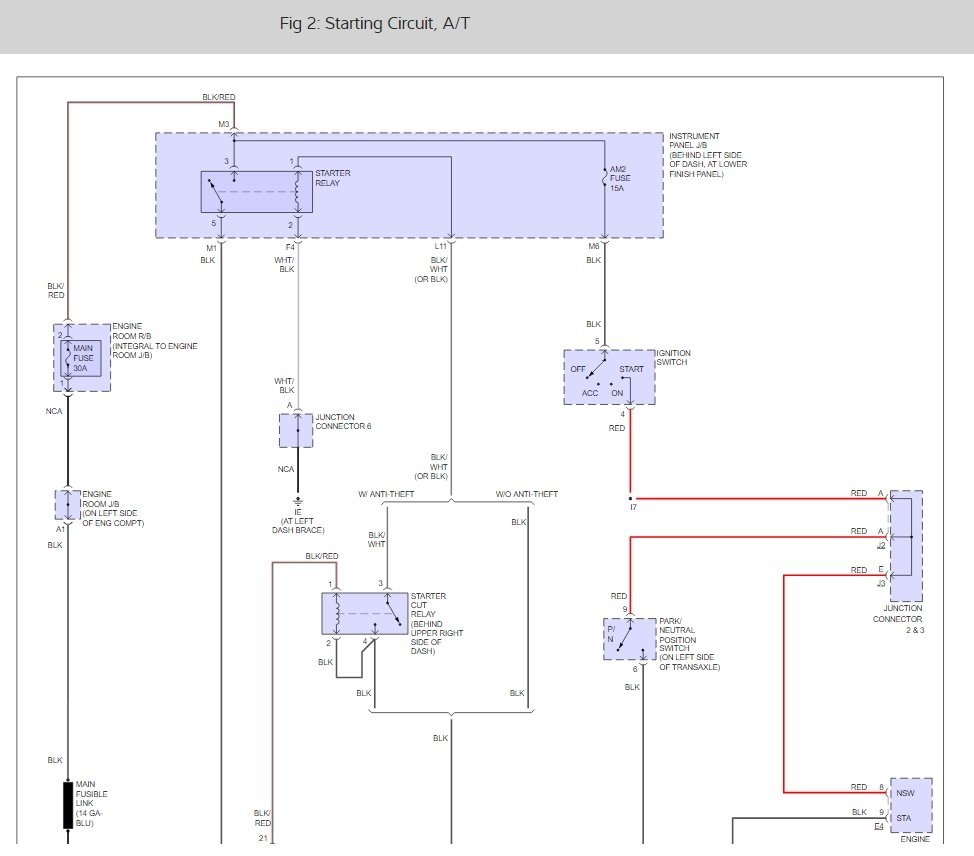
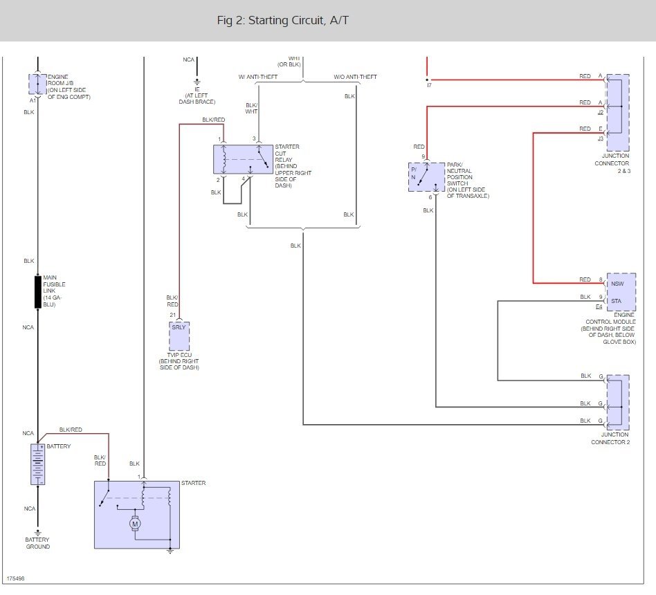
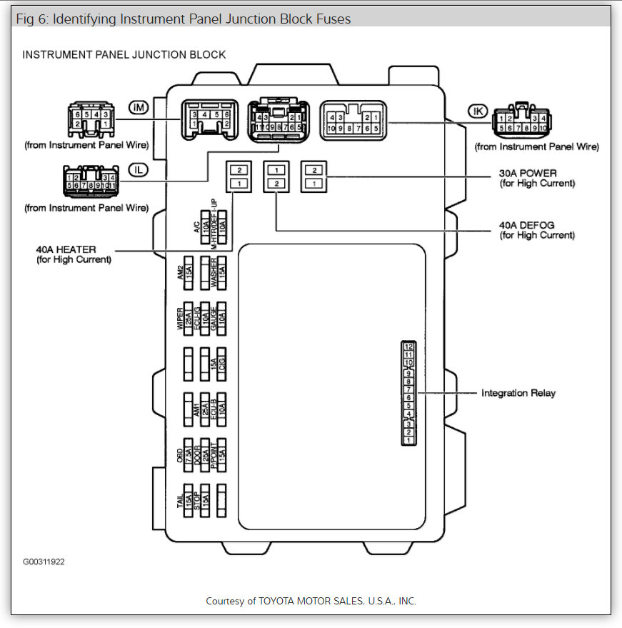
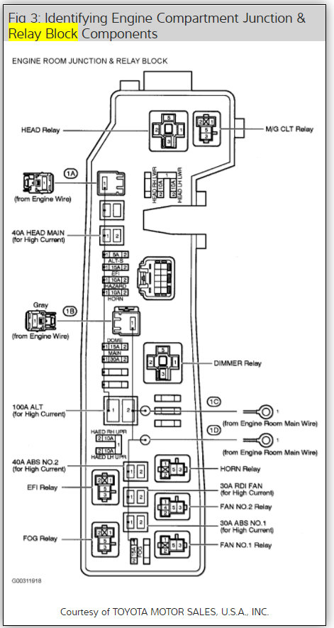
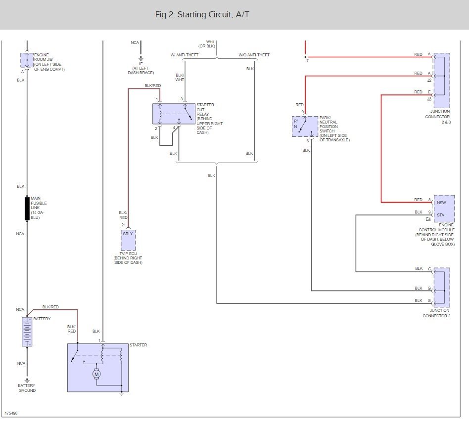
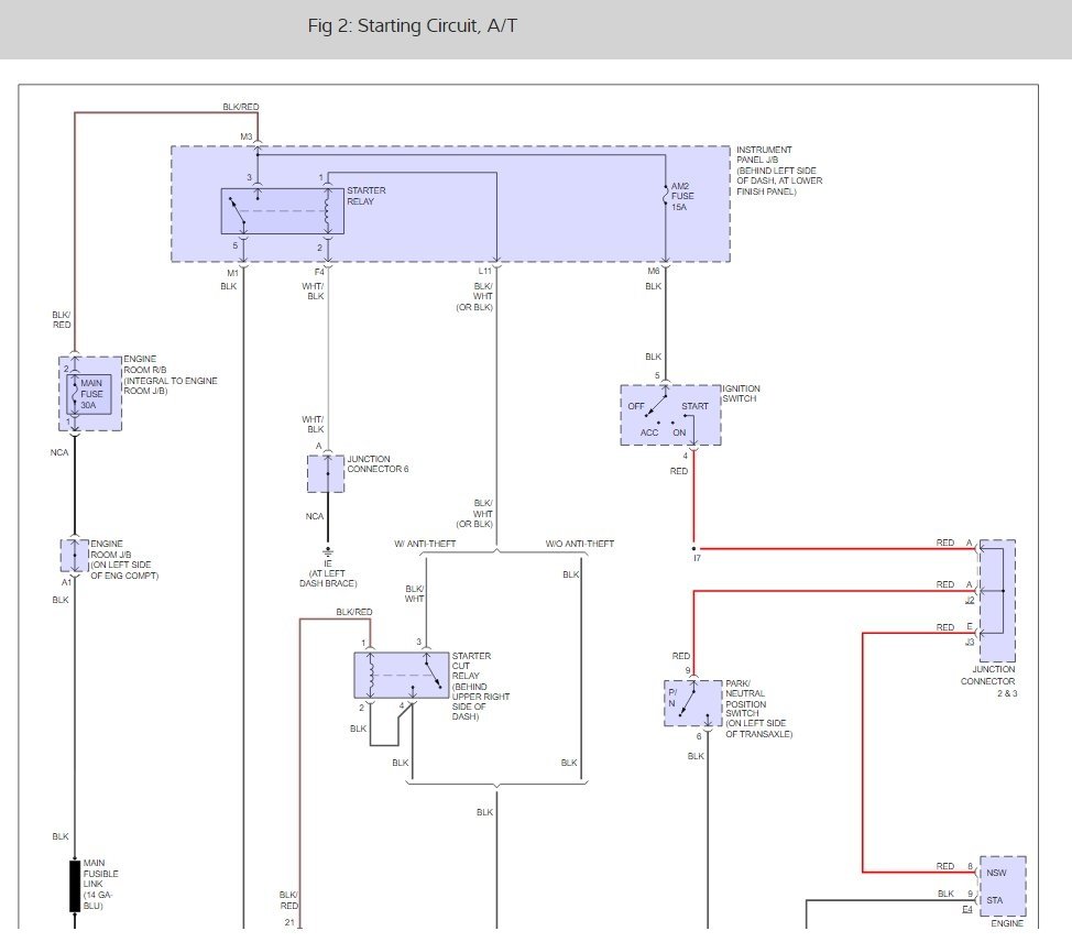
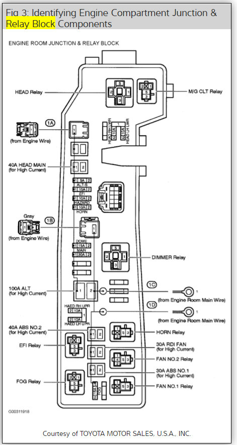
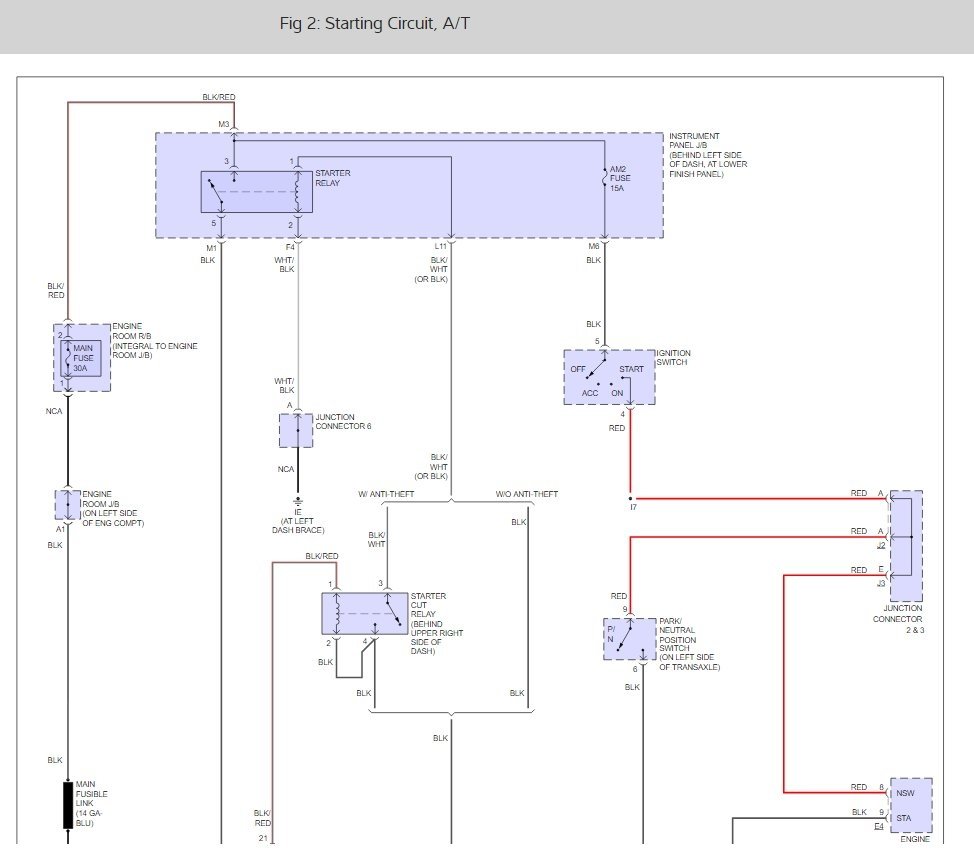
Attached is the location of the relay. Looks like it is in Junction Box 5.

This guide can help you test it

https://www.2carpros.com/articles/how-to-check-an-electrical-relay-and-wiring-control-circuit

Check out the diagrams (Below). Please let us know if you need anything else to get the problem fixed. Please let me know if you need more information. Thanks
Was this
answer
helpful?
Yes
No
+3
Monday, June 17th, 2019 AT 12:44 PM
Tiny
CANDACE SCURRY JONES
  • MEMBER
  • 1 POST
  • 2007 TOYOTA COROLLA
  • 16,240 MILES
Where is the starter relay located in the CE model?
Was this
answer
helpful?
Yes
No
Friday, January 8th, 2021 AT 7:17 PM (Merged)
Tiny
ASEMASTER6371
  • MECHANIC
  • 52,796 POSTS
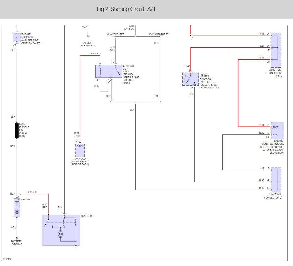
Good afternoon,

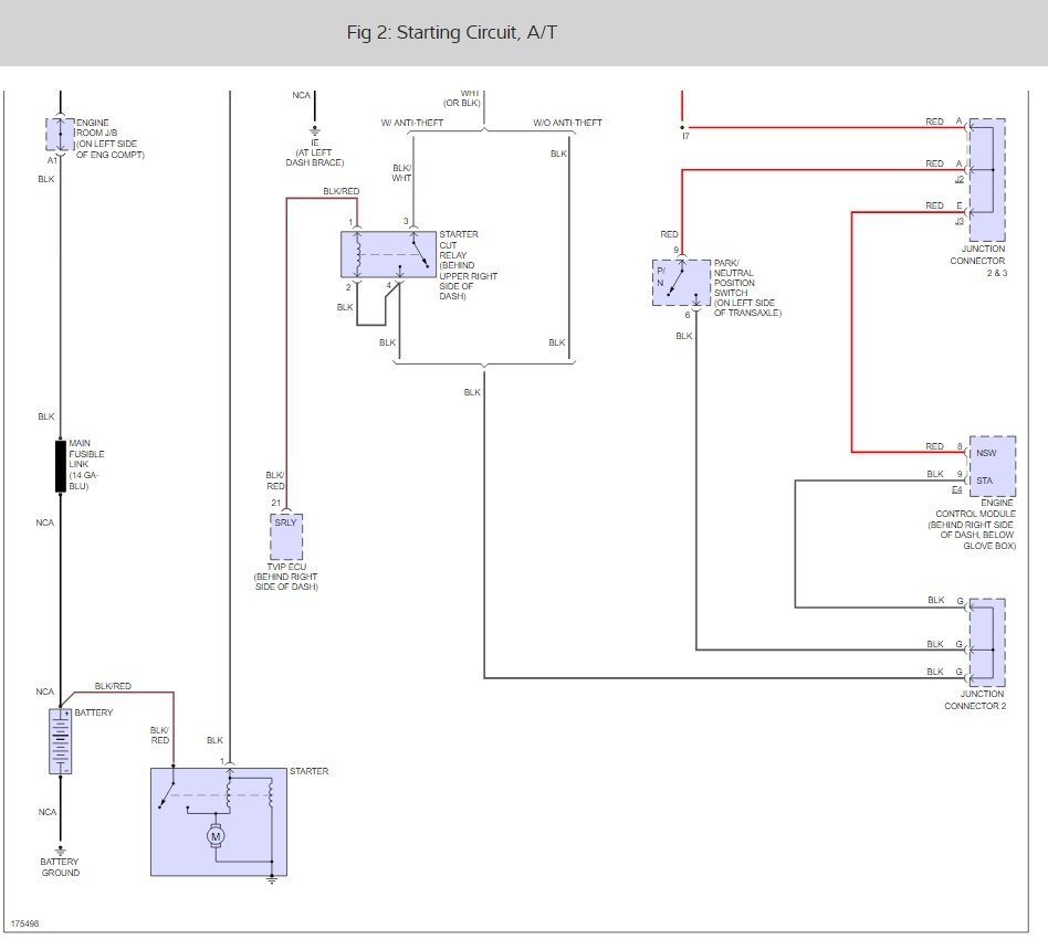
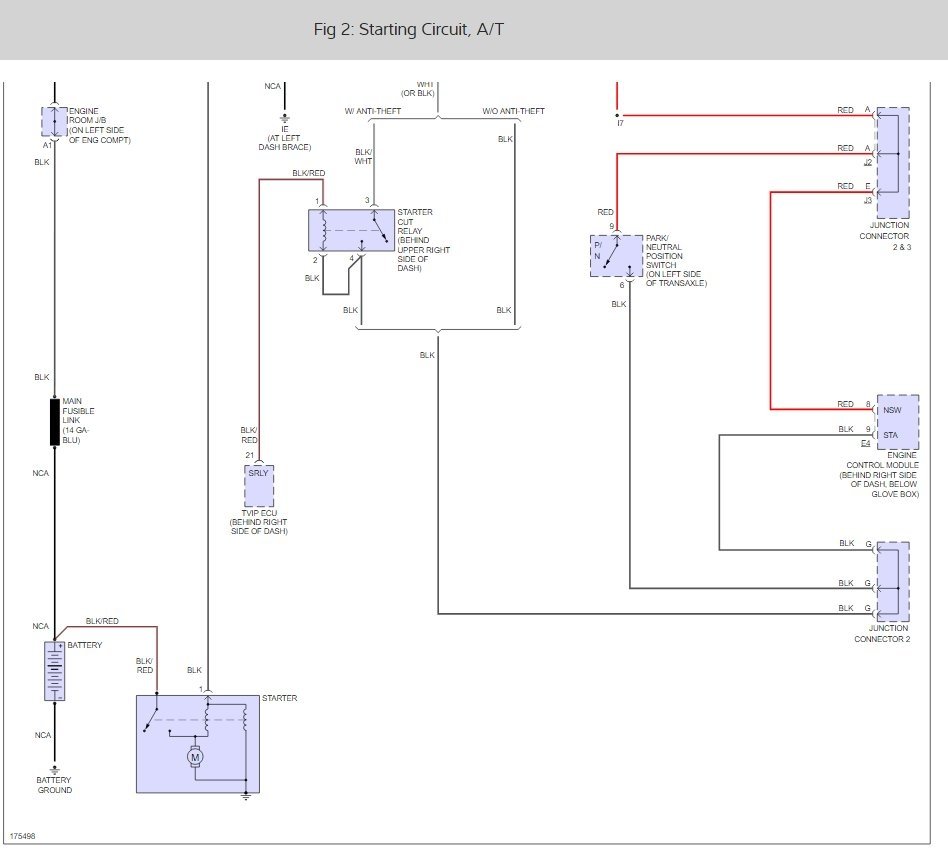
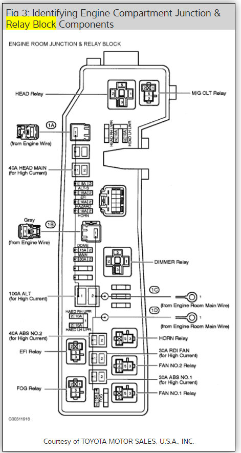
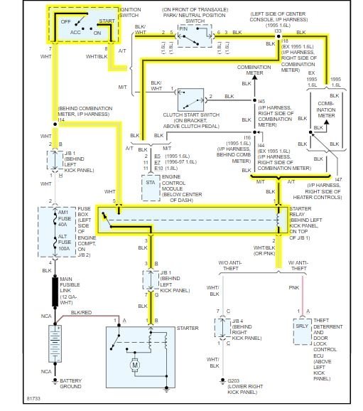
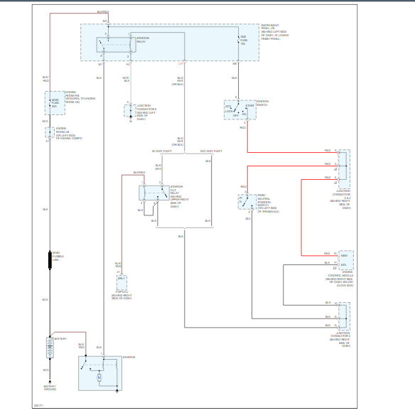
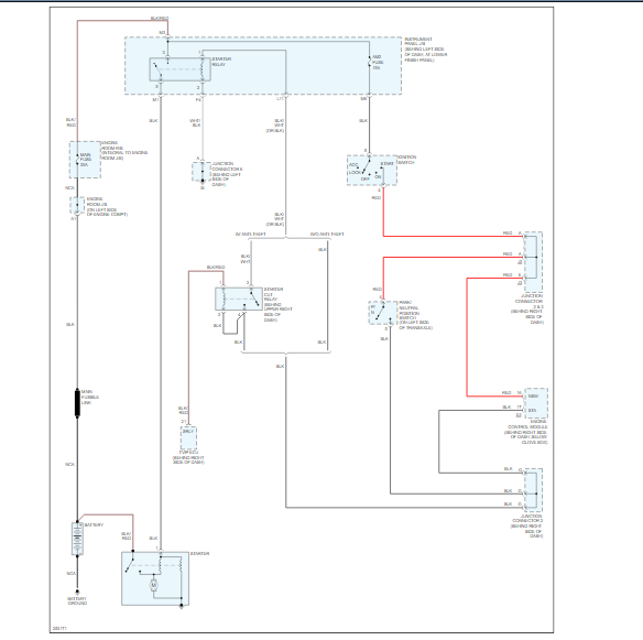
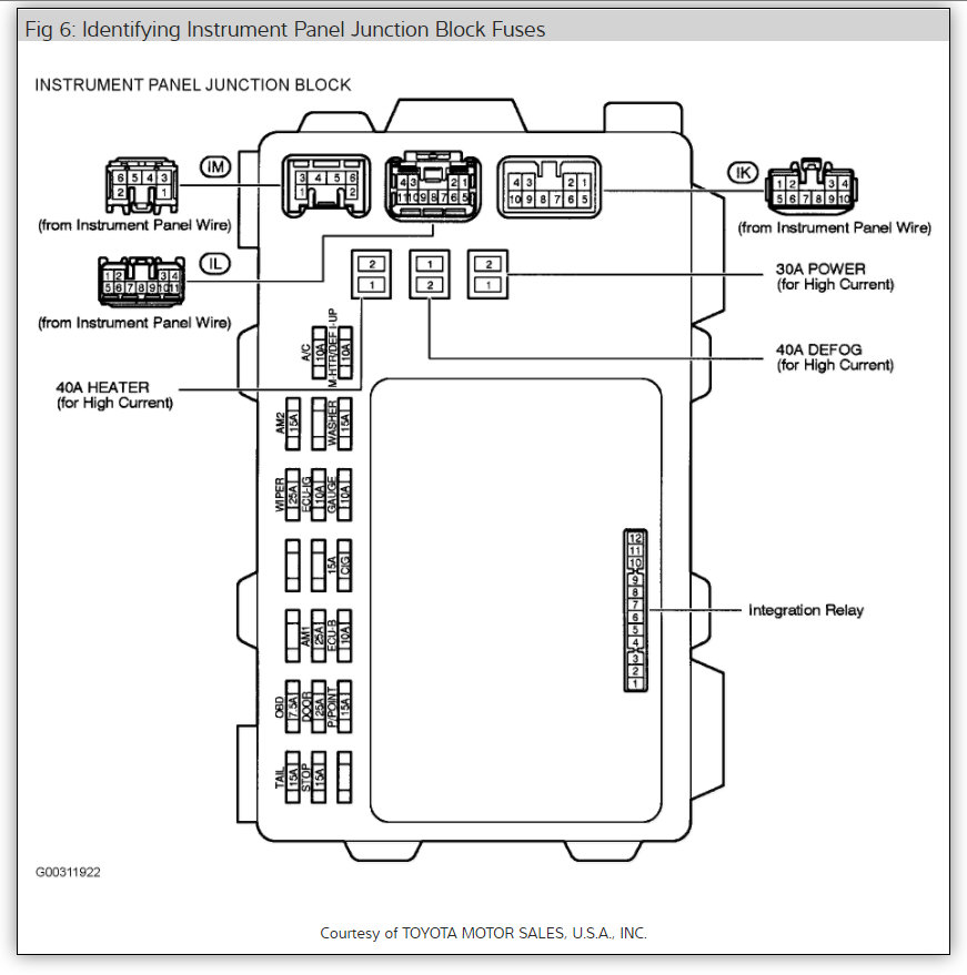
It is in the junction box in the car under the left side (ST relay). I attached pictures for you of the location and where the relay is located as well. I also attached a wire diagram of the starting system for you. Check out the diagrams (Below). Please let us know what happens.
Was this
answer
helpful?
Yes
No
+3
Friday, January 8th, 2021 AT 7:17 PM (Merged)
Tiny
MARK YOSHINAGA
  • MEMBER
  • 6 POSTS
Are all starter relays in a Corolla blue in color?
Was this
answer
helpful?
Yes
No
-1
Friday, January 8th, 2021 AT 7:17 PM (Merged)
Tiny
ASEMASTER6371
  • MECHANIC
  • 52,796 POSTS
No, relays can be different colors especially if they were replaced already.

Roy
Was this
answer
helpful?
Yes
No
-1
Friday, January 8th, 2021 AT 7:17 PM (Merged)
Tiny
JTTREVINO513
  • MEMBER
  • 1 POST
  • 2006 TOYOTA COROLLA
  • 4 CYL
  • 2WD
  • AUTOMATIC
  • 120,119 MILES
Car had juice from the battery but will not crank, only when it wants to and then it will start ten times in a row then nothing.
Was this
answer
helpful?
Yes
No
Friday, January 8th, 2021 AT 7:17 PM (Merged)
Tiny
WRENCHTECH
  • MECHANIC
  • 20,761 POSTS
That is commonly caused by a bad starter on those Toyota's. You can test for power arriving on the small wire at the starter when the key is held in "start" position.
Was this
answer
helpful?
Yes
No
+1
Friday, January 8th, 2021 AT 7:17 PM (Merged)
Tiny
JERRY MILLIKEN
  • MEMBER
  • 1 POST
  • 2004 TOYOTA COROLLA
  • 4 CYL
  • 2WD
  • AUTOMATIC
  • 12,000 MILES
Jump start and reversed cables.
Was this
answer
helpful?
Yes
No
-1
Wednesday, January 13th, 2021 AT 9:34 AM (Merged)
Tiny
CARADIODOC
  • MECHANIC
  • 34,332 POSTS
The starter relay is in the inside fuse box on the left side of the dash.

If the jumper cables were switched, there are likely a number of blown fuses. Check those first if you have a problem you're trying to solve.
Was this
answer
helpful?
Yes
No
+2
Wednesday, January 13th, 2021 AT 9:34 AM (Merged)
Tiny
UPEREZ
  • MEMBER
  • 1 POST
  • 2003 TOYOTA COROLLA
  • 1.8L
  • 4 CYL
  • FWD
  • AUTOMATIC
  • 109,290 MILES
I am looking for the starter relay and I cant find it?
Was this
answer
helpful?
Yes
No
+2
Wednesday, January 13th, 2021 AT 9:34 AM (Merged)
Tiny
KEN L
  • MASTER CERTIFIED MECHANIC
  • 54,169 POSTS
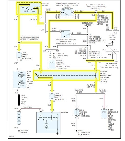
Hello,

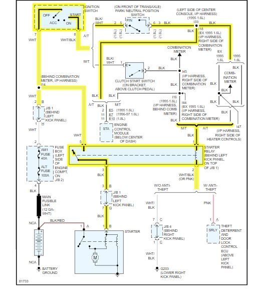
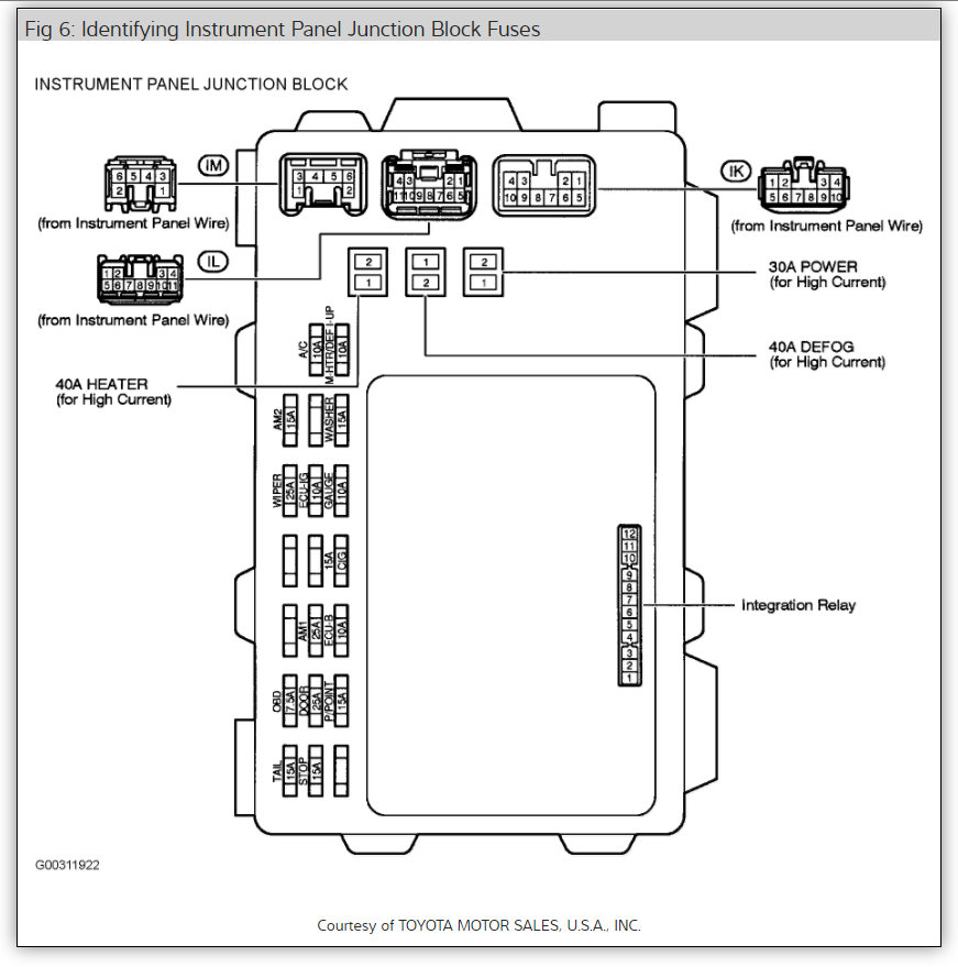
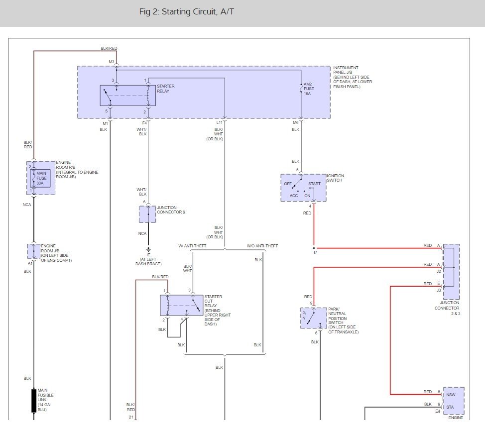
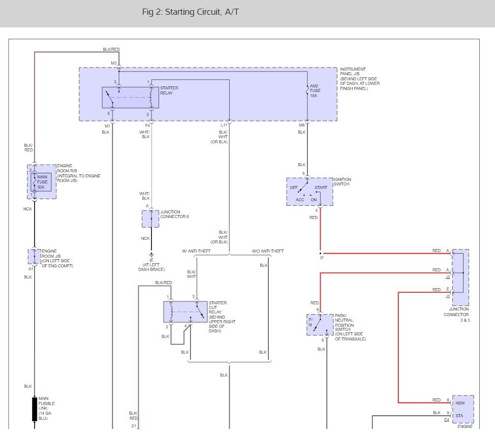
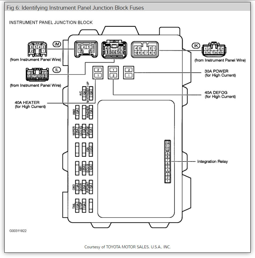
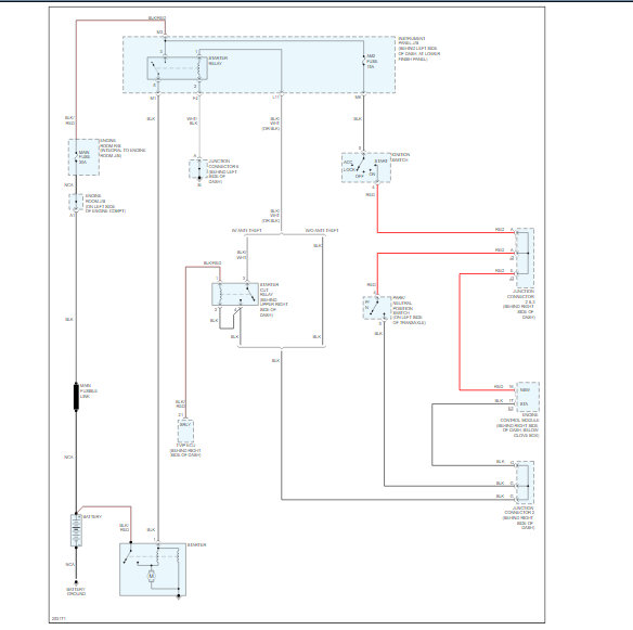
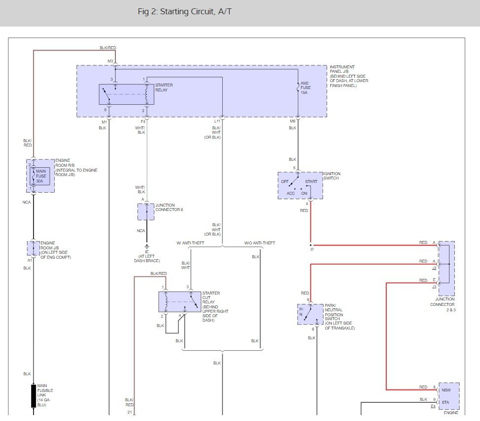
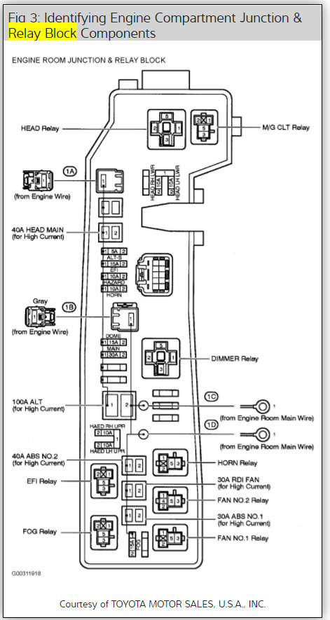
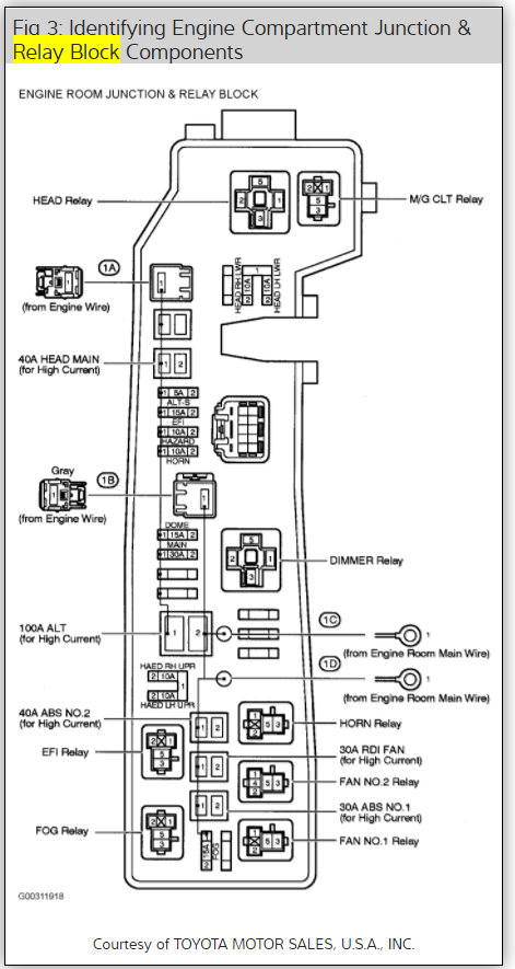
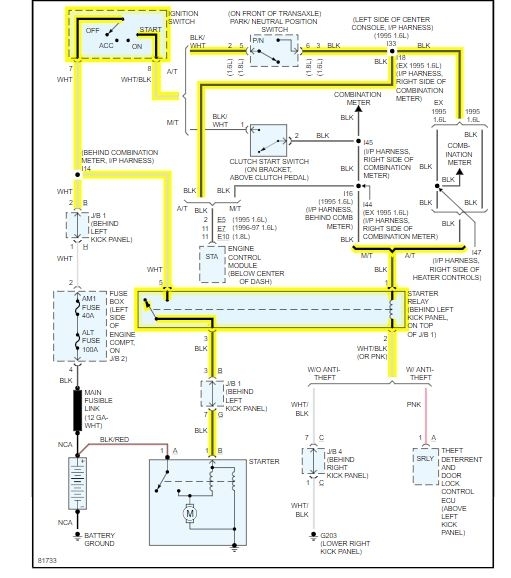
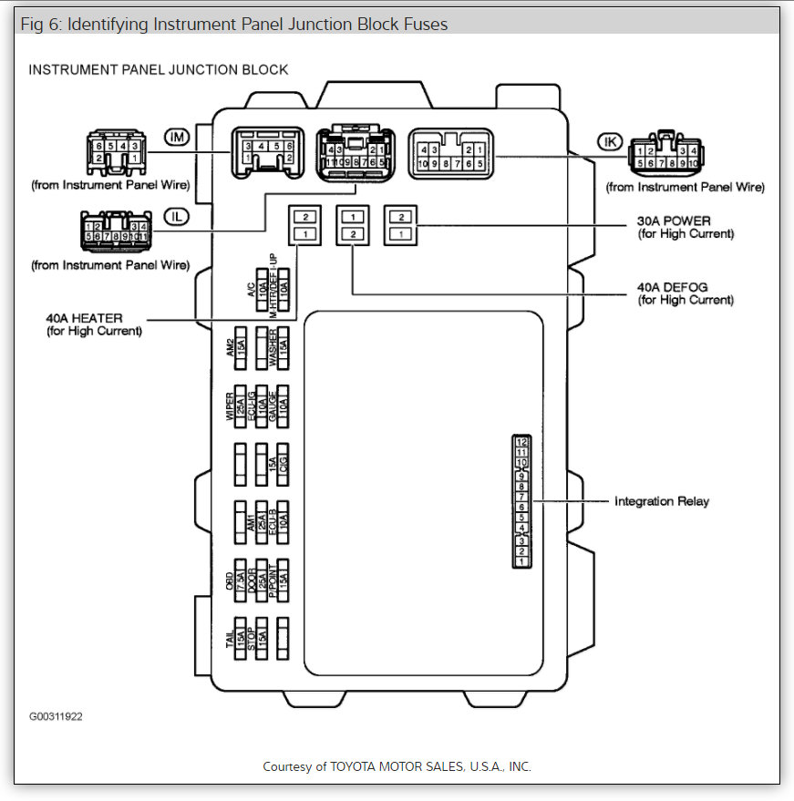
It is the ST relay in the relay/fuse box In the diagrams below.

Here is a guide that will help you test the relay along with a wiring diagram (below) so you can test the system.

https://www.2carpros.com/articles/how-to-check-an-electrical-relay-and-wiring-control-circuit

and

https://www.2carpros.com/articles/how-to-use-a-test-light-circuit-tester

Please run some tests and get back to us so we can continue helping you.

Cheers, Ken
Was this
answer
helpful?
Yes
No
+5
Wednesday, January 13th, 2021 AT 9:34 AM (Merged)
Tiny
2CP-ARCHIVES
  • MEMBER
  • 4,540 POSTS
  • 2003 TOYOTA COROLLA
  • 100,000 MILES
Where is the starter relay and fuse located?
Was this
answer
helpful?
Yes
No
Wednesday, January 13th, 2021 AT 9:34 AM (Merged)
Tiny
KEN L
  • MASTER CERTIFIED MECHANIC
  • 54,169 POSTS
Hello,

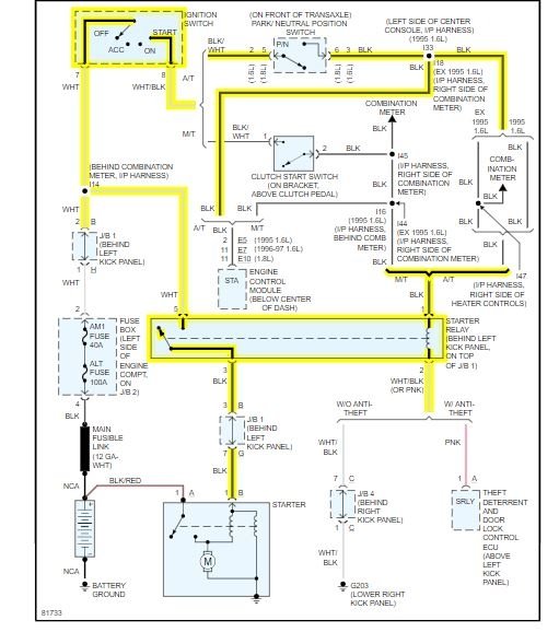
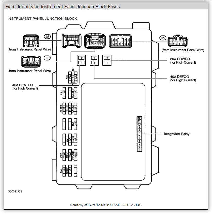
The starter relay is located on the passenger's side under the dash. Here is a guide to help test it.

https://www.2carpros.com/articles/how-to-check-an-electrical-relay-and-wiring-control-circuit

Check out the diagrams (Below). Please let us know if you need anything else to get the problem fixed.
Was this
answer
helpful?
Yes
No
+15
Wednesday, January 13th, 2021 AT 9:34 AM (Merged)
Tiny
ARTURO CHAVEZ
  • MEMBER
  • 1 POST
What is the resistance supposed to be for a corolla 05 for the starter relay?
Was this
answer
helpful?
Yes
No
Wednesday, January 13th, 2021 AT 9:34 AM (Merged)
Tiny
DANNY L
  • MECHANIC
  • 5,648 POSTS
Hello,

Unfortunately you have attached your question to one that is years old.You need to start a new question including all your vehicle information.Hope this helps and here is the link.Thanks for using 2CarPros.
Danny-

https://www.2carpros.com/questions/new
Was this
answer
helpful?
Yes
No
Wednesday, January 13th, 2021 AT 9:34 AM (Merged)
Tiny
SLICKRICK87
  • MEMBER
  • 1 POST
  • 1997 TOYOTA COROLLA
  • 4 CYL
  • 2WD
  • AUTOMATIC
  • 120,000 MILES
I had a no click no crank start issue and proceeded to replace the starter relay. When I replaced the relay the 30a fuse blew out. So I replaced it only to have it blow again. Did a little research online and decided to replace the ignition switch, the starter and replace the blow 30a fuse. After completing all this I went to reconnect the battery terminal and the starter started cranking the engine without me turning the key. It does this every time I try to reconnect it. Any advice would be very much appreciated.
Was this
answer
helpful?
Yes
No
Wednesday, January 13th, 2021 AT 9:34 AM (Merged)
Tiny
ASEMASTER6371
  • MECHANIC
  • 52,796 POSTS
Good afternoon,

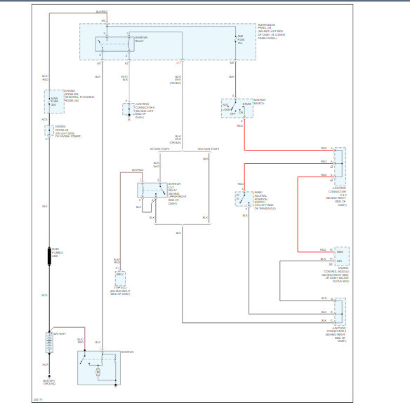
Since all this started with the relay, I would go back to that. You may have the wrong relay or have installed it wrong.

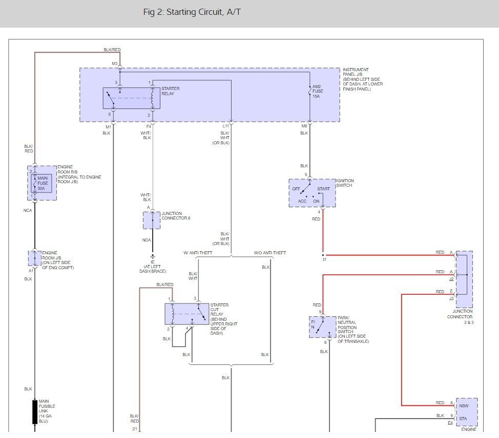
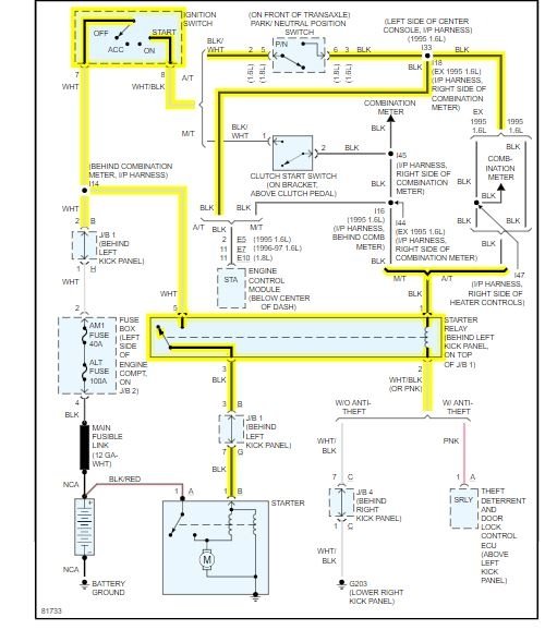
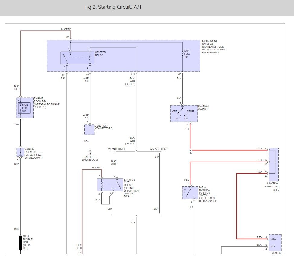
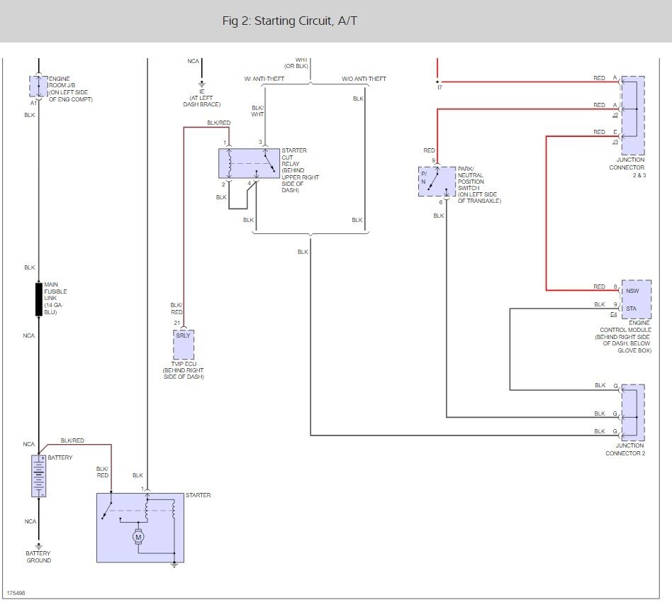
I attached a diagram of the system for you to view.

Check for power to the relay with the key on. Then test for power on one terminal in the start position.

https://www.2carpros.com/articles/how-to-check-wiring

https://www.2carpros.com/articles/how-to-check-an-electrical-relay-and-wiring-control-circuit

Roy
Was this
answer
helpful?
Yes
No
Wednesday, January 13th, 2021 AT 9:34 AM (Merged)
Tiny
BEKIB
  • MEMBER
  • 1 POST
Would the starter relay cause the car to start in the on position, continue engaging the starter after the car is running until put into any other gear than park and then shuts the car off when put back into park? All its issues seem to be in the park position.
Was this
answer
helpful?
Yes
No
Sunday, March 26th, 2023 AT 4:20 PM
Tiny
KEN L
  • MASTER CERTIFIED MECHANIC
  • 54,169 POSTS
No, it shouldn't, what year is your car so I can look up the wiring diagram to help you?
Was this
answer
helpful?
Yes
No
Wednesday, March 29th, 2023 AT 6:12 PM

Please login or register to post a reply.