Wednesday, April 8th, 2020 AT 8:49 AM
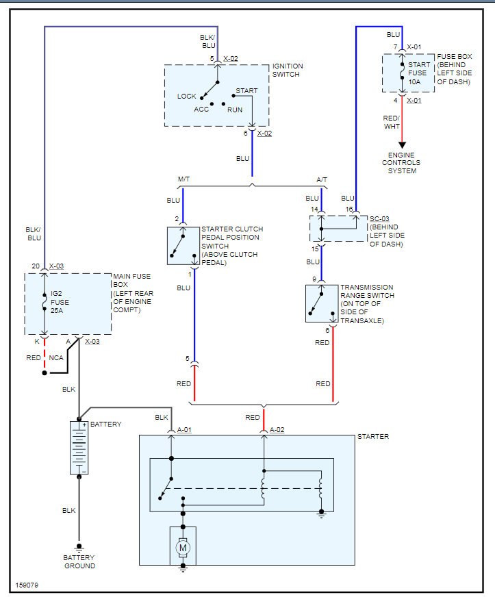
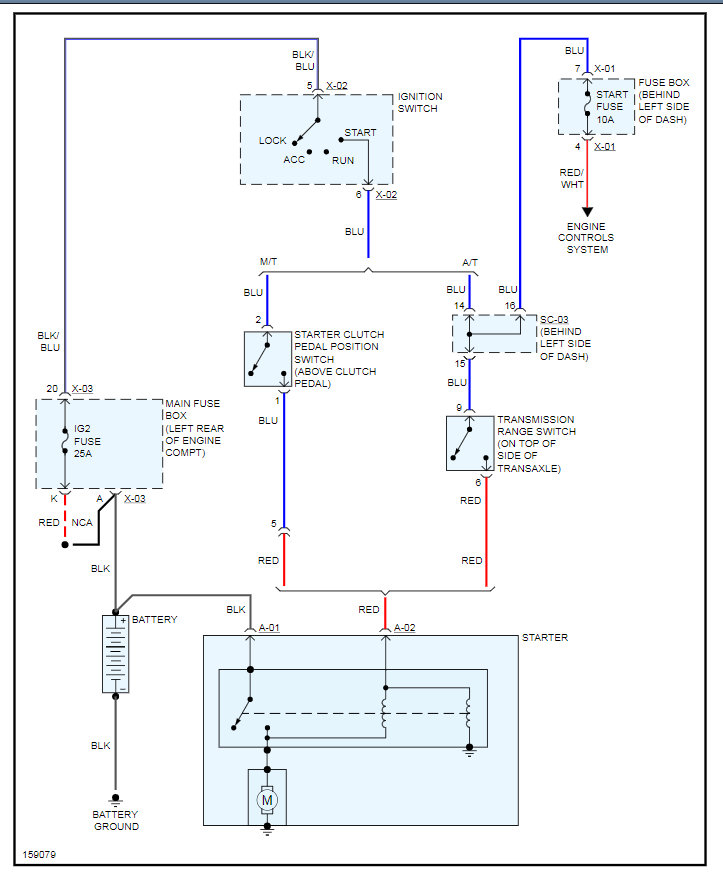
I cant get my car to start. It clicks and that's it. It use to start if I wiggle the wires in the steering wheel and move the steering wheel up and down with a little anger. But it just clicks and then nothing
