Burnt up one starter and it keeps draining the batteries

1999 FORD F-250
179,000 MILES • 7.3L • TURBO • 4WD • MANUAL
Avatar
TMURPHEY
  • MEMBER
  • 2 POSTS
Had the clutch, slave cylinder, and master cylinder replaced. So after all that the problems started. We had to have alternator, starter, and solenoid replaced.
Nov 1, 2019 at 8:22 PM
Advertisement
Avatar
SCGRANTURISMO
  • CAR REPAIR CONTRIBUTOR
  • 4,897 POSTS
Hello,

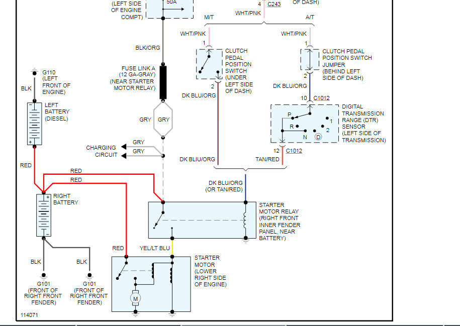
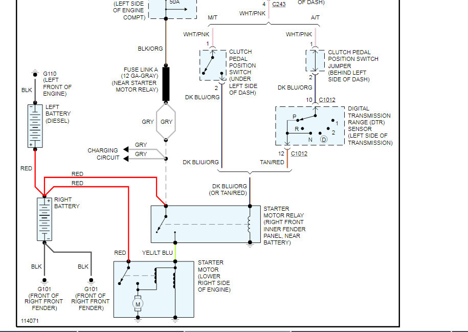
This could be a problem with the ground straps coming from the engine to the body and the straps from the body to the negative battery terminal. There could be a loose connection and/or corrosion on the connections, and/or a damaged strap that is not allowing the current to return to the battery. In the diagrams down below I have included guides on how to inspect ground connections and a guide for measuring damaged parts of an electrical circuit, called voltage drop. You will need to use a Digital Multi-meter[DMM] for the later tests, so here is a link describing how to do that below, if needed:

https://www.2carpros.com/articles/how-to-use-a-voltmeter

Please go through these guides, inspect the ground straps, and report back here with what you are able to find out. We will go from there, if needed.

Thanks,
Alex
2CarPros
Nov 1, 2019 at 10:41 PM
Advertisement
Repair Safety Notice: This information is for general instructional purposes only. Vehicle repair can be dangerous. Verify all information, follow manufacturer service procedures, use proper tools and safety equipment, and consult a qualified repair shop when needed.