Tuesday, October 1st, 2024 AT 9:05 PM
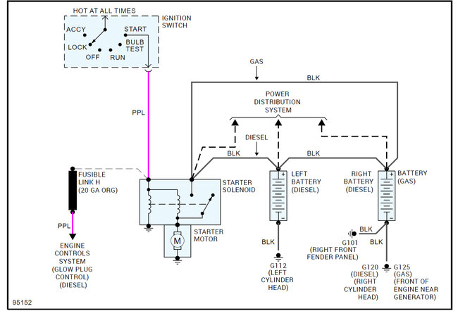
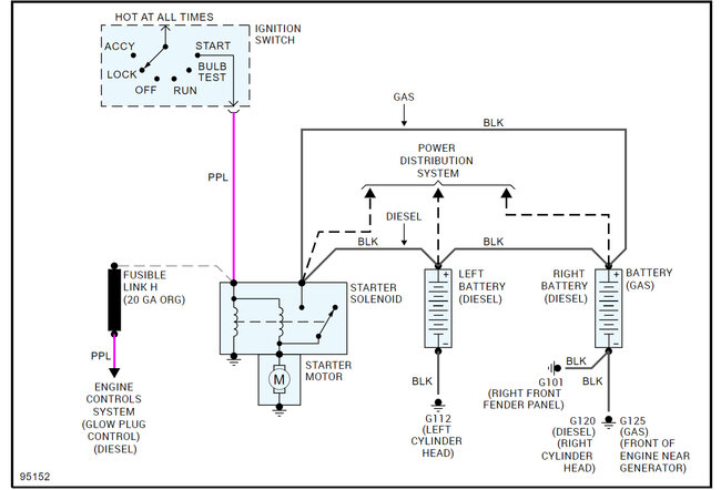
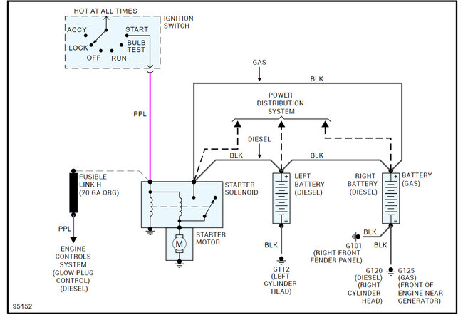
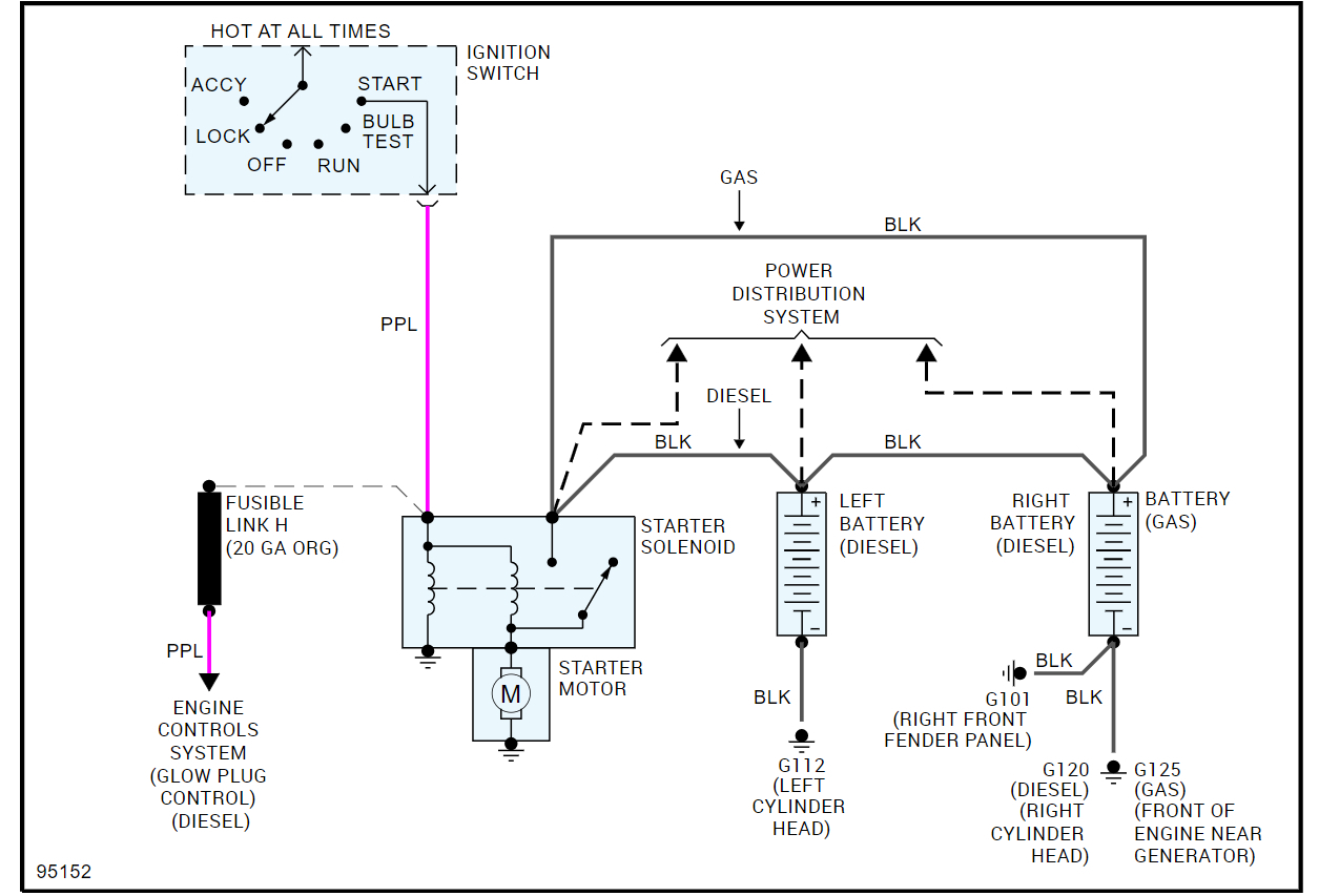
I'm rewiring my starter and ignition switch from scratch, and I was just wondering if I could get the wiring diagrams for the starter ignition and etc, etc. Thank you


