Starter not working properly

Tiny
REXWILSON
  • MEMBER
  • 1996 BUICK LESABRE
  • 3.8L
  • V6
  • 2WD
  • AUTOMATIC
  • 125,000 MILES
Starter would only click. First thought drained battery. Charge didn't help. Finally decided it was starter. Tried jiggling the gearshift lever. No luck. Then stepped on the brake and it started. What's going on?
Thursday, August 5th, 2021 AT 8:45 AM

1 Reply

Tiny
KASEKENNY
  • MECHANIC
  • 18,907 POSTS
More than likely this is nothing to do with pressing the brake. What happens a lot of times is the starter solenoid gets a bare spot or worn spot on the windings inside of it. So when you turn the key and you hear just a click then the starter is trying to engage but it hits this worn spot and it doesn't turn any longer.

Here are a couple guides that will help with this:

https://www.2carpros.com/articles/starter-not-working-repair

https://www.2carpros.com/articles/how-to-replace-a-starter-motor

What I would do is check the voltage at the starter and if you have 12 volts at the starter on both wires then I would replace the starter.

https://www.2carpros.com/articles/how-to-check-wiring

Just pressing the brake was a coincidence because as you hit the key over and over, it clicks the starter over and it will eventually move it and find a good spot.

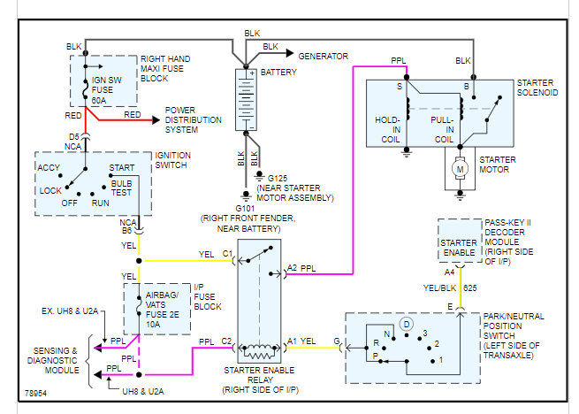
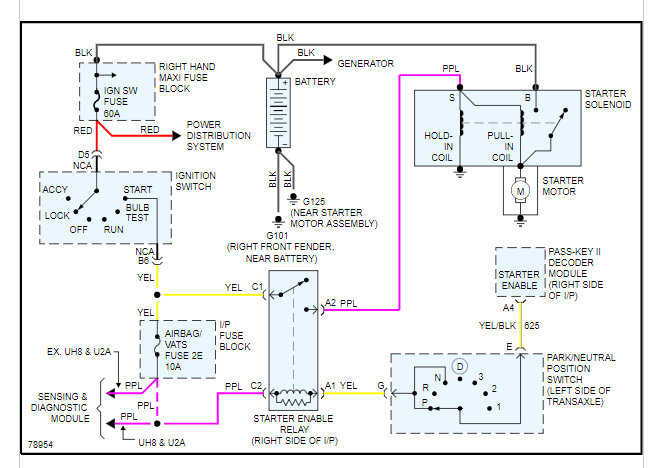
Please find the wiring diagram and process from the manual on how to replace this.

Please let us know if you have questions on this.

Thanks
Was this
answer
helpful?
Yes
No
Friday, August 6th, 2021 AT 6:06 PM

Please login or register to post a reply.