Friday, September 13th, 2019 AT 10:00 AM
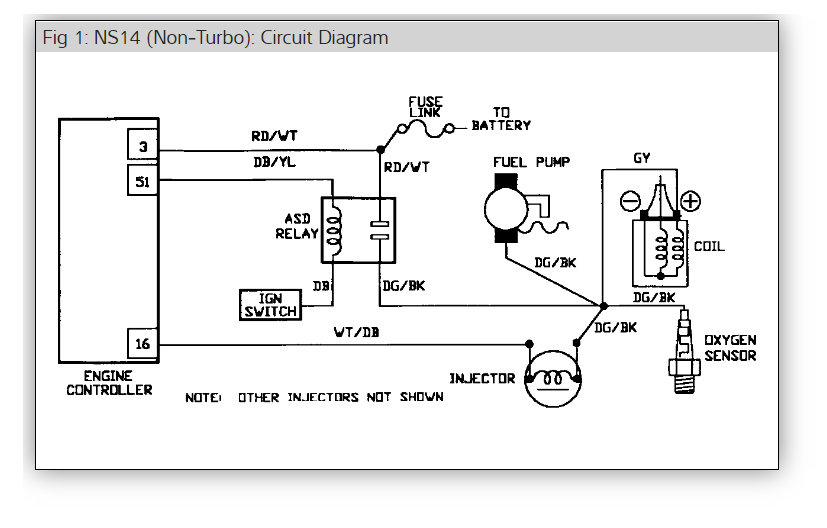
I had it fired up after the rain. While idling it shut down. Tried to start again but there is no power to the panel, radio, wont crank over. Lights and such still work though. I've checked all the fuses and they are fine. There was what looked like a little smoke coming from the driver side under the hood but there is no burnt electrical smell.















