Stalls/hesitates when warm, sometimes shuts off at idle or in reverse

Tiny
CDLLOYD
  • MEMBER
  • 1990 CHEVROLET SILVERADO
  • 5.7L
  • V8
  • 2WD
  • AUTOMATIC
  • 159,000 MILES
I bought the truck listed above ck1500 with what I was told was 30,000 on a rebuilt motor and transmission. It idles rough when warm at a stop. It also sometimes hesitates when running. It stalls in reverse sometimes, but not always. I have replaced the fuel pump, serviced the transmission, replaced the EGR, MAP sensor, coolant sensor, O2 sensor, and air intake valve. It has a new catalytic converter on it. The throttle body and injectors have been thoroughly cleaned. Nothing helps. Any suggestions?
Sunday, October 11th, 2020 AT 10:00 PM

6 Replies

Tiny
CDLLOYD
  • MEMBER
  • 4 POSTS
I should clarify. When it is gear it idles rough when warm, in neutral a little but not so much. Stalls in reverse, sometimes, at start up or when warm. Periodically stalls in gear at a stop.
Was this
answer
helpful?
Yes
No
Monday, October 12th, 2020 AT 12:58 PM
Tiny
JACOBANDNICKOLAS
  • MECHANIC
  • 110,194 POSTS
Hi,

Have you checked for engine vacuum leaks? Also, have you checked for diagnostic trouble codes? This vehicle has an OBD1 system and you can retrieve codes without a scan tool. All that's needed is a short jumper wire or even a paper clip. Here is a link that shows how it's done:

https://www.2carpros.com/articles/buick-cadillac-chevy-gmc-oldsmobile-pontiac-gm-1983-1995-obd1-code-definitions-and-retrieval-method

Also, here is a link that explains how to locate engine vacuum leaks:

https://www.2carpros.com/articles/how-to-use-an-engine-vacuum-gauge

Let me know if either of these things were done. Also, let me know if fuel pressure has been checked to confirm it is within the manufacturer's specs.

Take care,
Joe
Was this
answer
helpful?
Yes
No
+1
Monday, October 12th, 2020 AT 5:39 PM
Tiny
CDLLOYD
  • MEMBER
  • 4 POSTS
Thanks! I have 3 of each 22 and 45 codes. Throttle position sensor and O2 rich exhaust. Is the TPS part of the throttle body itself or is it separate? As the O2 sensor has been replaced could that be because of some kind of blockage in the exhaust? Maybe a piece of an old catalytic converter?
Was this
answer
helpful?
Yes
No
Tuesday, October 13th, 2020 AT 11:11 AM
Tiny
JACOBANDNICKOLAS
  • MECHANIC
  • 110,194 POSTS
Hi,

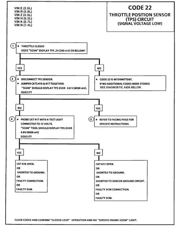
The code 45 is likely the result of the 22. As far as the TPS, it is on the throttle body and can be replaced. However, before you replace it, take a look through the diagnostic flow chart I attached below. (pic 1) It will help determine if it is bad or if there is a wiring issue. The code indicates low voltage, so chances are it is a loose connection, corroded connection, shorted wire and so on.

____________________

If you decide to replace it, here are the directions. Pic 2 correlates with these directions.

____________________

1990 Chevy Truck C 1500 Truck 2WD V8-350 5.7L
Throttle Position Sensor (TPS) Replacement
Vehicle Powertrain Management Fuel Delivery and Air Induction Sensors and Switches - Fuel Delivery and Air Induction Throttle Position Sensor Service and Repair Procedures Throttle Position Sensor (TPS) Replacement
THROTTLE POSITION SENSOR (TPS) REPLACEMENT
Throttle Position (TP) Sensor

Pic 2

REMOVAL:

1. Disconnect electrical connectors.
2. Remove the TPS attaching screw assemblies and retainer, (if applicable).
3. Remove TPS from throttle body assembly.
NOTE: The TPS is an electrical component and must not be soaked in any liquid cleaner or solvent, as damage may result.

INSTALLATION:

1. Install TPS to throttle body assembly, while lining up TPS lever with TPS drive lever on throttle body.
2. Install the two attaching screw assemblies. Tighten screw assemblies to 2.0 Nm (18.0 lb-in).
3. Install electrical connector to TPS.
4. Check for TPS output as follows:
a. Connect an ALDL scanner to read TPS output voltage.
b. With ignition ON and engine stopped, TPS voltage should be less than 1.25 volts. If more than 1.25 volts, replace TPS.

________________________

You asked about the catalytic converter. If it is plugging, you will certainly experience issues, especially a loss of power. Also, if you hear rattling in the exhaust, there is a good chance it came apart internally. Here is a link you may find of interest. It discusses common symptoms related to a bad converter.

https://www.2carpros.com/articles/bad-catalytic-converter-symptoms

_______________________

I hope something here helps. Let me know what you find or if you have other questions.

Take care,
Joe

Was this
answer
helpful?
Yes
No
-1
Tuesday, October 13th, 2020 AT 6:21 PM
Tiny
CDLLOYD
  • MEMBER
  • 4 POSTS
I ended up replacing the TPS and it has not fixed the problem. I started it up, put it in gear, put the emergency brake on and within 20 seconds it shut off. Could it be the throttle body itself?
Was this
answer
helpful?
Yes
No
Tuesday, October 20th, 2020 AT 10:04 AM
Tiny
JACOBANDNICKOLAS
  • MECHANIC
  • 110,194 POSTS
Hi,

Did you have a chance to go through the diagnostic flow chart I provided above? That is what I suggest at this point. As far as the TB, yes it could be bad, but before you replace it, it really should be checked out.

Let me know.
Joe
Was this
answer
helpful?
Yes
No
Tuesday, October 20th, 2020 AT 6:35 PM

Please login or register to post a reply.