Monday, May 3rd, 2021 AT 8:04 AM
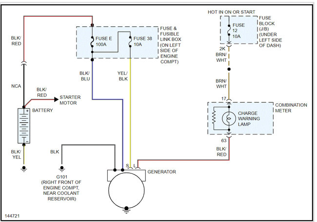
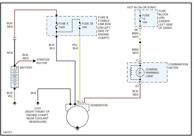
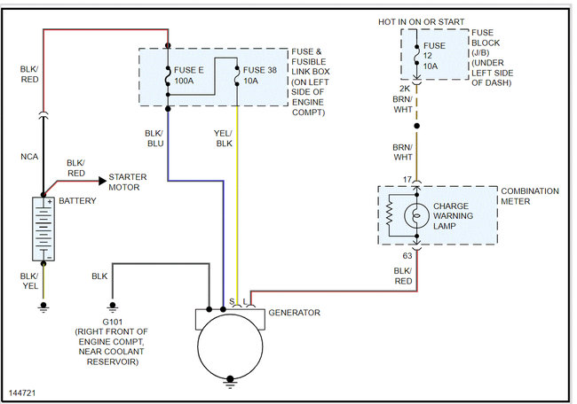
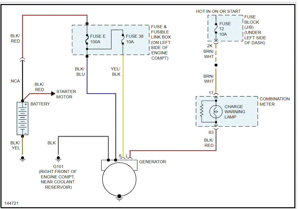
When I turn on the ignition the whole cluster does not work. When I turn the keys, the car starts fine, but all of the cluster is not working). If I take the car to a freeway with this behavior the car starts losing acceleration as if there is some power loss, I still have control on brakes and steering. But I do not have any of my locks, windows, blinkers. If I take my car on to the highway when it gets to a certain speed its all the sudden like I have lost power, acceleration but once I slow down again it acts perfectly fine. This all happened after I replaced the alternator.

