Wednesday, January 29th, 2020 AT 10:10 AM
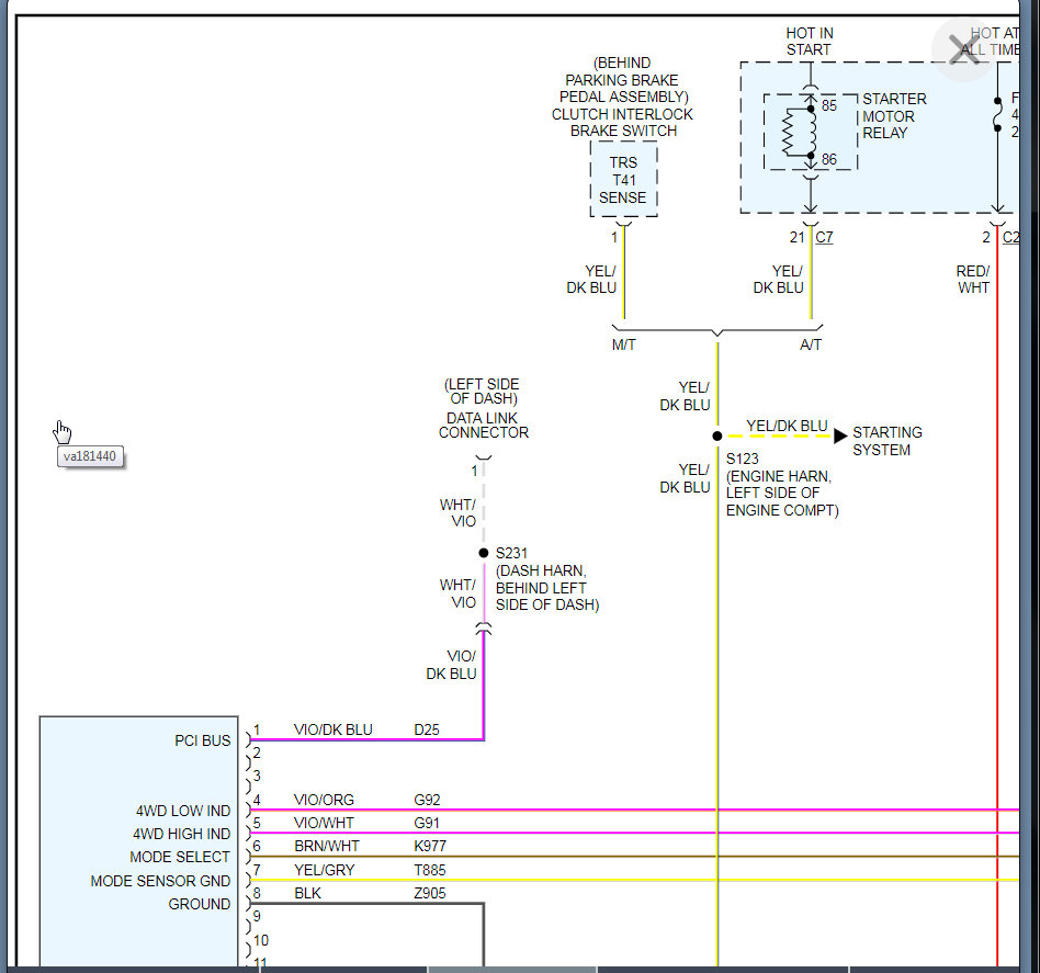
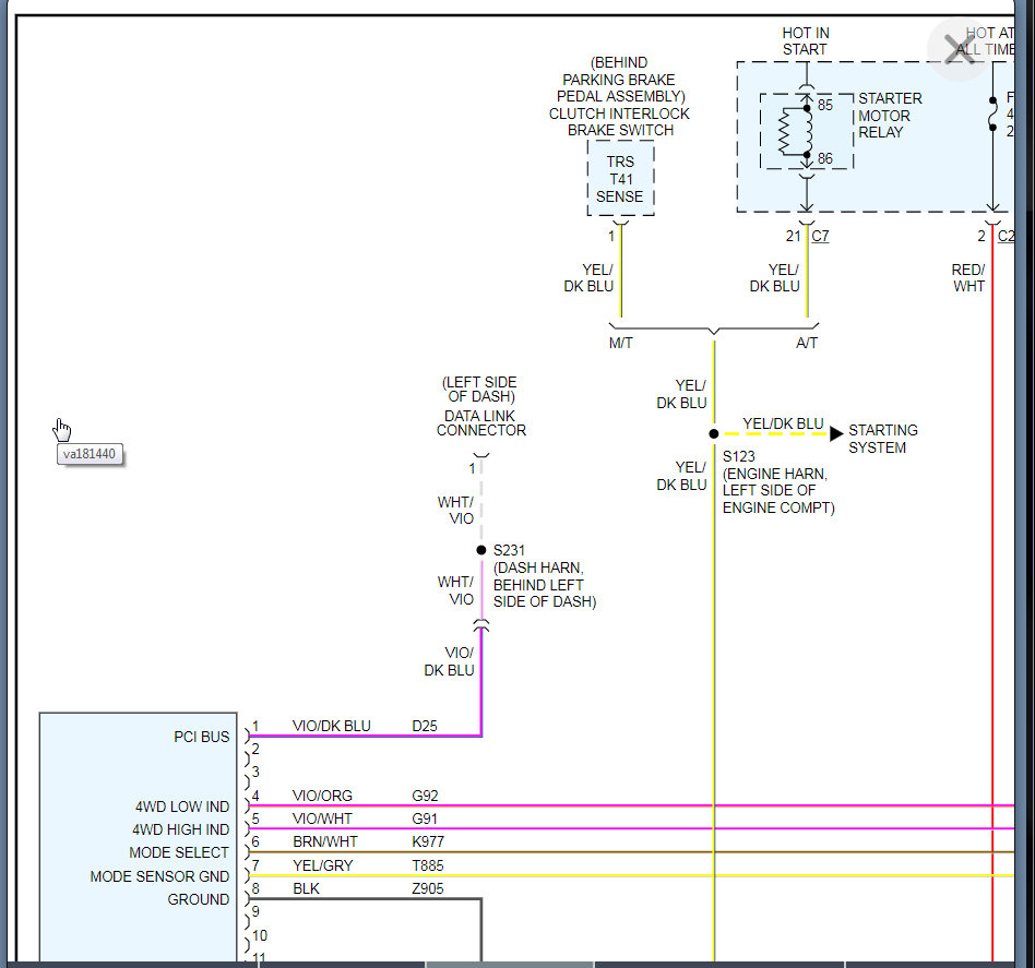
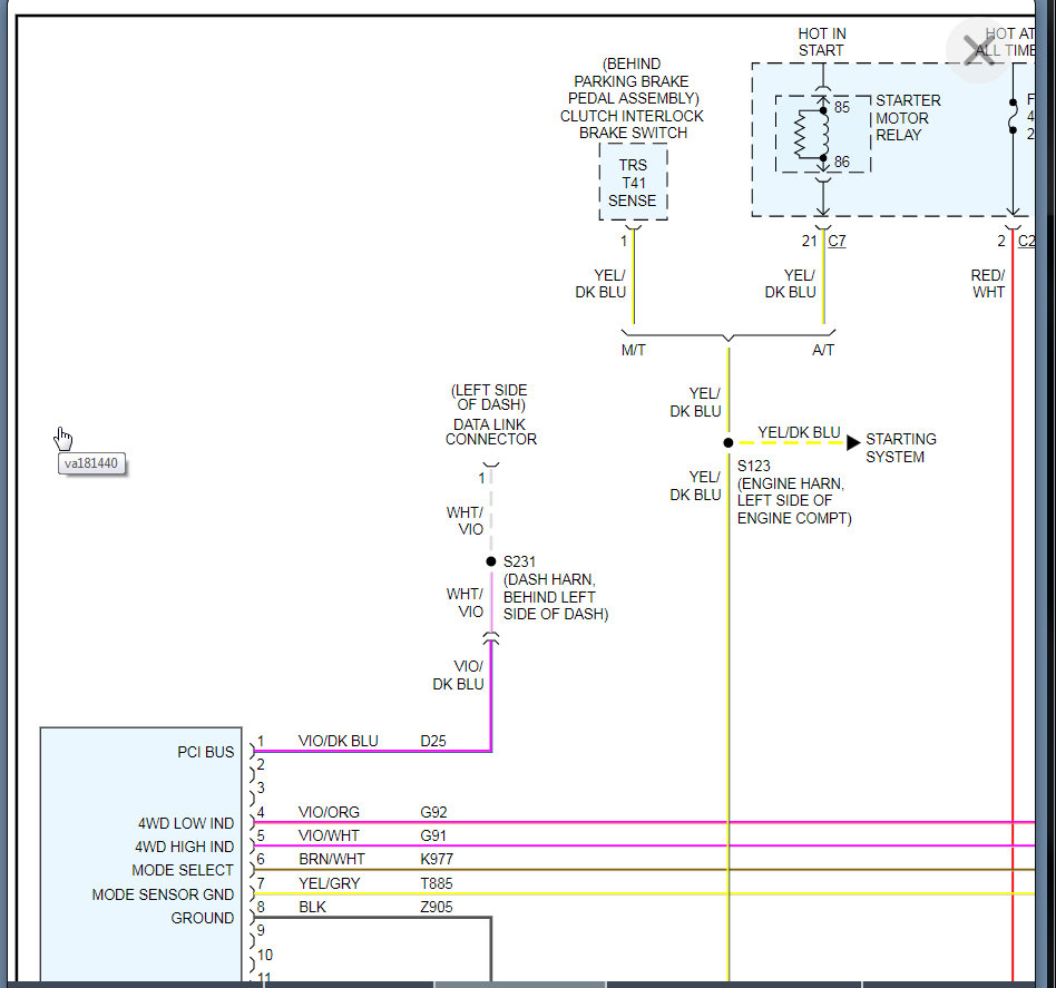
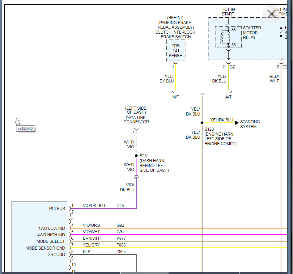
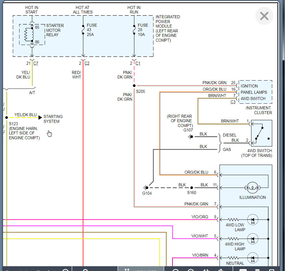
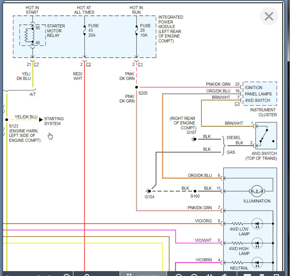
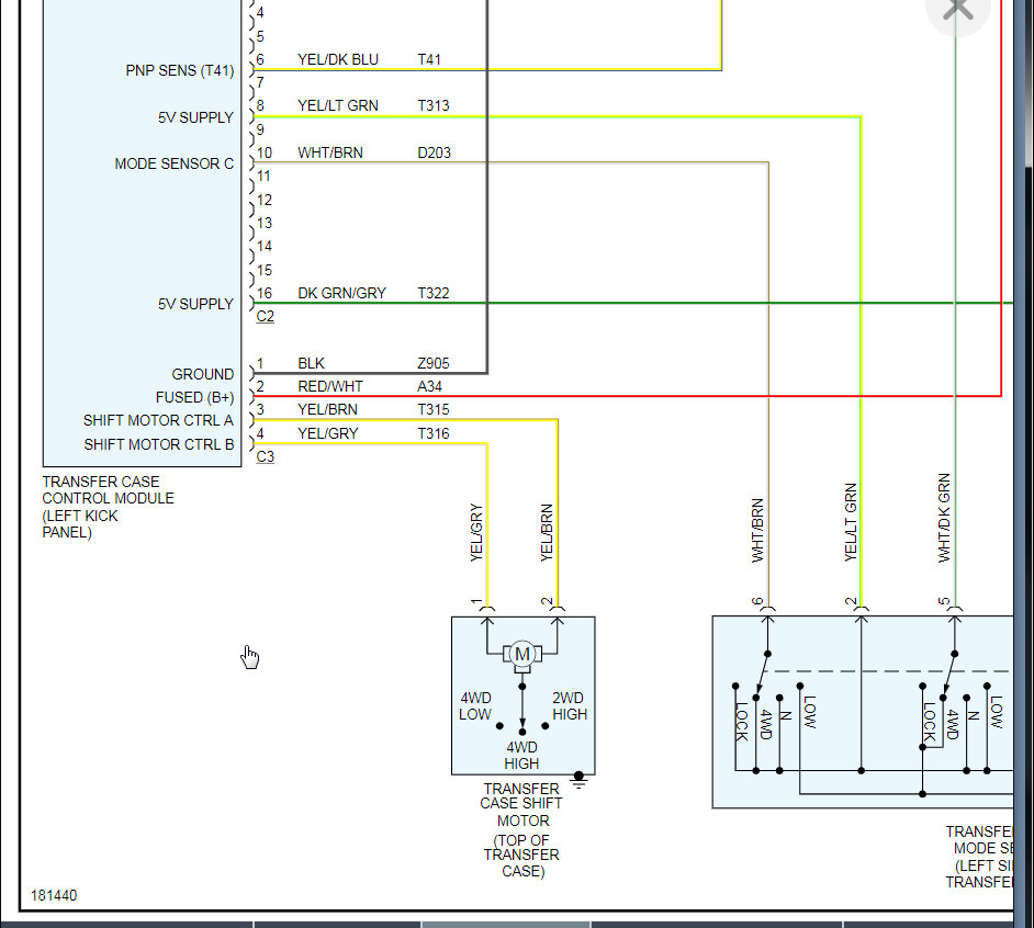
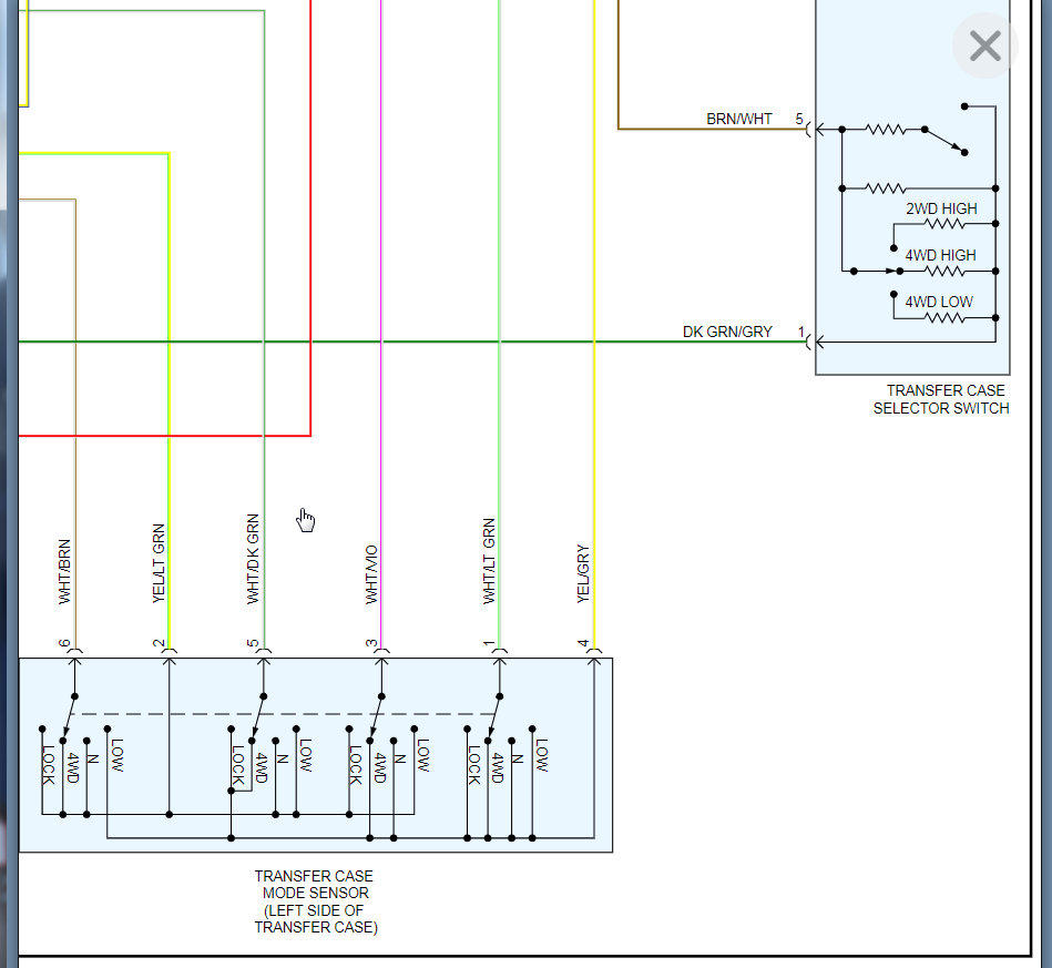
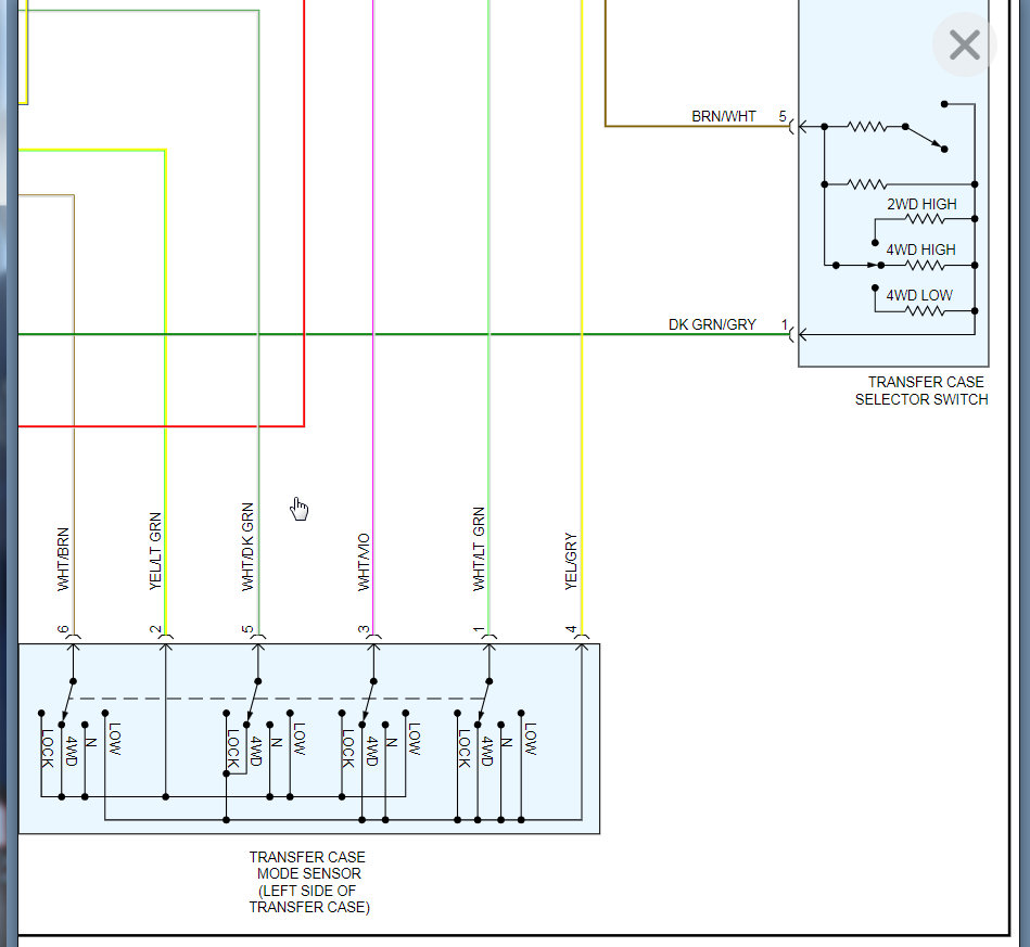
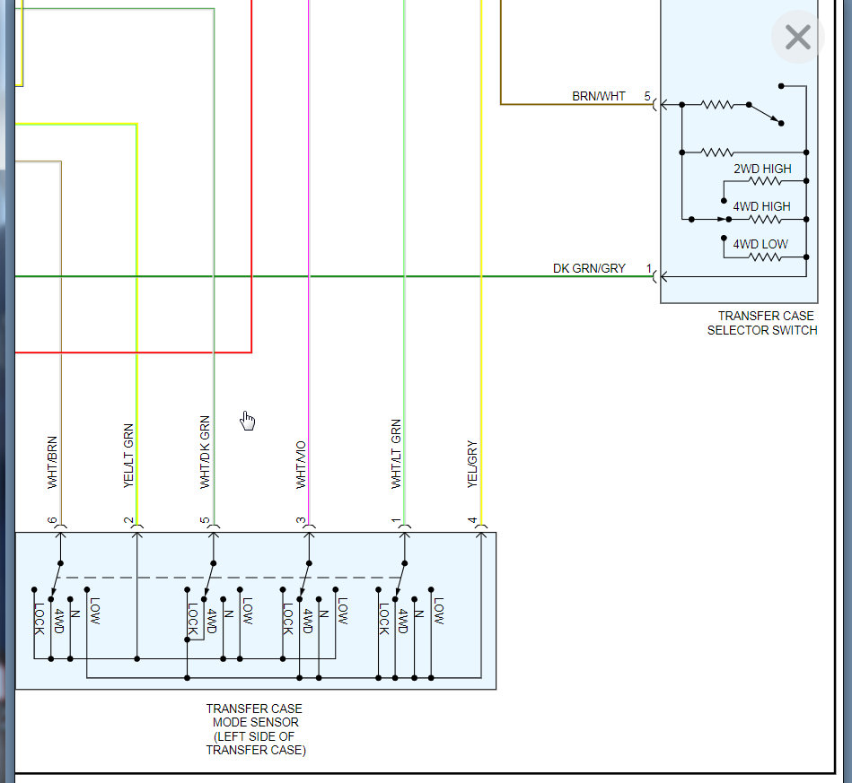
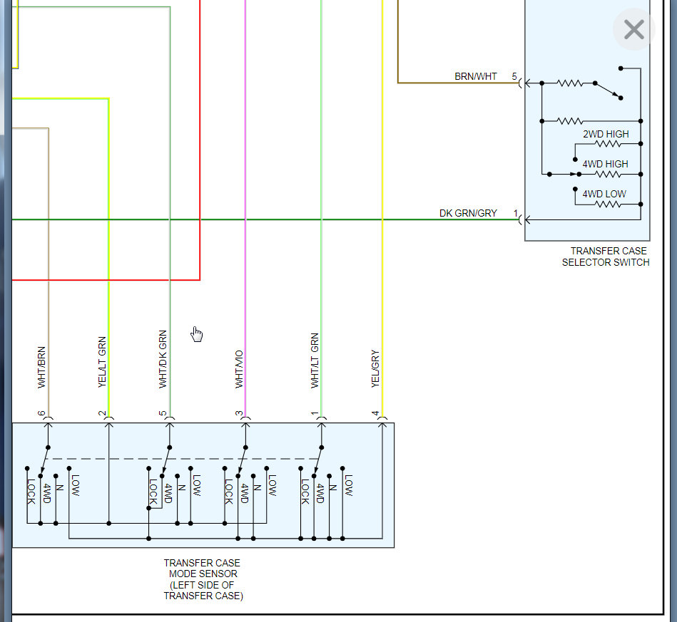
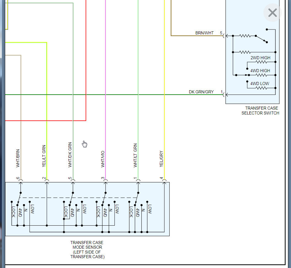
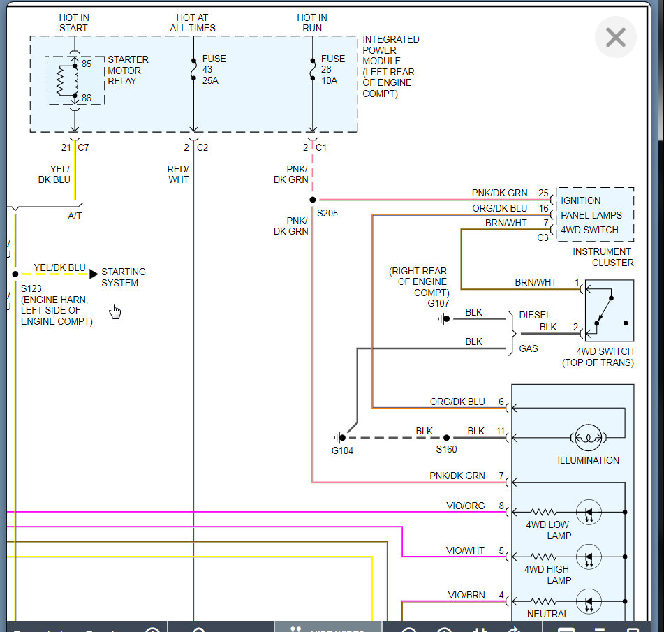
When the vehicle is cold, the vehicle will engage the 4 wheel drive; in either 4 high or 4 low. After operating the vehicle for more than 20 minutes, the Serv 4WD indicator comes on and the 4WD stops working, note; this does not happen when road conditions are dry.I've replaced the transfer case motor and serviced the transfer case fluids. I suspect the issue is electrical but not sure where to start.









