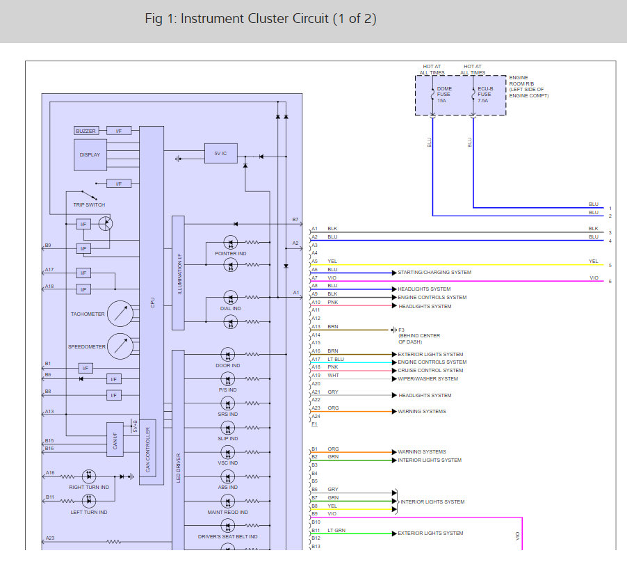
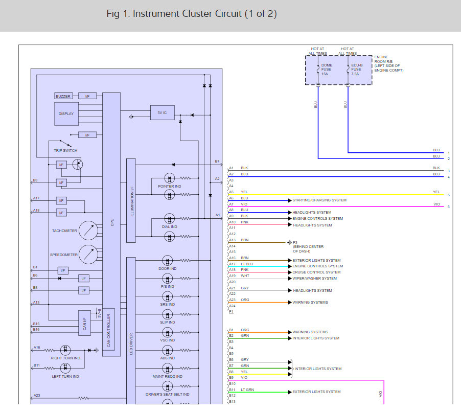
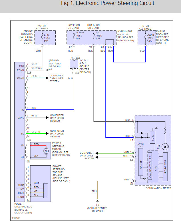
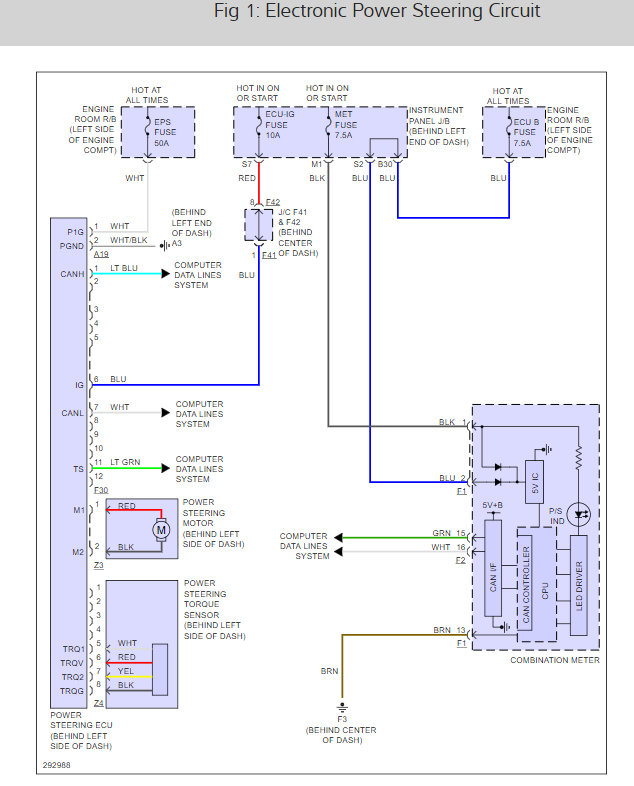
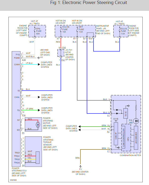
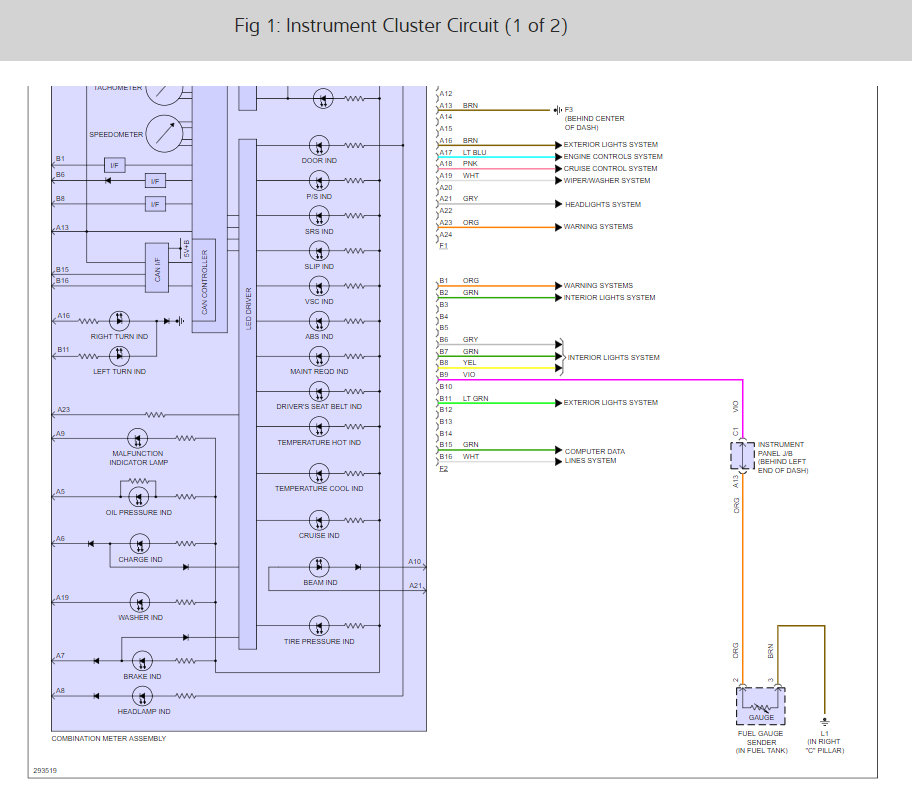
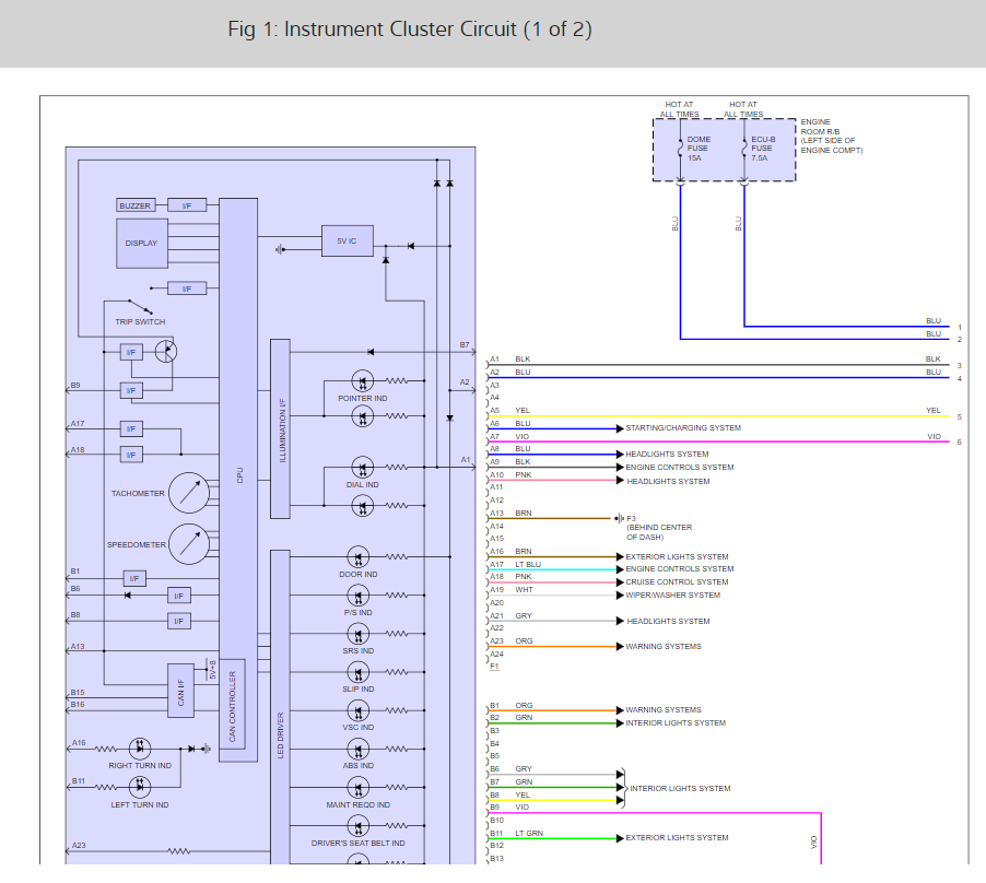
Monday, October 1st, 2018 AT 8:29 AM
My gauges are not working. Checked fuses, relays and wiring system. What else can cause this problem? The power steering became hard at that same time that this problem started.







