Safety neutral switch location

Tiny
K.B
  • MEMBER
  • 2008 CHEVROLET 2500
  • 6.0L
  • V8
  • 4WD
  • AUTOMATIC
  • 230,000 MILES
Cannot find where the safety neutral switch is mounted. I need to replace it. It is not mounted on the bottom of the transmission.
Sunday, April 29th, 2018 AT 7:02 PM

7 Replies

Tiny
STEVE W.
  • MECHANIC
  • 15,680 POSTS
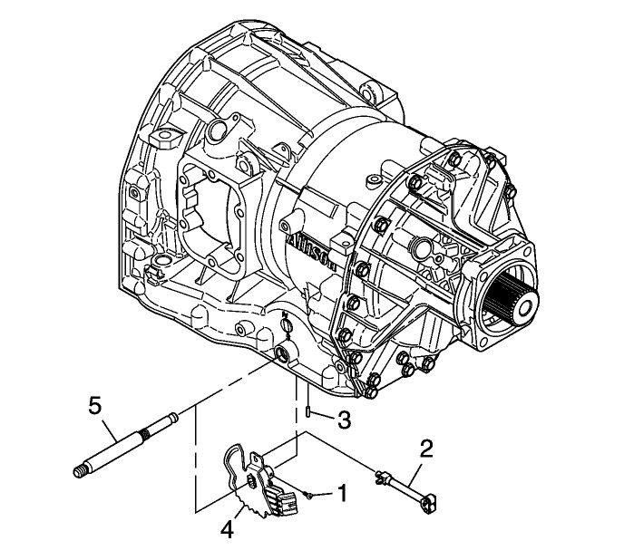
It is part of the transmission range switch. If you have the common transmission it is mounted on the outside of the transmission over the manual selector shaft as shown in the first picture. If you have the heavy duty truck with the optional Allison transmission it is inside the transmission and the selector shaft goes through it into the valve body. That is the second picture. What is the issue that is telling you it needs replacement?
Was this
answer
helpful?
Yes
No
Sunday, April 29th, 2018 AT 7:20 PM
Tiny
K.B
  • MEMBER
  • 4 POSTS
Thank you I appreciate your quick reply. It is a Silverado 2500 HD 6.0 gas engine. I do not believe it is the standard transmission and I wish it was the Allison. It is the 6L90 I believe. I looked where you are showing me and I can see the pin and the wire going into the transmission but no neutral switch. When I look up neutral switches for my truck it looks totally different than the one that mounts to the side of the transmission. The symptoms are when I try to start my truck I get power starter working fine it just does not start. But usually after two or three times of trying to start it and it will fire up.
Was this
answer
helpful?
Yes
No
-2
Sunday, April 29th, 2018 AT 7:35 PM
Tiny
STEVE W.
  • MECHANIC
  • 15,680 POSTS
If the starter is working it is not the neutral switch. Or are you saying the starter tests okay, but does not start? What does it do if you select neutral? The 6L90 uses a slide switch inside the pan bolted to the valve body to tell the ECM which gear you have selected. It will disable the starter in any gear other than park or neutral.
Was this
answer
helpful?
Yes
No
+1
Sunday, April 29th, 2018 AT 11:42 PM
Tiny
K.B
  • MEMBER
  • 4 POSTS
I have not had the starter checked but when the situation occurs the motors turning over real strong. It just will not start like it is not getting any fuel. Usually when this happens I just keep trying it and drive have not tried neutral. Usually after four or five times of trying to start it will fire up. This happens maybe once or twice a month.
Was this
answer
helpful?
Yes
No
Monday, April 30th, 2018 AT 4:48 PM
Tiny
K.B
  • MEMBER
  • 4 POSTS
So if it is a bad neutral switch I will get nothing when I turn the key?
Was this
answer
helpful?
Yes
No
Monday, April 30th, 2018 AT 4:51 PM
Tiny
STEVE W.
  • MECHANIC
  • 15,680 POSTS
Yes. The switch disables the starter motor to prevent the vehicle from being started in gear. If you turn the key and the starter motor turns the engine over the switch is not the problem.
Was this
answer
helpful?
Yes
No
Monday, April 30th, 2018 AT 7:33 PM
Tiny
STEVE W.
  • MECHANIC
  • 15,680 POSTS
It sounds more like a fuel pump issue. GM's are known for fuel pump failure. A way to test it without tearing things apart is to spray a bit of starting fluid into the intake when it is acting up. If it fires and tries to run it is more than likely a failing pump.
Was this
answer
helpful?
Yes
No
Monday, April 30th, 2018 AT 8:31 PM

Please login or register to post a reply.