HOME
ASK A QUESTION
REPAIR GUIDES
BECOME A MEMBER
LOG IN
Login with Facebook
OR
Remember me
NOT A MEMBER?
FORGOT PASSWORD?
CONTACT US
PRIVACY POLICY
TERMS AND CONDITIONS
☰
Home
Ford
F-350
Exterior Light
Running Light
Stay On
Running lights stay on after I turn off key
ROBERT FORD2
MEMBER
2013 FORD F-350
6.2L
V8
2WD
AUTOMATIC
93,000 MILES
I think it is the relay, but do not no where it is located.
Monday, January 14th, 2019 AT 5:28 AM
2 Replies
MPNANTO
MECHANIC
17 POSTS
Hi Robert,
Thanks for visiting 2CarPros. The relay is located in the Battery Junction box.
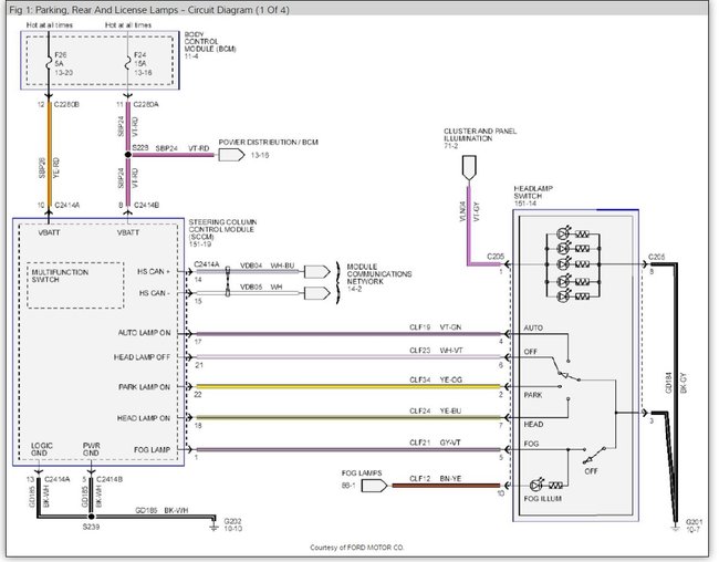
Diagram below.
If the relay is functioning properly I have attached the wiring diagram for the running light circuit.
Please let me know if this helps!
Images (Click to make bigger)
Was this
answer
helpful?
Yes
No
Monday, January 14th, 2019 AT 9:11 PM
KEN L
MASTER CERTIFIED MECHANIC
54,348 POSTS
Hello,
Nice work mpnanto :) I also found this guide that will help test the relay to confirm the failure.
https://www.2carpros.com/articles/how-to-check-an-electrical-relay-and-wiring-control-circuit
Please let us know what happens.
Was this
answer
helpful?
Yes
No
Tuesday, January 15th, 2019 AT 3:58 PM
Please
login
or
register
to post a reply.
Related Running Light Stay On Content
2004 Ford F-350
My Door Open Indicator Light On My Dash Stays Lit Even With All The Doors Closed This Is Causing My Cabs Interior Both Front And Backlights...
Asked by
dishman
·
1 ANSWER
2004
FORD F-350
1994 F-350 Voltage "leak"
I Have A ''new-to-me" 1994 F-350 4x4 With A Gasoline 460. If I Drive It Every Day, Or Every Few Days, No Problem. But If I Let It Sit...
Asked by
tjbnnm
·
1 ANSWER
1994
FORD F-350
Electrical Problems
I Was Stuck In The Mud Last Week And Had To Be Pulled Out With Some Force. It Was At Night, So I Noticed I Had All My Lights That Worked...
Asked by
mymy01
·
2 ANSWERS
FORD F-350
Ask a Car Question. It's Free!
How to Use a Test Light
Have a Dim Headlight? - Try Replacing This!
Turn Signals Blink Fast