Running lights stay on?

Tiny
AUSTSMI11
  • MEMBER
  • 1992 FORD F-250
  • 5.8L
  • V8
  • 2WD
  • AUTOMATIC
  • 300,000 MILES
My running lights are staying on when I turn my truck off. They’re dimmer and get brighter when I turn them on. My roof lights are on as well but dimmer.
Tuesday, November 15th, 2022 AT 2:12 PM

1 Reply

Tiny
CARADIODOC
  • MECHANIC
  • 34,491 POSTS
First check for a trailer connector and see if any wires are chewed up and touching. This is more common with the large, round 7-pin connector that has a constant 12-volt wire.

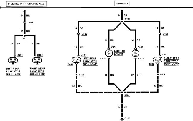
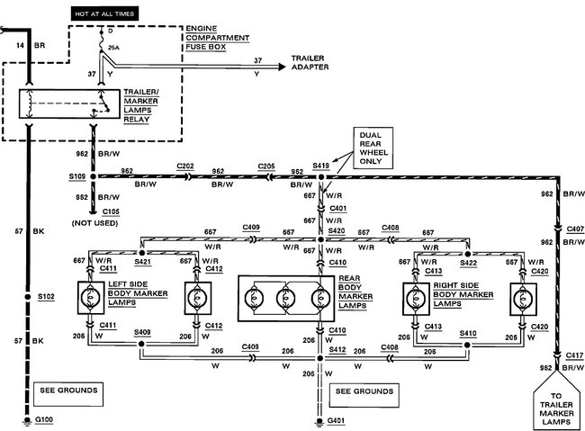
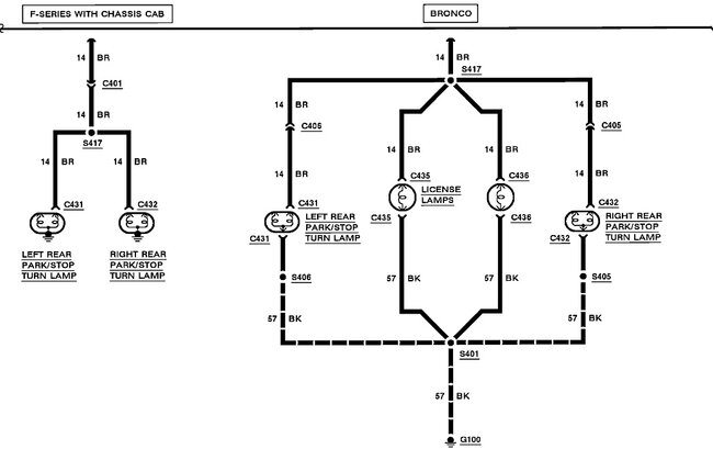
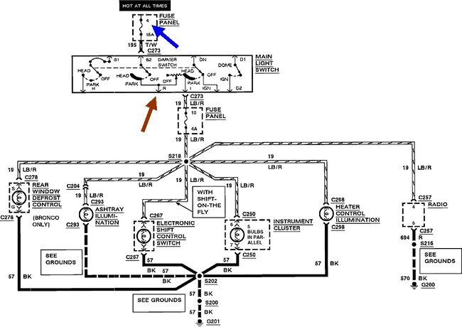
If that's okay, we have to figure out where the voltage is coming from. I posted these diagrams out of order because it makes them easier to follow. The first one shows the dash lights, but what's important is the fuse # 4, (blue arrow), feeding the head light switch. The brown arrow is pointing to terminal "R" that is for the outside running lights. That circuit starts in the second diagram and appears to be the one where some voltage is showing up. The brown arrows are just pointing to the same circuit on multiple pages, where they refer to splice "S213". Point "W" is just used to denote the circuit continues between those two points on different pages, in this case the fourth diagram. Point "V" on the second and sixth diagram are for the roof lights.

Start by removing fuse # 4. A blue 15 amp from the inside fuse box. If the lights turn off, the best suspect is the head light switch and connector have overheated terminals and two or more wires have melted together. Let me know what you find.
Was this
answer
helpful?
Yes
No
Tuesday, November 15th, 2022 AT 4:00 PM

Please login or register to post a reply.