RPMs will not go past 2,000?

Tiny
JAEDAV
  • MEMBER
  • 2007 INFINITI M35
  • 3.5L
  • 6 CYL
  • 2WD
  • AUTOMATIC
  • 191,000 MILES
When I put the car into gear, I’ll move but when I hit the gas nothing happens and when I try to rev the car up the needle barely moves but if I hold it, it’ll slowly creep up to 2,000 and then drop back down.
Monday, December 12th, 2022 AT 2:55 PM

25 Replies

Tiny
JAEDAV
  • MEMBER
  • 22 POSTS
Also, when I hit the gas pedal the A/C compressor shuts off. Then turns back on once I let off.
Was this
answer
helpful?
Yes
No
Monday, December 12th, 2022 AT 9:04 PM
Tiny
JACOBANDNICKOLAS
  • MECHANIC
  • 110,192 POSTS
Hi,

Vehicle AC systems are designed to be turned off under heavy acceleration to reduce the load on the engine. If you are pressing the pedal to the floor, that may be what is happening.

Next, do you have to hold the throttle to the floor for it to slowly rev to 2K RPMs? Let me know that. And I have one last question. Does the check engine lamp stay on or flash while the engine is running? If it does, the next step would be to have the computer scanned for diagnostic trouble codes so we can narrow things down.

Here is a quick video showing how it's done:

https://youtu.be/YV3TRZwer8k

Let me know as much as you can and if possible, scan the computer if the light is staying on.

Take care,

joe

Was this
answer
helpful?
Yes
No
Tuesday, December 13th, 2022 AT 8:52 PM
Tiny
JAEDAV
  • MEMBER
  • 22 POSTS
Yes, I have to hold it to the floor for it to reach 2,000. But no, the check engine light isn’t on at all nor comes on.
Was this
answer
helpful?
Yes
No
Wednesday, December 14th, 2022 AT 4:17 AM
Tiny
JACOBANDNICKOLAS
  • MECHANIC
  • 110,192 POSTS
Hi,

The idea that you hold it to the floor to achieve this could be caused by several different things. For example, there could be a timing issue, an issue with the PCM, a fuel pressure-related issue, plugged catalytic converter, a large engine vacuum leak, and so on.

Are there any odd odors when it's running? For example, do you hear anything that sounds like a restriction in the exhaust? Also, when you hold it to the floor, do you notice any black or gray smoke from the exhaust?

What I would recommend is this. In an effort to narrow things does a bit, I would have the can-bus scanned for codes. CAN stands for controller area network. Basically, the different modules are tied together via a few wires so they can communicate with each other. This type of scan will retrieve codes regardless of the module storing them.

Here is a link that explains how it's done:

https://www.2carpros.com/articles/can-scan-controller-area-network-easy

Let me know.

Joe
Was this
answer
helpful?
Yes
No
Wednesday, December 14th, 2022 AT 9:03 PM
Tiny
JAEDAV
  • MEMBER
  • 22 POSTS
There are no odors, or any smoke and I scanned the car and there’s no codes that’s what makes it so difficult to diagnose.
Was this
answer
helpful?
Yes
No
Wednesday, December 14th, 2022 AT 11:05 PM
Tiny
JAEDAV
  • MEMBER
  • 22 POSTS
But I have noticed on a cold start that the left side exhaust puts out smoke and the right side barely lets any out. I don’t know if that means anything.
Was this
answer
helpful?
Yes
No
Thursday, December 15th, 2022 AT 9:33 AM
Tiny
JACOBANDNICKOLAS
  • MECHANIC
  • 110,192 POSTS
Hi,

What color is the smoke that comes from the left side? Is it possible for you to record it starting and running and upload it for me to hear?

Let me know.

Joe
Was this
answer
helpful?
Yes
No
Thursday, December 15th, 2022 AT 5:54 PM
Tiny
JAEDAV
  • MEMBER
  • 22 POSTS
Yes, and white.
Was this
answer
helpful?
Yes
No
Thursday, December 15th, 2022 AT 8:27 PM
Tiny
JAEDAV
  • MEMBER
  • 22 POSTS
But I noticed today I changed out the throttle body and the car let me rev up past 2,000 but it slowly climbs still. Once I relearn it, it won’t let me pass 2,000.
Was this
answer
helpful?
Yes
No
Thursday, December 15th, 2022 AT 8:28 PM
Tiny
JACOBANDNICKOLAS
  • MECHANIC
  • 110,192 POSTS
Could the white smoke you mentioned be an indication of a head gasket-related issue? Coolant burns white. Is there any evidence of coolant usage?

Let me know. Also, if you could let me know the short-term fuel trims, that may help me. I'm surprised there are no codes set. Did you scan the can-bus?

Let me know.

Take care,

Joe
Was this
answer
helpful?
Yes
No
Thursday, December 15th, 2022 AT 9:42 PM
Tiny
JAEDAV
  • MEMBER
  • 22 POSTS
Here’s a video of the cold start. But this morning I did notice a smell I just couldn’t quite describe it.
Was this
answer
helpful?
Yes
No
Friday, December 16th, 2022 AT 9:16 AM
Tiny
JACOBANDNICKOLAS
  • MECHANIC
  • 110,192 POSTS
Hi,

I watched the video and questioned if that is just steam. What was the outside temperature when you recorded this?

Also, you indicated an odor. Was it a sweet smell that could indicate engine coolant or did it seem more like a rich fuel mixture?

Let me know,

Joe
Was this
answer
helpful?
Yes
No
Friday, December 16th, 2022 AT 9:09 PM
Tiny
JAEDAV
  • MEMBER
  • 22 POSTS
It was roughly 50 degrees or so when I recorded that and no coolant it smelled kind of rotten. But I checked my data stream and noticed that my absolute throttle position is reading 0.0% even when pressing the pedal, it doesn’t move.
Was this
answer
helpful?
Yes
No
Saturday, December 17th, 2022 AT 6:50 PM
Tiny
JAEDAV
  • MEMBER
  • 22 POSTS
Here are some pictures of my data stream.
Was this
answer
helpful?
Yes
No
Saturday, December 17th, 2022 AT 6:52 PM
Tiny
JAEDAV
  • MEMBER
  • 22 POSTS
Was this
answer
helpful?
Yes
No
Saturday, December 17th, 2022 AT 6:53 PM
Tiny
JACOBANDNICKOLAS
  • MECHANIC
  • 110,192 POSTS
Hi,

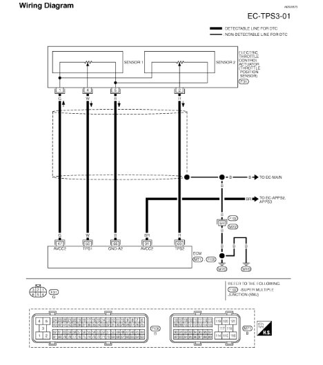
Check the throttle position motor wiring connector to make sure it isn't damaged or corroded.

I attached a pic below of the throttle motor.

Let me know what you find.

Joe
Was this
answer
helpful?
Yes
No
Sunday, December 18th, 2022 AT 12:37 AM
Tiny
JAEDAV
  • MEMBER
  • 22 POSTS
Thanks, I’ll do that in the morning and let you know what I find.
Was this
answer
helpful?
Yes
No
Sunday, December 18th, 2022 AT 12:39 AM
Tiny
JAEDAV
  • MEMBER
  • 22 POSTS
So the harness and all the wiring looks good.
Was this
answer
helpful?
Yes
No
Sunday, December 18th, 2022 AT 12:34 PM
Tiny
JAEDAV
  • MEMBER
  • 22 POSTS
The car actually has two codes now.
P2135 and P0507.
Was this
answer
helpful?
Yes
No
Sunday, December 18th, 2022 AT 4:08 PM
Tiny
JACOBANDNICKOLAS
  • MECHANIC
  • 110,192 POSTS
Both codes are related to the throttle position sensor. At this point, we need to go through the diagnostics to see what is causing the problem.

If you look below, I attached the diagnostics starting with the P2135. The rationale is this. The P0507 indicates if there are additional codes, they should be checked first.

The testing does require a scan tool that can communicate with the PCM. Take a look through them and let me know if you are comfortable performing them.

Take care,

Joe

See pics below.
Was this
answer
helpful?
Yes
No
Sunday, December 18th, 2022 AT 9:25 PM

Please login or register to post a reply.