Saturday, November 13th, 2021 AT 3:07 PM
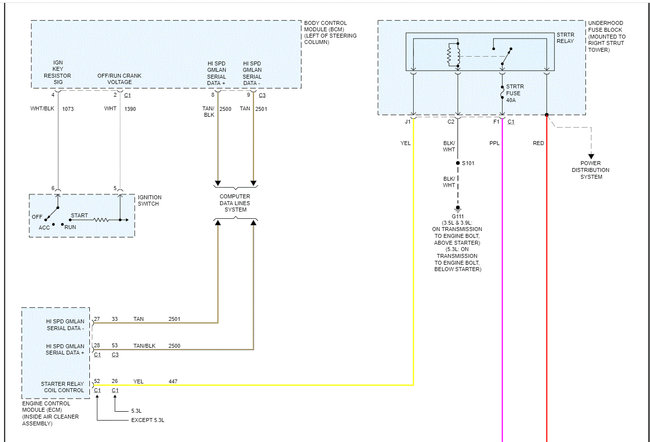
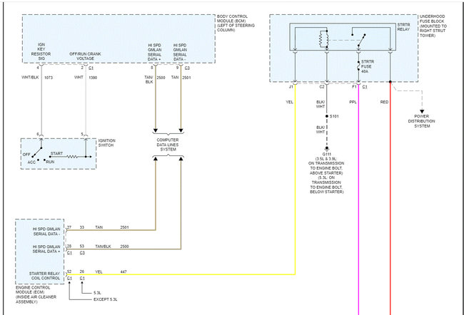
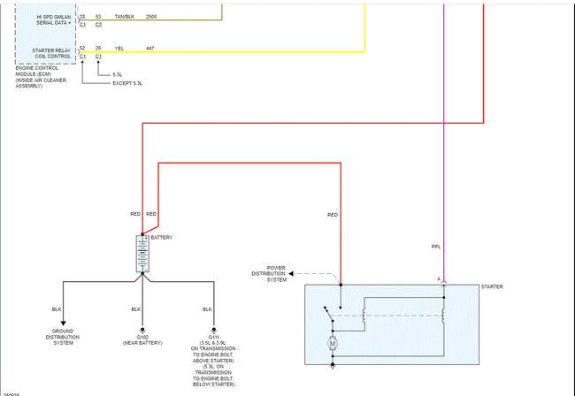
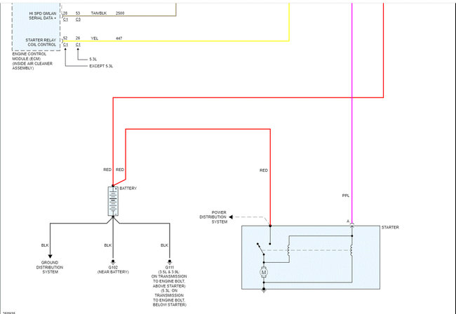
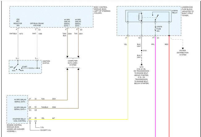
I don't know what color it is. Not the red and white one or the yellow. Do I run it from the r terminal on the starter? This is my first time installing a remote starter. The ECM has a lot of wires, and every harness is taped up. Hard to trace it from the starter.




