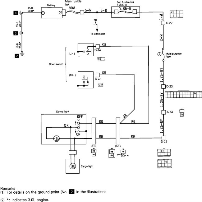
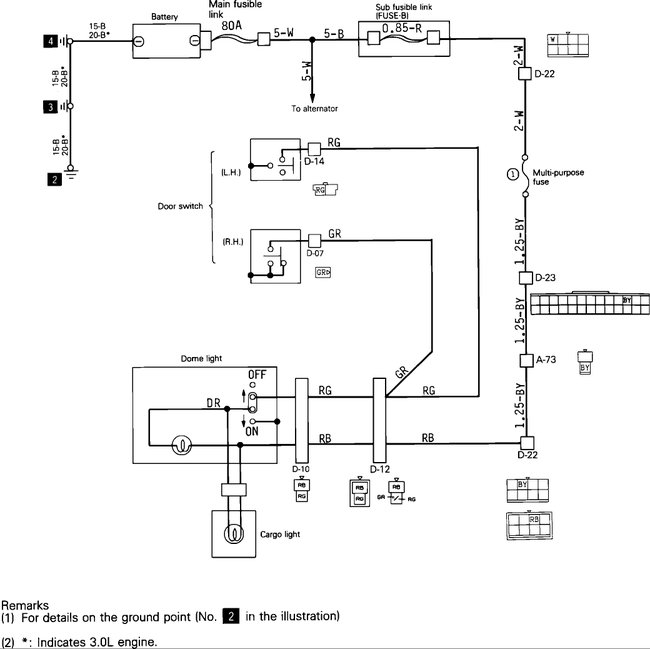
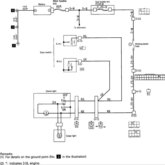
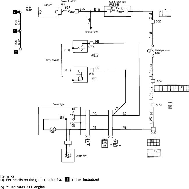
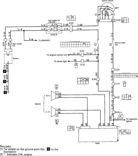
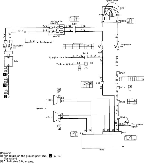
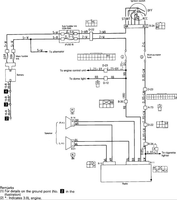
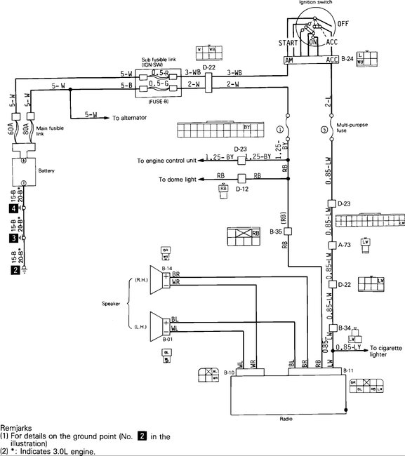
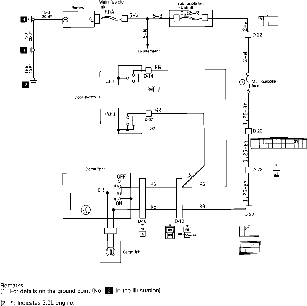
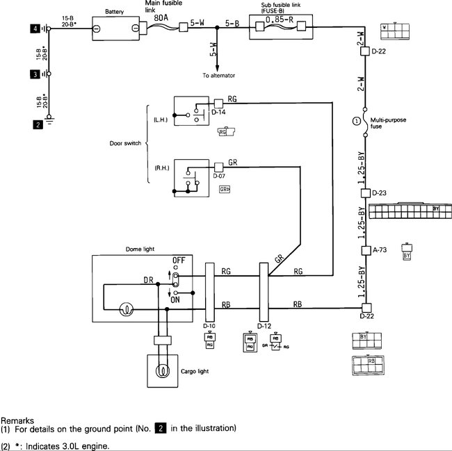
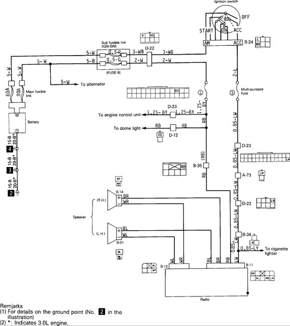
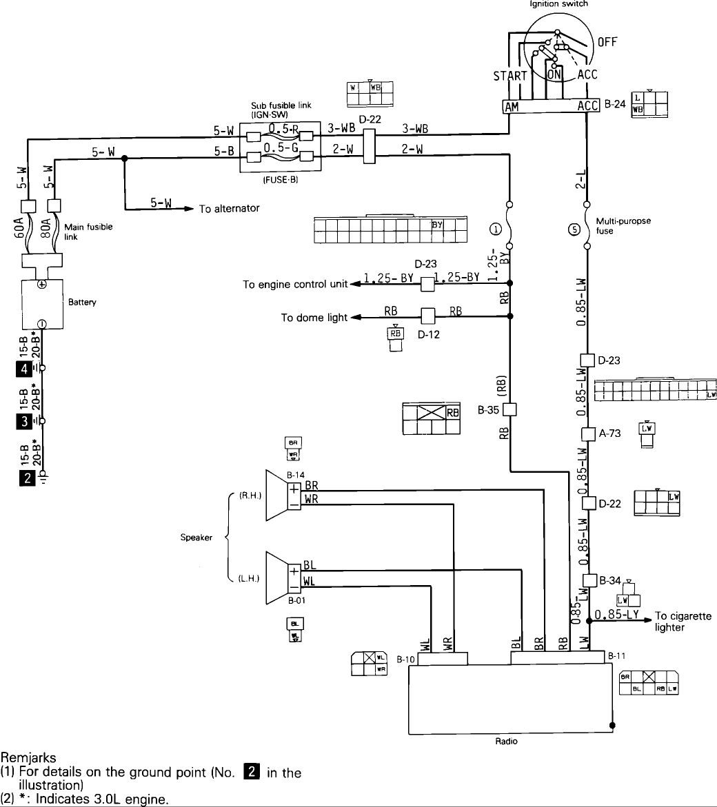
Friday, May 4th, 2018 AT 12:44 PM
No radio dome light and buzzer stopped working at the same time. All the fuses are good. So I assume there is a hidden relay somewhere and I need to know where it is?



